L'API Card è definita da servizi distinti che creano più flussi.
| Flusso | Descrizione | Impatto sull'account del cliente |
|---|---|---|
| CardVerification | Verifica se la carta di un utente è valida o meno. | Nessuna. |
| FundsTransfer | Trasferisci fondi dall'account di un utente per un acquisto. | Acquisizione di un singolo messaggio dei fondi del cliente. |
| ReserveCapture | Riserva fondi sull'account di un utente per poi acquisirli in modo asincrono in un secondo momento. | Doppio messaggio, prenotazione e successiva acquisizione dei fondi del cliente. |
| Rimborso | Restituisce nell'account di un utente i fondi acquisiti tramite un trasferimento di fondi o un'opzione di Reserve Capture. | Fondi restituiti all'utente. |
CardVerification
Il flusso CardVerifica è composto da un singolo metodo implementato dall'integratore dei pagamenti. VerifyCard viene utilizzata per convalidare la carta di un utente. In genere questo viene eseguito con un'autorizzazione di $0 o $1, ma non vengono mai acquisiti fondi per questo flusso.

FundsTransfer
Il flusso di trasferimento di fondi è composto da un singolo metodo implementato dall'integratore dei pagamenti. L'acquisizione viene utilizzata per acquisire fondi dall'account di un utente. Questo metodo controlla in modo sincrono la presenza di fondi disponibili e li acquisisce.

Prenota acquisizione
Il flusso Reserve Capture è composto da più metodi implementati sia dall'integratore dei pagamenti sia da Google. Si tratta di un flusso di pagamento con doppio messaggio in cui i fondi vengono inizialmente riservati in modo sincrono e poi acquisiti in modo asincrono. Una volta che i fondi sono stati prenotati, la prenotazione può essere acquisita o annullata. Un'acquisizione avvia il movimento di denaro e un annullamento annulla la sospensione dei fondi dell'utente.
L'integratore dei pagamenti implementa i metodi ReserveFunds, AsynchronousCaptureFundsReservation e AsynchronousCancelFundsReservation, mentre Google implementa i metodi CaptureFundsReservationResultNotification e CancelFundsReservationResultNotification.
Flusso di acquisizione

Annulla flusso

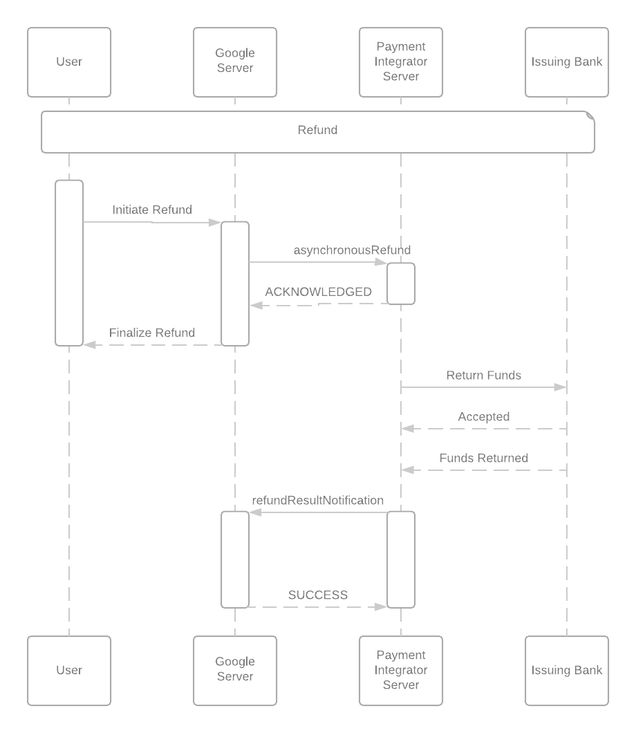
Rimborso
Il flusso di rimborso è composto da un metodo implementato dall'Integratore pagamenti e da un metodo implementato da Google. Viene utilizzato per restituire i fondi acquisiti tramite i flussi FundsTransfer o Reserve Capture. L'integratore dei pagamenti implementa l'opzione AsynchronousRefund e Google implementa la RefundResultNotification

Storno di addebito
Il flusso dello storno di addebito è ancora in fase di sviluppo. Quando è tutto pronto, la documentazione è disponibile in questo punto.