Card API को अलग-अलग सेवाओं के ज़रिए तय किया जाता है जो कई फ़्लो बनाती हैं.
| फ़्लो | ब्यौरा | ग्राहक के खाते पर प्रभाव |
|---|---|---|
| CardVerification | यह पुष्टि करता है कि उपयोगकर्ता का कार्ड मान्य है या नहीं. | कोई नहीं. |
| FundsTransfer | खरीदारी के लिए, उपयोगकर्ता के खाते से पैसे ट्रांसफ़र कर सकते हैं. | ग्राहक के फ़ंड के बारे में एक मैसेज कैप्चर. |
| ReserveCapture | उपयोगकर्ता के खाते में फ़ंड रिज़र्व करता है और उसे बाद में एसिंक्रोनस तरीके से कैप्चर करता है. | दो बार मैसेज भेजना, बुकिंग करना, और इसके बाद ग्राहक के फ़ंड को कैप्चर करना. |
| रिफ़ंड | उपयोगकर्ता के खाते में फ़ंड दिखाता है, जो फ़ंड ट्रांसफ़र या ReserveCapture के ज़रिए कैप्चर किया गया हो. | उपयोगकर्ता को पैसे वापस किए गए. |
CardVerification
Card पुष्टि की प्रक्रिया में एक ही तरीका होता है जिसे पेमेंट इंटिग्रेटर लागू करता है. VerifyCard का इस्तेमाल उपयोगकर्ता के कार्ड की पुष्टि करने के लिए किया जाता है. आम तौर पर, $0 या $1 की अनुमति के साथ ऐसा किया जाता है, लेकिन इस फ़्लो के लिए कभी भी फ़ंड इकट्ठा नहीं किया जाता.

FundsTransfer
FundsTransfer फ़्लो में एक ही तरीके का इस्तेमाल किया जाता है, जिसे पेमेंट इंटिग्रेटर लागू करता है. कैप्चर का इस्तेमाल, उपयोगकर्ता के खाते से फ़ंड कैप्चर करने के लिए किया जाता है. यह तरीका उपलब्ध फ़ंड की तुरंत जांच करता है और उस फ़ंड को कैप्चर करता है.

कैप्चर रिज़र्व करें
Reserveकैप्चर फ़्लो में कई तरीके शामिल होते हैं, जिन्हें पेमेंट इंटिग्रेटर और Google, दोनों लागू करते हैं. यह ड्यूअल मैसेज पेमेंट फ़्लो है, जिसमें पहले फ़ंड को सिंक्रोनस (यानी एक ही समय पर) रिज़र्व किया जाता है और फिर एसिंक्रोनस तरीके से कैप्चर किया जाता है. फ़ंड रिज़र्व हो जाने के बाद, बुकिंग को कैप्चर या रद्द किया जा सकता है. कैप्चर करने से, पैसे ट्रांसफ़र करने की प्रोसेस शुरू हो जाती है और रद्द होने पर, उपयोगकर्ता के फ़ंड पर लगी रोक हट जाती है.
पेमेंट इंटिग्रेटर, ReserveFunds, AsynchronousCaptureFundsReservation और AsynchronousCancelFundsReservation तरीके लागू करता है और Google, CaptureFundsReservationResultNotification और CancelFundsReservationResultNotification तरीके लागू करता है.
कैप्चर फ़्लो

फ़्लो रद्द करें

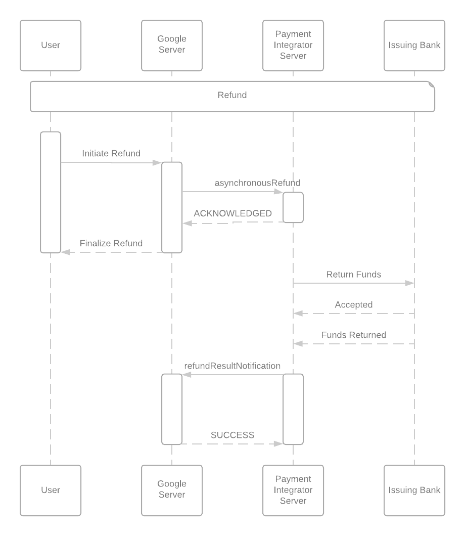
रिफ़ंड
रिफ़ंड फ़्लो में, पेमेंट इंटीग्रेटर और Google की ओर से लागू किए गए तरीके शामिल होते हैं. इसका इस्तेमाल, उस फ़ंड को लौटाने के लिए किया जाता है जो फ़ंड ट्रांसफ़र या ReserveCapture फ़्लो से कैप्चर किया गया हो. पेमेंट इंटिग्रेटर, AsynchronousRefund को लागू करता है और Google, RefundResultNotification

शुल्कवापसी
चार्जबैक (पैसे खाते में वापस आना) की प्रोसेस पर अब भी काम चल रहा है. तैयार होने पर, इसका दस्तावेज़ इस जगह पर मिल जाएगा.