L'API Card est définie par des services distincts qui créent plusieurs flux.
| Procédure | Description | Impact sur le compte du client |
|---|---|---|
| CardVerification | Vérifie si la carte d'un utilisateur est valide ou non. | Aucune |
| FundsTransfer | transférer des fonds à partir du compte d'un utilisateur pour un achat. | Capture des fonds du client dans un seul message. |
| ReserveCapture | Réserve des fonds sur le compte d'un utilisateur, puis le capturer ultérieurement de manière asynchrone. | Double message, réservation et capture ultérieure des fonds du client |
| Remboursement | Renvoie les fonds sur le compte d'un utilisateur qui ont été collectés par un transfert de fonds ou une réserve ReserveCapture. | Fonds reversés à l'utilisateur. |
CardVerification
Le flux CardVerification consiste en une seule méthode implémentée par l'intégrateur de paiements. VerifyCard est utilisé pour valider la carte d'un utilisateur. Cela se fait généralement avec une autorisation de 0 $ou 1 $, mais aucune somme n'est jamais collectée pour ce flux.

FundsTransfer
Le flux de transfert d'argent se compose d'une seule méthode mise en œuvre par l'intégrateur de paiement. Capture permet de capturer des fonds sur le compte d'un utilisateur. Cette méthode vérifie de manière synchrone les fonds disponibles et capture ces fonds.

Capture par réservation
Le flux ReserveCapture est composé de plusieurs méthodes mises en œuvre à la fois par l'intégrateur de paiements et par Google. Il s'agit d'un flux de paiement à deux messages dans lequel les fonds sont d'abord réservés de manière synchrone, puis capturés de manière asynchrone. Une fois les fonds réservés, la réservation peut être capturée ou annulée. Une capture lance le transfert d'argent, et une annulation annule la retenue des fonds de l'utilisateur.
L'intégrateur de paiements implémente les méthodes ReserveFunds, AsynchronousCaptureFundsReservation et AsynchronousCancelFundsReservation, et Google implémente les méthodes CaptureFundsReservationResultNotification et CancelFundsReservationResultNotification.
Flux de capture

Annuler le parcours

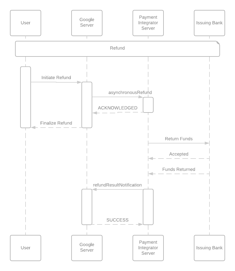
Remboursement
Le parcours de remboursement se compose d'une méthode implémentée par l'intégrateur de paiements et d'une méthode mise en œuvre par Google. Il permet de renvoyer les fonds collectés via les flux FundsTransfer ou ReserveCapture. L'intégrateur de paiement implémente AsynchronousRefund et Google implémente RefundResultNotification.

Rejet de débit
Le parcours de rejet de débit est toujours en cours de développement. Une fois prêt, sa documentation se trouve à cet endroit.