Card API توسط سرویسهای مجزایی تعریف میشود که چندین جریان را ایجاد میکنند.
| جریان | شرح | تاثیر بر حساب مشتری |
|---|---|---|
| تأیید کارت | تأیید می کند که آیا کارت یک کاربر معتبر است یا خیر. | هیچ یک. |
| انتقال سرمایه | انتقال وجوه از حساب کاربری برای خرید. | گرفتن تک پیام از وجوه مشتری. |
| ReserveCapture | وجوه را در حساب کاربری ذخیره می کند و سپس به صورت ناهمزمان می تواند بعداً آنها را جذب کند. | پیام دوگانه، رزرو و متعاقباً گرفتن وجوه مشتری. |
| بازپرداخت | وجوهی را که توسط FundsTransfer یا ReserveCapture گرفته شده است را به حساب کاربر برمی گرداند. | وجوه برگشتی به کاربر |
تأیید کارت
جریان CardVerification از یک روش تشکیل شده است که توسط Payment Integrator پیاده سازی شده است. VerifyCard برای تأیید اعتبار کارت کاربر استفاده می شود. این معمولاً با مجوز 0 یا 1 دلار انجام می شود، اما هیچ وجهی برای این جریان جمع آوری نمی شود.

انتقال سرمایه
جریان انتقال وجه از یک روش واحد تشکیل شده است که توسط Payment Integrator پیاده سازی شده است. Capture برای گرفتن وجوه از حساب کاربری استفاده می شود. این روش به طور همزمان وجوه موجود را بررسی می کند و آن وجوه را جمع آوری می کند.

ضبط رزرو
جریان ReserveCapture از چندین روش تشکیل شده است که هم توسط Payment Integrator و هم توسط Google پیاده سازی شده است. این یک جریان پرداخت پیام دوگانه است که در آن وجوه ابتدا به صورت همزمان رزرو شده و سپس به صورت ناهمزمان جمع آوری می شود. پس از رزرو وجه، می توان رزرو را گرفت یا لغو کرد. گرفتن، حرکت پول را آغاز میکند و لغو، نگهداشتن وجوه کاربر را آزاد میکند.
Payment Integrator روشهای ReserveFunds ، AsynchronousCaptureFundsReservation و AsynchronousCancelFundsReservation را پیادهسازی میکند و Google روشهای CaptureFundsReservationResultNotification و CancelFundsReservationResultNotification را پیادهسازی میکند.
جریان ضبط

لغو جریان

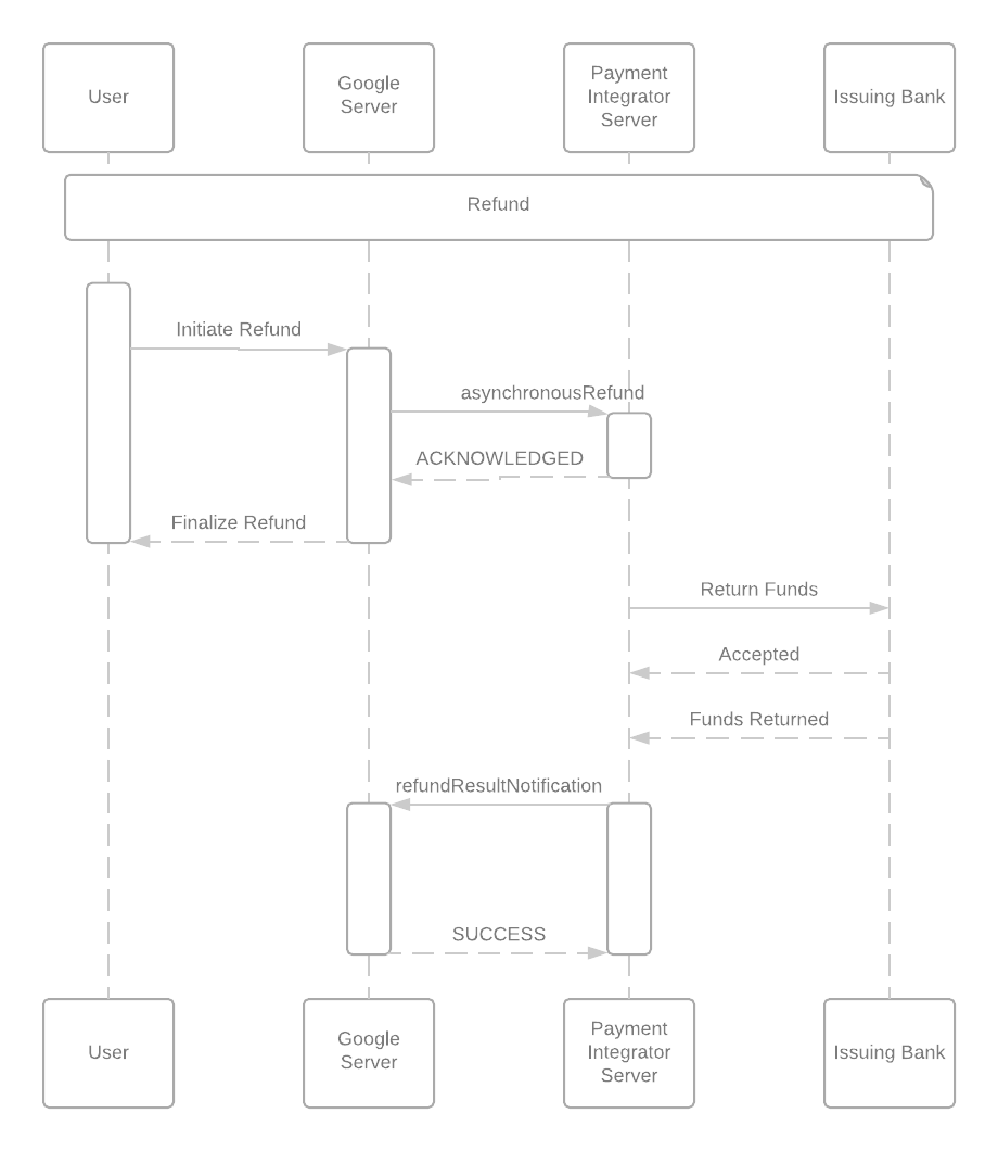
بازپرداخت
جریان بازپرداخت متشکل از روشی است که توسط Payment Integrator و روشی پیادهسازی شده توسط Google انجام شده است. برای بازگرداندن وجوهی استفاده میشود که از طریق جریانهای FundsTransfer یا ReserveCapture جذب شدهاند. Payment Integrator AsynchronousRefund را پیاده سازی می کند و Google RefundResultNotification را پیاده سازی می کند.

استرداد شارژ
جریان بازگشت شارژ هنوز در حال توسعه است. پس از آماده شدن، اسناد آن را می توان در این نقطه یافت.