Die Card API wird durch verschiedene Dienste definiert, die mehrere Abläufe erstellen.
| Fluss | Beschreibung | Auswirkungen auf das Kundenkonto |
|---|---|---|
| CardVerification | Überprüft, ob die Karte eines Nutzers gültig ist oder nicht. | Keine. |
| FundsTransfer | Geldmittel vom Konto eines Nutzers für einen Kauf übertragen. | Erfassung der Kundengelder in einer einzelnen Nachricht. |
| ReserveCapture | Es reserviert Mittel auf dem Konto eines Nutzers und kann diese später asynchron erfassen. | Doppelte Nachricht, Reservierung und nachfolgende Erfassung der Kundengelder. |
| Erstattung | Sendet Beträge, die per FundsTransfer oder ReserveCapture eingezogen wurden, auf das Konto eines Nutzers zurück. | Der Betrag wurde an den Nutzer zurückgesendet. |
CardVerification
Der CardVerification-Ablauf besteht aus einer einzigen Methode, die vom Zahlungsintegrator implementiert wird. Mit VerifyCard wird die Karte eines Nutzers validiert. Dies erfolgt in der Regel mit einer Autorisierung für 0 $oder 1 $, es werden jedoch keine Gelder für diesen Fluss erfasst.

FundsTransfer
Der Überweisungsvorgang besteht aus einer einzigen Methode, die vom Zahlungsintegrator implementiert wird. Capture wird verwendet, um Geld vom Konto eines Nutzers zu erfassen. Diese Methode sucht synchron nach verfügbaren Geldmitteln und erfasst diese.

Erfassung reservieren
Der ReserveCapture-Ablauf besteht aus mehreren Methoden, die sowohl vom Zahlungsintegrator als auch von Google implementiert werden. Dabei handelt es sich um einen doppelten Nachrichten-Zahlungsfluss, bei dem Geldbeträge zuerst synchron reserviert und dann asynchron erfasst werden. Nach der Reservierung des Betrags kann die Reservierung erfasst oder storniert werden. Eine Erfassung löst die Geldbewegung aus und bei einem Abbruch wird der Vorrat für die Geldbeträge des Nutzers freigegeben.
Der Zahlungsintegrator implementiert die Methoden ReserveFunds, AsynchronousCaptureFundsReservation und AsynchronousCancelFundsReservation und Google implementiert die Methoden CaptureFundsReservationResultNotification und CancelFundsReservationResultNotification.
Datenfluss erfassen

Ablauf abbrechen

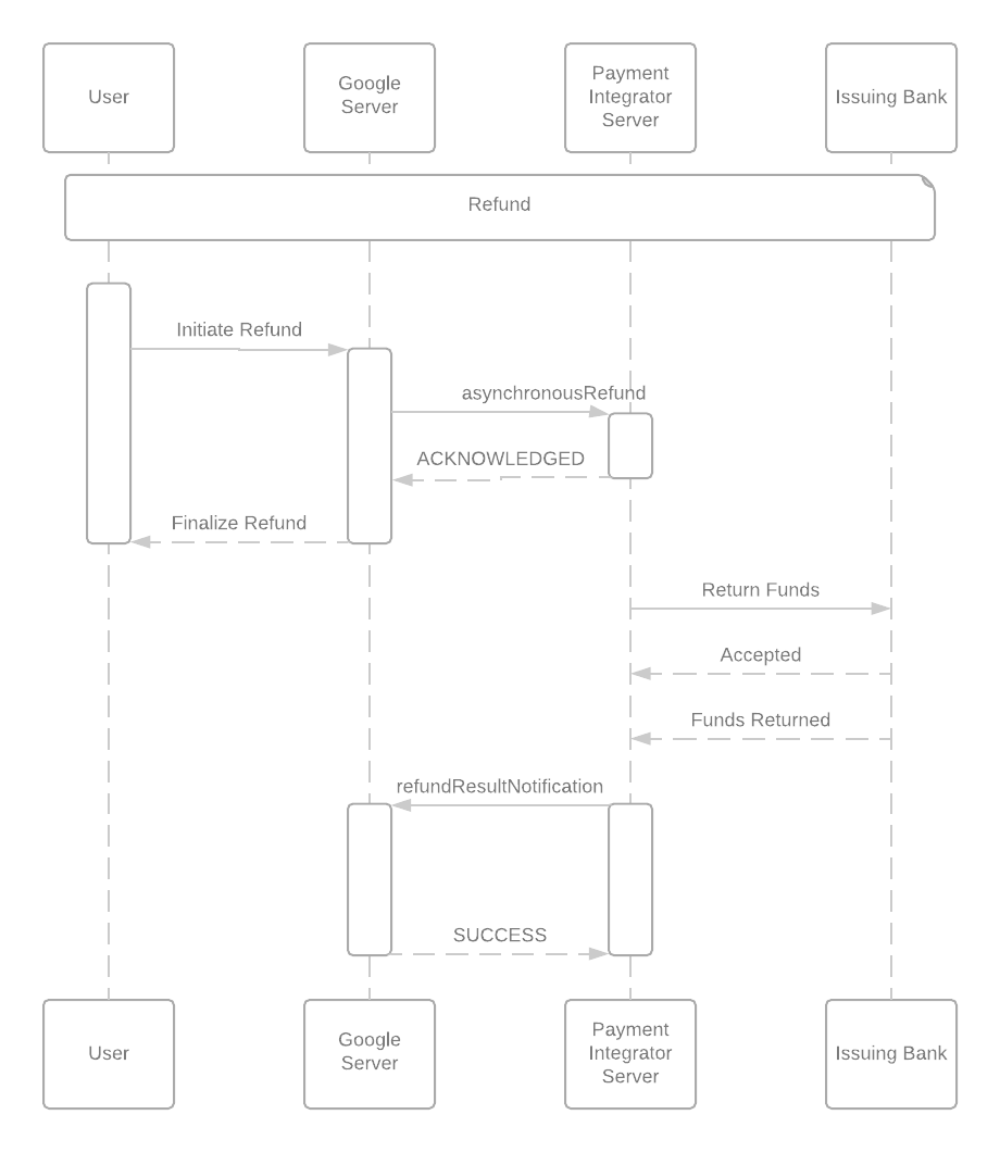
Erstattung
Der Erstattungsablauf besteht aus einer vom Zahlungsintegrator implementierten Methode und einer von Google implementierten Methode. Sie wird verwendet, um Geldbeträge zurückzuüberweisen, die entweder über FundsTransfer oder ReserveCapture erfasst wurden. Der Zahlungsintegrator implementiert die AsynchronousRefund und Google implementiert die RefundResultNotification.

Rückbuchung
Der Rückbuchungsvorgang befindet sich noch in der Entwicklung. Die Dokumentation finden Sie an dieser Stelle.