কার্ড API স্বতন্ত্র পরিষেবা দ্বারা সংজ্ঞায়িত করা হয় যা বিভিন্ন প্রবাহ তৈরি করে।
| প্রবাহ | বর্ণনা | গ্রাহকের অ্যাকাউন্টের উপর প্রভাব |
|---|---|---|
| কার্ড যাচাইকরণ | ব্যবহারকারীর কার্ড বৈধ কি না তা যাচাই করে। | কোনোটিই নয়। |
| তহবিল স্থানান্তর | একটি ক্রয়ের জন্য ব্যবহারকারীর অ্যাকাউন্ট থেকে তহবিল স্থানান্তর। | গ্রাহকের তহবিলের একক বার্তা ক্যাপচার। |
| রিজার্ভ ক্যাপচার | একটি ব্যবহারকারীর অ্যাকাউন্টে তহবিল সংরক্ষণ করে এবং তারপর অ্যাসিঙ্ক্রোনাসভাবে সেগুলি পরে ক্যাপচার করতে পারে৷ | দ্বৈত বার্তা, সংরক্ষণ এবং গ্রাহকের তহবিল পরবর্তী ক্যাপচার। |
| ফেরত | ফান্ড ট্রান্সফার বা রিজার্ভ ক্যাপচার দ্বারা ক্যাপচার করা ব্যবহারকারীর অ্যাকাউন্টে ফান্ড ফেরত দেয়। | তহবিল ব্যবহারকারীকে ফেরত দেওয়া হয়েছে। |
কার্ড যাচাইকরণ
কার্ড যাচাইকরণ প্রবাহ একটি একক পদ্ধতি দ্বারা গঠিত যা পেমেন্ট ইন্টিগ্রেটর দ্বারা প্রয়োগ করা হয়। VerifyCard একটি ব্যবহারকারীর কার্ড যাচাই করতে ব্যবহার করা হয়। এটি সাধারণত $0 বা $1 অনুমোদনের সাথে করা হয়, কিন্তু এই প্রবাহের জন্য কোন তহবিল কখনও নেওয়া হয় না।

তহবিল স্থানান্তর
ফান্ড ট্রান্সফার ফ্লো একটি একক পদ্ধতি নিয়ে গঠিত যা পেমেন্ট ইন্টিগ্রেটর দ্বারা প্রয়োগ করা হয়। ক্যাপচার একটি ব্যবহারকারীর অ্যাকাউন্ট থেকে তহবিল ক্যাপচার ব্যবহার করা হয়. এই পদ্ধতিটি সিঙ্ক্রোনাসভাবে উপলব্ধ তহবিলের জন্য পরীক্ষা করে এবং সেই তহবিলগুলি ক্যাপচার করে।

রিজার্ভ ক্যাপচার
ReserveCapture ফ্লো একাধিক পদ্ধতির সমন্বয়ে গঠিত যা পেমেন্ট ইন্টিগ্রেটর এবং Google উভয়ের দ্বারাই প্রয়োগ করা হয়। এটি একটি ডুয়েল মেসেজ পেমেন্ট ফ্লো যেখানে ফান্ডগুলি প্রথমে সিঙ্ক্রোনাসভাবে সংরক্ষিত হয় এবং তারপর অ্যাসিঙ্ক্রোনাসভাবে ক্যাপচার করা হয়। তহবিল সংরক্ষিত হওয়ার পরে, রিজার্ভেশন ক্যাপচার বা বাতিল করা যেতে পারে। একটি ক্যাপচার অর্থ আন্দোলন শুরু করে এবং একটি বাতিল ব্যবহারকারীর তহবিলের উপর হোল্ড ছেড়ে দেবে।
পেমেন্ট ইন্টিগ্রেটর ReserveFunds , AsynchronousCaptureFundsReservation এবং AsynchronousCancelFundsReservation পদ্ধতি প্রয়োগ করে এবং Google CaptureFundsReservationResultNotification এবং CancelFundsReservationResultNotification পদ্ধতি প্রয়োগ করে।
ক্যাপচার ফ্লো

প্রবাহ বাতিল করুন

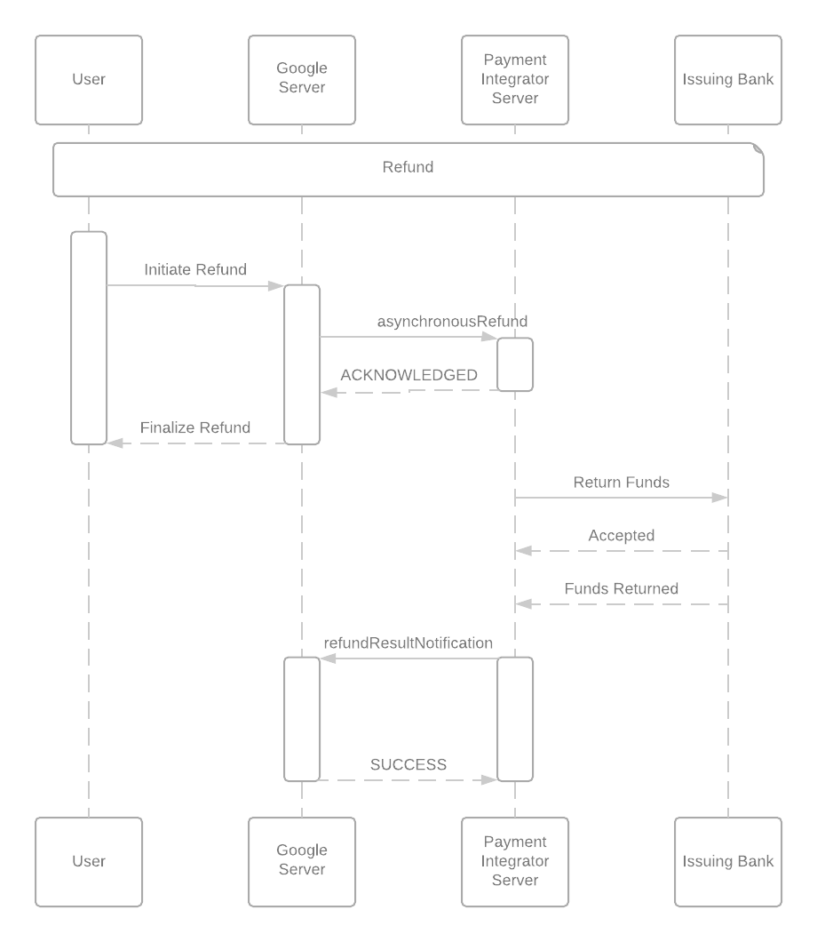
ফেরত
অর্থ ফেরত প্রবাহ পেমেন্ট ইন্টিগ্রেটর দ্বারা বাস্তবায়িত একটি পদ্ধতি এবং Google দ্বারা বাস্তবায়িত একটি পদ্ধতির সমন্বয়ে গঠিত। এটি ফান্ড ট্রান্সফার বা রিজার্ভ ক্যাপচার প্রবাহের মাধ্যমে ক্যাপচার করা তহবিল ফেরত দিতে ব্যবহৃত হয়। পেমেন্ট ইন্টিগ্রেটর অ্যাসিঙ্ক্রোনাস রিফান্ড প্রয়োগ করে এবং Google রিফান্ডের ফলাফল বিজ্ঞপ্তি প্রয়োগ করে

চার্জব্যাক
চার্জব্যাক প্রবাহ এখনও বিকাশে রয়েছে। প্রস্তুত হলে এর ডকুমেন্টেশন এই জায়গায় পাওয়া যাবে।