概览
令牌化 FOP 可支持参考编号用例。想要购买商品的用户会通过付款集成商生成参考号。然后,用户会将该参考号带到便利店、自助服务终端或银行,并支付该参考号。
现金 FOP 还支持参考编号用例。代币化 FOP 和现金 FOP 的主要区别在于,代币化 FOP 需要关联并且支持退款,现金 FOP 不要求关联且不支持退款。本文档将介绍在参考编号用例中集成的工作方式。
概括来讲,集成涉及以下流程:
购买流程与现金付款方式购买流程相同。
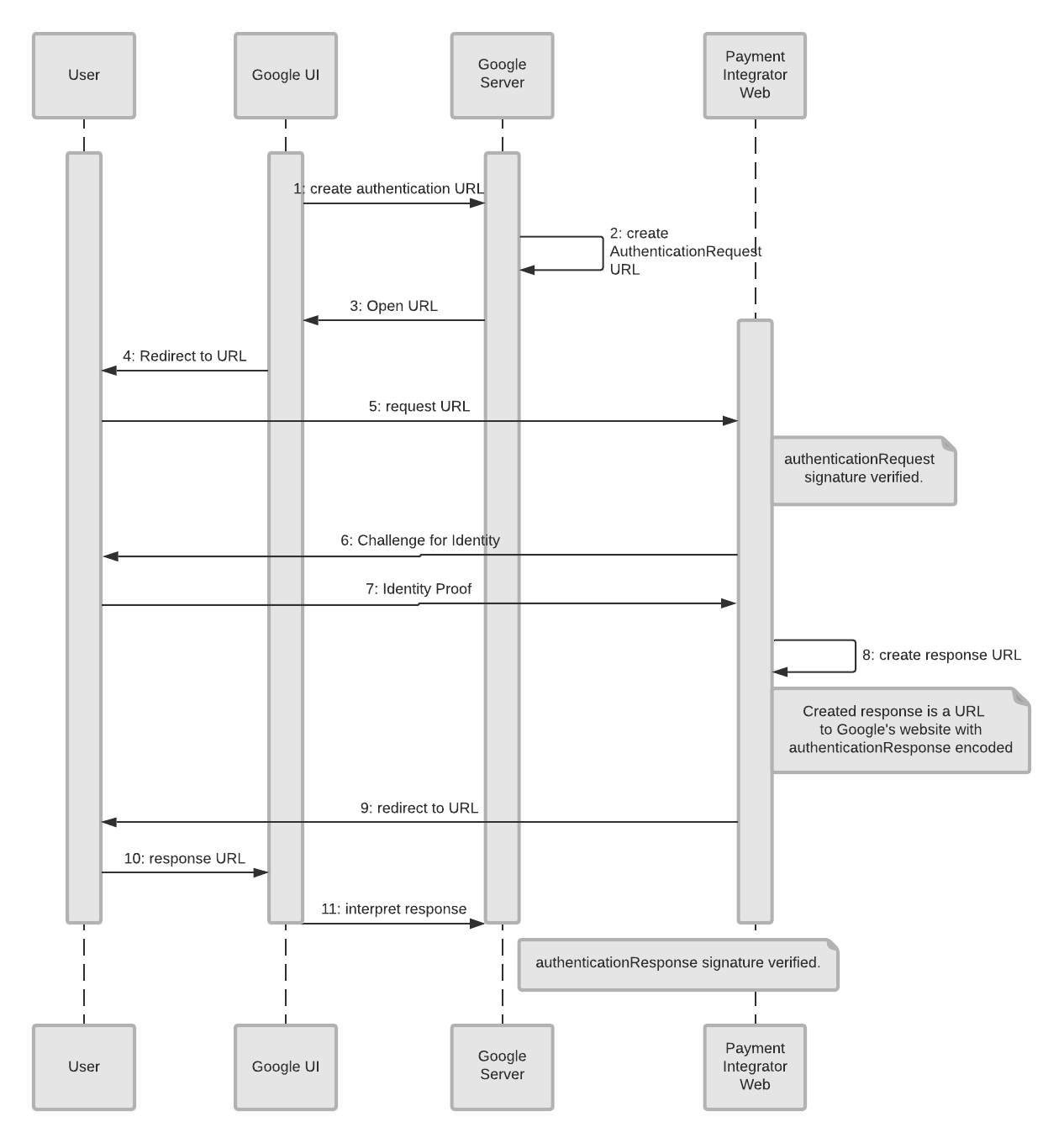
使用网页重定向身份验证的集成示例。
相关 API
身份验证流程
集成商实现的 API:网络身份验证。
关联流程
API 由集成商实现:Payment Integrator Hosted Tokenized FOP API 上的 associateAccount。
购买流程
API 由集成商实现:Payment Integrator Hosted Tokenized FOP API 上的 generateReferenceNumber 和 cancelReferenceNumber。
由 Google 实现的 API:Google Hosted Tokenized FOP API 上的 referenceNumberPaidNotification。
退款流程
API 由集成商实现:付款集成商 Hosted Tokenized FOP API 上的 refund。
汇款流程
API 由集成商实现:请参阅 Payment Integrator Hosted Remittance API。
由 Google 实现的 API:请参阅 Google Hosted Remittance API。
所有流如何协同工作
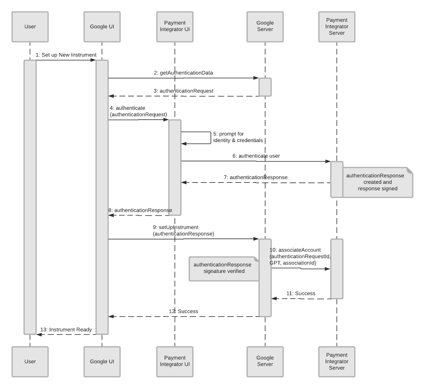
创建乐器
在 Google 界面上,用户被重定向到集成商托管的网页以进行网络身份验证。成功通过身份验证后,系统会将用户重定向回 Google。然后,Google 会调用 associateAccount。authenticationResponse 中的 requestId 将是 associateAccount 请求的 authenticationRequestId。成功关联后,Google 会将 googlePaymentToken(GPT) 和其他元数据存储为用户所用的工具。
创建付款工具 - 身份验证流程

创建付款方式 - 关联流程

生成参考号
当用户想要使用该付款方式购买商品/服务时,Google 会使用 GPT 调用 generateReferenceNumber。generateReferenceNumber 请求标头中的 requestId 将用于标识相关 API 的事务。

支付参考号
用户离线支付参考编号后,集成商将调用 referenceNumberPaidNotification。generateReferenceNumber 请求标头中的 requestId 将是 referenceNumberPaidNotification 请求的 generateReferenceNumberRequestId。

取消交易
如果用户在付款之前决定取消交易,Google 将调用 cancelReferenceNumber。generateReferenceNumber 请求标头中的 requestId 将是 cancelReferenceNumber 请求的 generateReferenceNumberRequestId。
退还交易款项
用户支付参考编号后,如果用户想要退款,Google 会致电 refund。generateReferenceNumber 请求标头中的 requestId 将是 refund 请求的 transactionId。

汇款
根据合同,Google 将在对账单准备就绪时调用 remittanceStatementNotification,以通知集成商。然后,集成商将调用 Google Hosted Remittance API 执行对帐。