खास जानकारी
टोकन वाले एफ़ओपी में, रेफ़रंस नंबर के इस्तेमाल के उदाहरण इस्तेमाल किए जा सकते हैं. सामान के लिए पैसे चुकाने वाला उपयोगकर्ता, पेमेंट इंटिग्रेटर की मदद से रेफ़रंस नंबर जनरेट करता है. इसके बाद, उपयोगकर्ता इस रेफ़रंस नंबर को किसी शॉपिंग स्टोर, कीऑस्क या बैंक पर ले जाता है और रेफ़रंस नंबर पर पेमेंट करता है.
कैश एफ़ओपी, रेफ़रंस नंबर के इस्तेमाल के उदाहरण पर भी काम करता है. टोकन वाला एफ़ओपी और कैश एफ़ओपी में बड़ा अंतर यह है कि टोकन वाले एफ़ओपी के लिए असोसिएशन की ज़रूरत होती है. साथ ही, इसमें रिफ़ंड की सुविधा भी होती है. कैश एफ़ओपी में असोसिएशन की ज़रूरत नहीं होती और इसमें रिफ़ंड की सुविधा काम नहीं करती. इस दस्तावेज़ में बताया गया है कि रेफ़रंस नंबर के इस्तेमाल के उदाहरण के लिए, इंटिग्रेशन कैसे काम करेगा.
हाई लेवल पर, इंटिग्रेशन में ये फ़्लो शामिल होते हैं:
परचेज़ फ़्लो, कैश एफ़ओपी परचेज़ फ़्लो की तरह ही होगा.
वेब रीडायरेक्ट की पुष्टि करने की सुविधा का इस्तेमाल करके इंटिग्रेशन का उदाहरण.
मिलते-जुलते एपीआई
पुष्टि करने का फ़्लो
इंटिग्रेटर की मदद से लागू किया गया एपीआई: वेब की पुष्टि करना.
असोसिएशन फ़्लो
इंटिग्रेटर की मदद से लागू किया गया एपीआई: Payment Integrator Hosted Tokenized एफ़ओपी एपीआई पर associateAccount.
परचेज़ फ़्लो
इंटिग्रेटर की मदद से लागू किया गया एपीआई: Payment Integrator होस्ट किए गए टोकन एफ़ओपी एपीआई पर, generateReferenceNumber और cancelReferenceNumber.
Google की ओर से लागू किया गया एपीआई: Google के होस्ट किए गए टोकन वाले एफ़ओपी एपीआई पर referenceNumberPaidNotification.
रिफ़ंड फ़्लो
इंटिग्रेटर की मदद से लागू किया गया एपीआई: पेमेंट इंटीग्रेटर के होस्ट किए गए टोकन वाला एफ़ओपी एपीआई पर refund.
पेमेंट भेजने का फ़्लो
इंटिग्रेटर की मदद से लागू किया गया एपीआई: Payment Integrator Hosted Remittance API देखें.
Google की ओर से लागू किया गया एपीआई: Google के होस्ट किए गए पैसे भेजने से जुड़ा एपीआई देखें.
सभी फ़्लो एक साथ कैसे फ़िट होते हैं
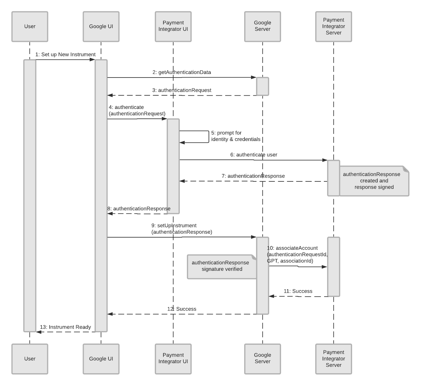
इंस्ट्रुमेंट बनाएं
Google के यूज़र इंटरफ़ेस (यूआई) पर, उपयोगकर्ता को वेब की मदद से पुष्टि करने के लिए, इंटिग्रेटर के होस्ट किए गए वेब पेज पर रीडायरेक्ट किया जाता है. पुष्टि करने के बाद, उपयोगकर्ता को वापस Google पर रीडायरेक्ट कर दिया जाता है. और फिर Google associateAccount को कॉल करेगा. authenticationResponse में मौजूद requestId, associateAccount अनुरोध का authenticationRequestId होगा. खाता जोड़ने के बाद, Google, googlePaymentToken(GPT) और दूसरे मेटाडेटा को उपयोगकर्ता के टूल के तौर पर सेव करता है.
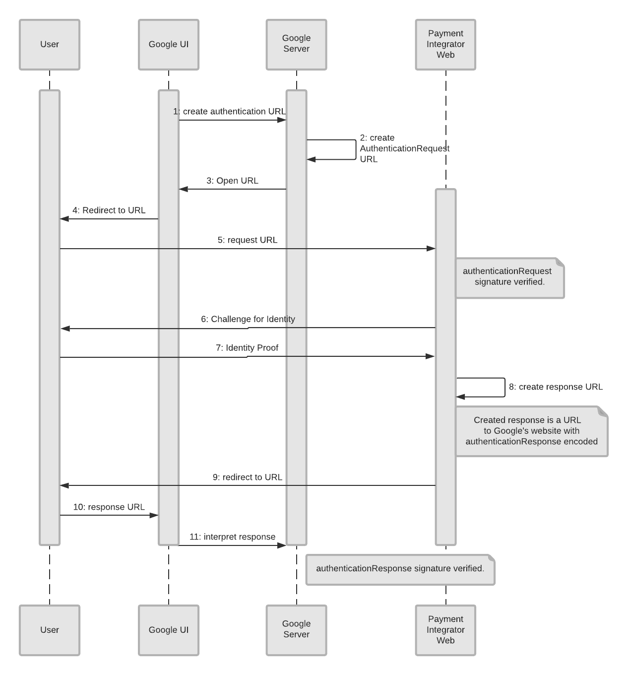
इंस्ट्रुमेंट बनाएं - पुष्टि करने का फ़्लो

इंस्ट्रुमेंट बनाएं - असोसिएशन फ़्लो

रेफ़रंस नंबर जनरेट करें
जब उपयोगकर्ता इस इंस्ट्रुमेंट की मदद से सामान/सेवाएं खरीदना चाहता है, तो Google GPT के साथ generateReferenceNumber को कॉल करता है. generateReferenceNumber अनुरोध के हेडर में मौजूद requestId का इस्तेमाल, मिलते-जुलते एपीआई के लेन-देन की पहचान करने के लिए किया जाएगा.

रेफ़रंस नंबर पर पेमेंट करें
जब उपयोगकर्ता, ऑफ़लाइन होने पर रेफ़रंस नंबर का पेमेंट कर देगा, तब इंटिग्रेटर referenceNumberPaidNotification पर कॉल करेगा. generateReferenceNumber अनुरोध के हेडर में मौजूद requestId, referenceNumberPaidNotification अनुरोध का generateReferenceNumberRequestId होगा.

लेन-देन रद्द करना
अगर उपयोगकर्ता पेमेंट करने से पहले लेन-देन रद्द करने का फ़ैसला लेता है, तो Google cancelReferenceNumber पर कॉल करेगा. generateReferenceNumber अनुरोध के हेडर में मौजूद requestId, cancelReferenceNumber अनुरोध का generateReferenceNumberRequestId होगा.
लेन-देन का रिफ़ंड देना
रेफ़रंस नंबर देने के बाद, अगर उपयोगकर्ता पैसे वापस पाना चाहता है, तो Google रिफ़ंड पर कॉल करेगा. generateReferenceNumber अनुरोध के हेडर में मौजूद requestId, रिफ़ंड अनुरोध का transactionId होगा.

भेजी गई रकम
समझौते के हिसाब से, स्टेटमेंट तैयार होने पर इंटिग्रेटर को सूचना देने के लिए Google, remittanceStatementNotification पर कॉल करेगा. इसके बाद, मिलान करने के लिए इंटिग्रेटर, Google के होस्ट किए गए पैसे भेजने वाले एपीआई को कॉल करेगा.