खास जानकारी
पुष्टि करने की प्रोसेस का मकसद, पेमेंट इंटिग्रेटर (इंटीग्रेटर) की पहचान करना और उपयोगकर्ता की पुष्टि करना है.
पुष्टि करने का मतलब है, अन्य तरीकों का इस्तेमाल करना. खास तौर पर associateAccount और capture के लिए. इसका मतलब है कि पुष्टि के सबूत का इस्तेमाल उन दो तरीकों के लिए इनपुट (पैरामीटर) के तौर पर किया जाता है.
किसी उपयोगकर्ता की पुष्टि करने के लिए, Google स्टैंडअलोन मोड में भी पुष्टि करने की प्रोसेस का इस्तेमाल कर सकता है. इस मामले में, इसका इस्तेमाल किसी अन्य फ़्लो के लिए इनपुट के तौर पर नहीं किया जाता. इसका इस्तेमाल, सिर्फ़ इस बात की पुष्टि करने के लिए किया जाता है कि कोई उपयोगकर्ता इस पहचान की पुष्टि कर सकता है या नहीं.
ध्यान रखें कि शामिल होने पर, Google आपके साथ मिलकर पुष्टि करने का ऐसा तरीका चुनेगा जो आपके प्रॉडक्ट के लिए सबसे सही हो.
फ़्लो कैसे काम करता है
किसी उपयोगकर्ता की पुष्टि करने के दो तरीके हैं. हर एक तरीके का अपना फ़्लो होता है. इंटिग्रेशन के समय, इंटिग्रेटर को यह तय करना होता है कि किसका इस्तेमाल करना है.
- रीडायरेक्ट प्रमाणीकरण
- एसएमएस-एमटी ओटीपी की पुष्टि करना
रीडायरेक्ट प्रमाणीकरण
Google के जिस उपयोगकर्ता को पुष्टि करने की ज़रूरत है उसे अपनी पहचान की पुष्टि के लिए, इंटिग्रेटर के ऐप्लिकेशन या उसकी वेबसाइट पर रीडायरेक्ट किया जा सकता है. यहां इस फ़्लो के तरीके के बारे में खास जानकारी दी गई है:
- Google, उपयोगकर्ता को इंटिग्रेटर के वेब या Android ऐप्लिकेशन पर रीडायरेक्ट करता है, जहां उसकी पुष्टि की जा सकती है.
- पुष्टि करने के लिए,
AuthenticationRequestसे मिली पुष्टि करने वालेrequestIdका इस्तेमाल, पुष्टि करने के सबूत के तौर पर किया जाता है. - इससे साइन किया गया एक जवाब मिलता है, जिसे
AuthenticationResponseकहा जाता है. - इसके बाद, ऐप्लिकेशन या वेबसाइट उपयोगकर्ता को वापस Google पर रीडायरेक्ट करती है.
रीडायरेक्ट की पुष्टि करने के लिए, एचटीटीपी जीईटी तरीके का इस्तेमाल किया जाता है. इसमें वेब ऐप्लिकेशन के यूआरएल में कोड में बदले गए पैरामीटर शामिल होते हैं. यह Android ऐप्लिकेशन की पुष्टि करने के लिए, Android Intent का इस्तेमाल करता है. कोड में बदलने के तरीके के बारे में ज़्यादा जानकारी के लिए वेब की मदद से पुष्टि करना लेख पढ़ें. Android इंटेंट पैरामीटर के लिए, Android की पुष्टि करना देखें.
पुष्टि करने के इन सभी तरीकों से मिलने वाला नतीजा, साइन किया हुआ एक रिस्पॉन्स होता है. इसे AuthenticationResponse कहा जाता है. इस इंटेंट में, एन्क्रिप्ट (सुरक्षित) किया गया Google स्टैंडर्ड पेमेंट ऑथेंटिकेशन रिस्पॉन्स (gspAuthenticationResponse) शामिल होना चाहिए, ताकि पुष्टि हो सके. अगर स्टैंडअलोन मोड में इस्तेमाल किया जाता है, तो पुष्टि करने का सही तरीका तय करने के लिए, gspResult और सिग्नेचर का इस्तेमाल किया जाता है.
नीचे दिया गया क्रम डायग्राम, उपयोगकर्ता के ब्राउज़र, Google, और इंटिग्रेटर के वेब ऐप्लिकेशन के बीच इंटरैक्शन को दिखाता है:
रीडायरेक्ट-वेब की पुष्टि करने का फ़्लो

यहां ऑब्जेक्ट की सूची दी गई है. साथ ही, यह भी बताया गया है कि वे क्या दिखाते हैं:
- उपयोगकर्ता: वह व्यक्ति जो अपने Google खाते में पैसे चुकाने का तरीका जोड़ना चाहता है.
- Google यूज़र इंटरफ़ेस (यूआई): इस मामले में, Google का वेब इंटरफ़ेस, जहां ग्राहक पैसे चुकाने का तरीका सेटअप करना शुरू करता है.
- Google सर्वर: Google में मौजूद बैकएंड सर्वर, जो पुष्टि करने से जुड़े अन्य टास्क के साथ-साथ पुष्टि करने की जांच करता है.
- पेमेंट इंटीग्रेटर वेब: इंटीग्रेटर की वह वेबसाइट जहां उपयोगकर्ता का खाता है.
पुष्टि करने के इस फ़्लो के लिए, हम पहले से ही यह मानकर चलते हैं कि उपयोगकर्ता, Google की वेबसाइट (Google यूआई) पर है और पेमेंट का कोई तरीका जोड़ने की कोशिश कर रहा है. हर चीज़ की शुरुआत यहीं से होती है.
- Google का यूज़र इंटरफ़ेस (यूआई), पुष्टि करने वाला एक यूआरएल बनाता है, जिसे Google सर्वर (बैकएंड) को भेजा जाता है. पुष्टि करने की प्रोसेस इसी से शुरू होती है.
- Google सर्वर, पुष्टि करने का एक अनुरोध बनाता है (
AuthenticationRequest). - पुष्टि करने का अनुरोध Google के यूज़र इंटरफ़ेस (यूआई) को भेजा गया.
- उपयोगकर्ता को यह अनुरोध मिलता है कि उसे इंटिग्रेटर की मदद से अपने आईडी की पुष्टि करनी होगी.
- इसके बाद, उपयोगकर्ता जवाब देता है कि वह पुष्टि करना चाहता है. इसके बाद, वह मैसेज इंटिग्रेटर की वेबसाइट पर भेज दिया जाता है.
- पेमेंट इंटिग्रेटर की वेबसाइट पर, उपयोगकर्ता की पहचान की पुष्टि करने के लिए कहा जाता है.
- उपयोगकर्ता अपनी पहचान का सबूत देता है, जिसे पेमेंट इंटिग्रेटर की वेबसाइट पर भेजा जाता है.
- इंटिग्रेटर, सबूत के तौर पर दिए गए सबूत का जवाब (
authenticationResponse) देता है. इसके लिए, मैसेज में कोड में बदले गएauthenticationResponseका इस्तेमाल किया जाता है. - जवाब का यह यूआरएल उपयोगकर्ता को भेजा जाता है.
- रिस्पॉन्स यूआरएल, उपयोगकर्ता से तुरंत Google यूज़र इंटरफ़ेस (यूआई) को भेज दिया जाता है.
- Google का यूज़र इंटरफ़ेस (यूआई), Google सर्वर को रिस्पॉन्स भेजता है.
- Google सर्वर, रिस्पॉन्स को 'पुष्टि हो चुकी है' के तौर पर मानता है.
अगले क्रम का डायग्राम, उपयोगकर्ता के फ़ोन, Google, और इंटिग्रेटर के Android ऐप्लिकेशन के बीच का इंटरैक्शन दिखाता है:
रीडायरेक्ट-Android ऐप्लिकेशन की पुष्टि करने का फ़्लो

यहां ऑब्जेक्ट और उनसे जुड़ी जानकारी दी गई है:
- उपयोगकर्ता: वह व्यक्ति जो अपने Google खाते में पैसे चुकाने का तरीका जोड़ना चाहता है.
- Google यूज़र इंटरफ़ेस (यूआई): इस मामले में, ऐप्लिकेशन का इंटरफ़ेस, जहां ग्राहक पैसे चुकाने का तरीका सेटअप करना शुरू करता है.
- Google सर्वर: Google में मौजूद बैकएंड सर्वर, जो पुष्टि करने से जुड़े अन्य टास्क के साथ-साथ पुष्टि करने की जांच करता है.
- पेमेंट इंटीग्रेटर APK: इंटिग्रेटर का ऐप्लिकेशन, जहां उपयोगकर्ता के पास अपने इंटिग्रेटर खाते का ऐक्सेस होता है.
- पेमेंट इंटीग्रेटर सर्वर: इंटीग्रेटर का वह बैकएंड सर्वर जहां उपयोगकर्ता की जानकारी सेव की जाती है.
यह पुष्टि करने का एक तरीका है. इसलिए, हम पहले से ही यह मान लेते हैं कि उपयोगकर्ता किसी ऐप्लिकेशन (Google यूआई) का इस्तेमाल कर रहा है और पैसे चुकाने का कोई तरीका जोड़ने की कोशिश कर रहा है. यहीं से शुरू करना शुरू होता है.
- Google का यूज़र इंटरफ़ेस (यूआई), पुष्टि करने के लिए एक कॉल बनाता है, जिसे Google सर्वर (बैकएंड) को भेजा जाता है.
- Google सर्वर पुष्टि करने का एक अनुरोध बनाता है (
AuthenticationRequest). - Google सर्वर, पुष्टि करने का अनुरोध करके Google यूज़र इंटरफ़ेस (यूआई) (ऐप्लिकेशन) को एक कॉल APK भेजता है.
- Google का यूज़र इंटरफ़ेस (यूआई), पेमेंट इंटीग्रेटर APK (
AUTHENTICATE_V1(authReq)) को उपयोगकर्ता की जानकारी भेजता है. - पेमेंट इंटिग्रेटर APK, पेमेंट इंटिग्रेटर के सर्वर को अनुरोध (
authReq) भेजता है. - पेमेंट इंटिग्रेटर सर्वर, पेमेंट इंटिग्रेटर APK को वापस एक चैलेंज भेजता है.
- पेमेंट इंटीग्रेटर APK, उपयोगकर्ता को चैलेंज वापस भेजता है.
- उपयोगकर्ता अपनी पहचान का सबूत देता है, जिसे पेमेंट इंटिग्रेटर APK के पास भेजा जाता है.
- इसके बाद, यह सबूत पेमेंट इंटीग्रेटर सर्वर को भेज दिया जाता है.
- सर्वर, हस्ताक्षर किया गया
authenticationResponseबनाता है. - पुष्टि करने का अनुरोध पूरा हो जाता है और पेमेंट इंटीग्रेटर APK को
authRespमैसेज भेज दिया जाता है. - सफल होने का मैसेज (
authResp), Payment Integrator APK से Google यूज़र इंटरफ़ेस (यूआई) पर भेजा जाता है. - Google का यूज़र इंटरफ़ेस (यूआई), Google सर्वर को रिस्पॉन्स भेजता है.
- Google सर्वर, सफल रिस्पॉन्स को समझता है.
एसएमएस-एमटी ओटीपी से पुष्टि करना
पुष्टि करने का एक और तरीका है शॉर्ट मैसेज सर्विस, मोबाइल खत्म करना, एक बार इस्तेमाल होने वाला पासवर्ड (एसएमएस-एमटी ओटीपी). यह तरीका, उपयोगकर्ता को पुष्टि करने के लिए एक बार इस्तेमाल होने वाला पासवर्ड भेजने के लिए, उसके फ़ोन नंबर का इस्तेमाल करता है. Google, इंटिग्रेटर को उपयोगकर्ता के फ़ोन नंबर पर ओटीपी भेजने के लिए कहता है. उपयोगकर्ता को यह ओटीपी मिलने के बाद, Google के इंटरफ़ेस में इसे डालने के बाद, उपयोगकर्ता की पुष्टि की जाएगी.
इसमें ये चरण शामिल हैं:
- Google का यूज़र इंटरफ़ेस (यूआई) उपयोगकर्ता को वह फ़ोन नंबर डालने का निर्देश देता है जो इंटिग्रेटर के साथ पहले से रजिस्टर है.
- Google के यूज़र इंटरफ़ेस (यूआई) में फ़ोन नंबर डालता उपयोगकर्ता.
- Google, उपयोगकर्ता को एक बार इस्तेमाल होने वाला पासवर्ड (ओटीपी) भेजने के लिए, इंटिग्रेटर (
sendOtpतरीके को कॉल करता है) को ट्रिगर करता है. - उपयोगकर्ता को ओटीपी के साथ एसएमएस मैसेज मिलता है.
- इसके बाद, उपयोगकर्ता की पुष्टि करते हुए उसे Google के इंटरफ़ेस में मिला ओटीपी (
capture,associateAccount, औरverifyOtpके लिए इनपुट के तौर पर इस्तेमाल किया जाता है) डालें. यह पुष्टि करने का सबूत है.
स्टैंडअलोन मोड में, ओटीपी वैल्यू की पुष्टि करने के लिए सिर्फ़ verifyOtp तरीके को कॉल किया जाएगा.
ओटीपी भेजते समय, नीचे दिए गए सिलसिलेवार डायग्राम में उपयोगकर्ता के फ़ोन, Google, और इंटिग्रेटर के बीच के इंटरैक्शन को दिखाया गया है:
फ़ोन से पुष्टि करने का फ़्लो (ओटीपी भेजा जा रहा है)

यहां डायग्राम में ऑब्जेक्ट की सूची दी गई है. साथ ही, यह भी बताया गया है कि वे क्या दिखाते हैं:
- उपयोगकर्ता: वह व्यक्ति जो अपने Google खाते में पैसे चुकाने का तरीका जोड़ना चाहता है.
- Google यूज़र इंटरफ़ेस (यूआई): इस मामले में, कोई Google वेबसाइट या फ़ोन ऐप्लिकेशन, जहां ग्राहक पैसे चुकाने का तरीका सेटअप करना शुरू करता है. ध्यान दें: अगर Google का यूज़र इंटरफ़ेस (यूआई) कोई फ़ोन ऐप्लिकेशन है, तो शुरू के कुछ चरण छोड़ दिए जाएंगे, क्योंकि फ़ोन को पहले से ही उपयोगकर्ता का फ़ोन नंबर पता है.
- Google सर्वर: Google में मौजूद बैकएंड सर्वर, जो पुष्टि करने से जुड़े अन्य टास्क के साथ-साथ पुष्टि करने की जांच करता है.
- पेमेंट इंटीग्रेटर सर्वर: इंटीग्रेटर का वह बैकएंड सर्वर जहां उपयोगकर्ता की जानकारी सेव की जाती है.
यह ओटीपी से पुष्टि करने का तरीका है. इसलिए, हम पहले से ही यह मान लेते हैं कि उपयोगकर्ता किसी Google फ़ोन ऐप्लिकेशन या वेबसाइट (Google यूआई) का इस्तेमाल कर रहा है और वह पैसे चुकाने का कोई तरीका जोड़ने की कोशिश कर रहा है. यहीं से शुरू करना शुरू होता है.
- Google यूज़र इंटरफ़ेस (यूआई) (फ़ोन या वेबसाइट), उपयोगकर्ता से उसका फ़ोन नंबर मांगता है.
- उपयोगकर्ता, Google यूज़र इंटरफ़ेस (यूआई) में अपना फ़ोन नंबर डालता है.
- Google यूज़र इंटरफ़ेस (यूआई), Google सर्वर को नंबर (
sendChallenge(phoneNum)) भेजता है. - Google सर्वर, पेमेंट इंटीग्रेटर सर्वर (
SendOtp(phoneNum)) को एक बार इस्तेमाल होने वाला पासवर्ड भेजने का अनुरोध भेजता है. - पेमेंट इंटीग्रेटर सर्वर, उपयोगकर्ता को एक बार इस्तेमाल होने वाला पासवर्ड (ओटीपी) भेजता है.
- पेमेंट इंटिग्रेटर सर्वर, Google के अनुरोध का जवाब #5 में देता है. इससे पता चलता है कि ओटीपी भेज दिया गया है.
- उपयोगकर्ता इस ओटीपी को Google यूआई (फ़ोन या वेबसाइट) में डालता है.
- Google का यूज़र इंटरफ़ेस (यूआई), Google सर्वर को ओटीपी भेजता है. इसके बाद, इसे पेमेंट इंटिग्रेटर को भेजा जाता है, ताकि पुष्टि की जा सके. यह उपयोगकर्ता की पहचान और उपयोगकर्ता की पुष्टि करता है.
पुष्टि करना और फिर से पुष्टि करना
पुष्टि करने के दो तरीके हो सकते हैं:
- शुरुआती पुष्टि—किसी उपयोगकर्ता की पहचान करने और उसकी पुष्टि करने के लिए इस्तेमाल किया जाता है. पुष्टि करने की शुरुआती प्रक्रिया,
associateAccountतरीके में इनपुट के तौर पर इस्तेमाल की जाती है. - फिर से पुष्टि करना—इसका इस्तेमाल दूसरे सभी कॉन्टेक्स्ट में किया जाता है, जैसे कि स्टैंडअलोन या
captureको इनपुट के तौर पर.
फिर से पुष्टि करने का तरीका, पुष्टि करने की शुरुआती प्रक्रिया से अलग होता है. इस सुविधा में, उपयोगकर्ता की दोबारा पहचान करने की ज़रूरत नहीं होती. इसका मकसद, सिर्फ़ अपनी पुष्टि करना होता है. फिर से पुष्टि करने की सुविधा का इस्तेमाल करके, Google लोगों से यह चुनौती देता है कि वे किसी खाते का मालिकाना हक साबित करें. ऐसा Google अपने विवेक से करता है.
इस प्रोसेस में, मूल असोसिएशन (असोसिएशन फ़्लो से) को associationId नाम का एक रेफ़रंस दिया जाता है. यह जानकारी, असोसिएशन फ़्लो के दौरान associateAccount तरीके को कॉल करके दी जाती है. associationId उस खाते की पहचान करता है जिसके ख़िलाफ़ चैलेंज देना है. सुरक्षा के लिहाज़ से, उपयोगकर्ता उस खाते को नहीं बदल सकता जिसके लिए अनुरोध किया जा रहा है.
एसएमएस-एमटी ओटीपी की फिर से पुष्टि के लिए, Google sendOtp पर किए गए मूल कॉल के दौरान दिए गए फ़ोन नंबर को तय नंबर के तौर पर होल्ड करके रखता है. सुरक्षा के लिए, इसे फिर से बदला नहीं जा सकता.
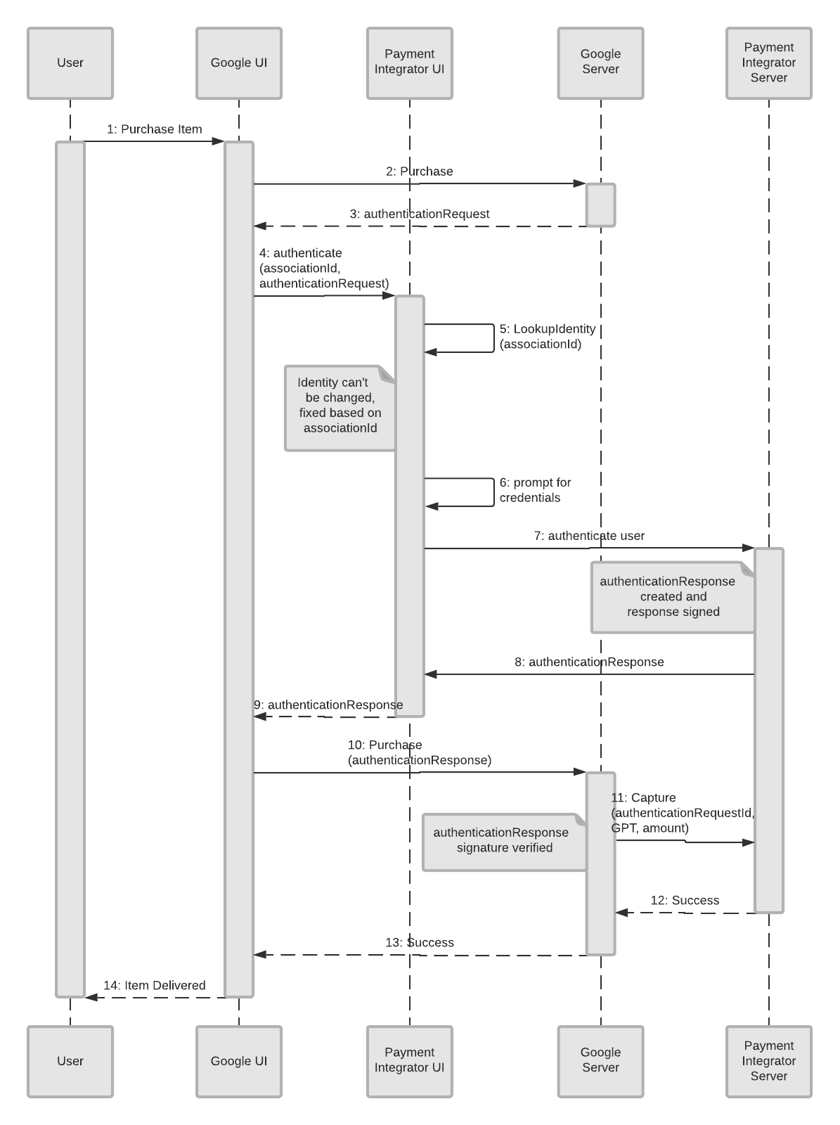
यहां उदाहरण के तौर पर एक फ़्लो दिया गया है, जिसमें Google, खरीदारी से पहले चैलेंज (फिर से पुष्टि) करने का फ़ैसला लेता है:
फिर से पुष्टि करने का फ़्लो

ऑब्जेक्ट की सूची और उनका इस्तेमाल इस तरह किया जाता है:
- उपयोगकर्ता: वह व्यक्ति जो खरीदारी करना चाहता है.
- Google का यूज़र इंटरफ़ेस (यूआई): इस मामले में, कोई Google वेबसाइट या फ़ोन ऐप्लिकेशन, जहां ग्राहक खरीदारी शुरू करता है.
- पेमेंट इंटीग्रेटर यूज़र इंटरफ़ेस (यूआई): ग्राहक के लिए ऐसी वेबसाइट या ऐप्लिकेशन जहां उपयोगकर्ता, इंटिग्रेटर की मदद से अपने खाते की जानकारी ऐक्सेस कर सकता है.
- Google सर्वर: Google का बैकएंड सर्वर, जो फिर से पुष्टि करने की जांच करता है. साथ ही, दूसरे टास्क भी करता है.
- पेमेंट इंटीग्रेटर सर्वर: इंटीग्रेटर का वह बैकएंड सर्वर जहां उपयोगकर्ता की जानकारी सेव की जाती है.
फिर से पुष्टि करने की प्रोसेस तब शुरू होती है, जब ग्राहक खरीदारी करना शुरू करता है. इससे उपयोगकर्ता की फिर से पुष्टि करने के लिए एक फ़्लो शुरू होता है.
- उपयोगकर्ता किसी आइटम या सेवा को खरीदने का फ़ैसला करता है.
- अनुरोध, Google यूज़र इंटरफ़ेस (यूआई) से Google सर्वर पर भेजा जाता है.
- Google सर्वर, Google के यूज़र इंटरफ़ेस (यूआई) को पुष्टि करने का एक अनुरोध (
authenticationRequest) भेजता है. - Google का यूज़र इंटरफ़ेस (यूआई), पेमेंट इंटिग्रेटर यूज़र इंटरफ़ेस (यूआई) को अनुरोध भेजता है, ताकि (
associationId,authenticationRequest) उपयोगकर्ता की पुष्टि की जा सके. - पेमेंट इंटिग्रेटर यूज़र इंटरफ़ेस (यूआई), उपयोगकर्ता की पहचान की पुष्टि करने के लिए, उसे देखता है (
LookupIdentity(associationId)). - पेमेंट इंटीग्रेटर का यूज़र इंटरफ़ेस (यूआई), उपयोगकर्ता को उसके यूज़र इंटरफ़ेस (यूआई) (इंटिग्रेटर की वेबसाइट या ऐप्लिकेशन) पर क्रेडेंशियल के लिए अनुरोध करता है.
- पुष्टि करने का रिस्पॉन्स, पेमेंट इंटीग्रेटर सर्वर को भेजा जाता है.
- पुष्टि करने के लिए, हस्ताक्षर किया गया जवाब (
authenticationResponse) पेमेंट इंटिग्रेटर यूज़र इंटरफ़ेस (यूआई) को वापस भेज दिया जाता है. - पुष्टि करने का रिस्पॉन्स (
authenticationResponse) पेमेंट इंटीग्रेटर यूज़र इंटरफ़ेस (यूआई) से Google यूज़र इंटरफ़ेस (यूआई) को भेजा जाता है. - Google यूज़र इंटरफ़ेस (यूआई), खरीदारी की जानकारी के साथ Google सर्वर को रिस्पॉन्स भेजता है.
- Google का सर्वर, पेमेंट इंटिग्रेटर सर्वर (
authenticationRequestId, GPT, रकम) कोcaptureमैसेज (उपलब्ध फ़ंड पाने के लिए) भेजता है. - पेमेंट इंटिग्रेटर सर्वर, Google सर्वर को सफल होने का मैसेज भेजता है.
- Google का सर्वर, Google के यूज़र इंटरफ़ेस (यूआई) को सफल होने का मैसेज भेजता है.
- Google का यूज़र इंटरफ़ेस(यूआई), ग्राहक को आइटम डिलीवर करता है (या उन्हें यह सूचना देता है कि आइटम जल्द ही डिलीवर हो जाएंगे).
एसएमएस-एमओ से पुष्टि करना
शॉर्ट मैसेज सेवा, मोबाइल से पुष्टि करने का फ़्लो, ऐसे मैसेज (एसएमएस) का इस्तेमाल करता है जिसमें उपयोगकर्ता की पुष्टि करने के लिए, उपयोगकर्ता के फ़ोन से पेमेंट इंटीग्रेटर को भेजे गए पुष्टि करने के अनुरोध का आईडी होता है.

यहां डायग्राम में ऑब्जेक्ट की सूची दी गई है. साथ ही, यह भी बताया गया है कि वे क्या दिखाते हैं:
- उपयोगकर्ता: वह व्यक्ति जो अपने Google खाते में पैसे चुकाने का तरीका जोड़ना चाहता है.
- Google यूज़र इंटरफ़ेस (यूआई)/डिवाइस: इस मामले में, Google फ़ोन ऐप्लिकेशन, जिसमें ग्राहक पैसे चुकाने का तरीका सेट अप करना शुरू करता है.
- Google सर्वर: Google का वह बैकएंड सर्वर जो पुष्टि करने के अनुरोध के आईडी (ARID) के साथ एसएमएस निर्देश जनरेट करता है और इंटिग्रेटर से पुष्टि का नतीजा पाता है.
- पेमेंट इंटीग्रेटर सर्वर: यह उस इंटिग्रेटर का बैकएंड सर्वर है जो पुष्टि करने वाला मैसेज (एसएमएस) पाने के बाद, Google को पुष्टि करने के अनुरोध का आईडी भेजता है.
यह पुष्टि करने का एक तरीका है. इसलिए, हम पहले से ही यह मान लेते हैं कि उपयोगकर्ता किसी ऐप्लिकेशन (Google यूआई) का इस्तेमाल कर रहा है और पैसे चुकाने का कोई तरीका जोड़ने की कोशिश कर रहा है. यहीं से शुरू करना शुरू होता है.
- उपयोगकर्ता, जोड़ने के लिए टोकन वाला इंस्ट्रुमेंट चुनता है.
- Google का यूज़र इंटरफ़ेस (यूआई), एसएमएस-एमओ चैलेंज शुरू करने के लिए Google सर्वर को कॉल करता है.
- Google Server, मैसेज (एसएमएस) के निर्देश दिखाता है. इनमें डेस्टिनेशन और पुष्टि करने के अनुरोध का आईडी वाला मुख्य हिस्सा शामिल होता है.
- Google यूज़र इंटरफ़ेस (यूआई), पेमेंट इंटिग्रेटर को मैसेज (एसएमएस) भेजता है.
- पेमेंट इंटिग्रेटर सर्वर, Google सर्वर पर ऑथेंटिकेशन रोकने की सूचना वाले एंडपॉइंट को पुष्टि करने के अनुरोध के आईडी के साथ कॉल करता है.
- पुष्टि करने के अनुरोध के आईडी की पुष्टि Google सर्वर करता है. यह सर्वर काम करने पर जवाब देता है.
- Google यूज़र इंटरफ़ेस (यूआई), पुष्टि करने की कोशिश का नतीजा पाने के लिए Google सर्वर को कॉल करता है.
- Google सर्वर से रिस्पॉन्स मिला.
सिम्युलेटेड मैसेज (एसएमएस)-MO से पुष्टि करने की सुविधा
एसएमएस-एमओ से पुष्टि करने के फ़्लो की गड़बड़ी की जानकारी देने वाले टेस्ट करने के लिए, Google एक मैसेज (एसएमएस) सिम्युलेट एंडपॉइंट के बारे में बताता है. इससे, सैंडबॉक्स एनवायरमेंट में टेस्ट असोसिएशन करते समय, असली एसएमएस भेजने और उनकी पुष्टि करने की ज़रूरत नहीं होती.

यहां डायग्राम में ऑब्जेक्ट की सूची दी गई है. साथ ही, यह भी बताया गया है कि वे क्या दिखाते हैं:
- टेस्टर: वह व्यक्ति है जो एसएमएस-एमओ असोसिएशन डाइग्नोस्टिक्स टेस्ट शुरू करता है.
- Google का यूज़र इंटरफ़ेस (यूआई): Google का यूज़र इंटरफ़ेस (यूआई), जहां टेस्टर शुरू होता है और एसएमएस-एमओ डाइग्नोस्टिक्स टेस्ट की स्थिति को मॉनिटर करता है.
- Google का सर्वर: Google का वह बैकएंड सर्वर जो पुष्टि करने के अनुरोध आईडी (ARID) के साथ एसएमएस निर्देश जनरेट करता है. साथ ही, सिम्युलेटेड मैसेज (एसएमएस) भेजता है, और इंटिग्रेटर से पुष्टि का नतीजा मिलता है.
- पेमेंट इंटीग्रेटर सर्वर: यह इंटिग्रेटर का बैकएंड सर्वर होता है, जो पुष्टि करने वाला सिम्युलेटेड मैसेज (एसएमएस) पाता है और Google को पुष्टि करने के अनुरोध का आईडी देता है.
इस फ़्लो के चरण ये हैं:
- टेस्टर, टेस्ट में इस्तेमाल करने के लिए टेस्ट सदस्यता आईडी (एसआईडी) देकर, एसएमएस-एमओ की गड़बड़ी की जानकारी देने वाला टेस्ट शुरू करता है. पेमेंट इंटिग्रेटर को
simulateSmsकॉल में यह SID शामिल किया जाएगा. - Google का यूज़र इंटरफ़ेस (यूआई), एसएमएस-एमओ चैलेंज शुरू करने के लिए Google सर्वर को कॉल करता है.
- Google Server, मैसेज (एसएमएस) के निर्देश दिखाता है. इनमें डेस्टिनेशन और पुष्टि करने के अनुरोध का आईडी वाला मुख्य हिस्सा शामिल होता है. इस जांच के लिए, पेमेंट इंटिग्रेटर के सैंडबॉक्स एचटीटीपीएस कनेक्शन से, डेस्टिनेशन को बदल दिया जाएगा.
- Google का यूज़र इंटरफ़ेस (यूआई), Google सर्वर को सिम्युलेटेड एसएमएस मैसेज भेजने के लिए कॉल करता है.
simulateSmsकॉल, Google सर्वर से पेमेंट इंटीग्रेटर सर्वर पर किया जाता है. पुष्टि करने का अनुरोध आईडी और सदस्य आईडी (जैसा कि पहले चरण में बताया गया है), दोनों को एपीआई कॉल में शामिल किया जाता है.- पेमेंट इंटिग्रेटर सर्वर से जवाब मिला.
- Google सर्वर, Google यूज़र इंटरफ़ेस (यूआई) पर सही जवाब देता है.
- पेमेंट इंटिग्रेटर सर्वर, Google सर्वर पर ऑथेंटिकेशन रोकने की सूचना वाले एंडपॉइंट को पुष्टि करने के अनुरोध के आईडी के साथ कॉल करता है.
- Google सर्वर से जवाब मिला.
- Google यूज़र इंटरफ़ेस (यूआई), पुष्टि करने की कोशिश का नतीजा पाने के लिए Google सर्वर को कॉल करता है.
- Google सर्वर जवाब पूरा हो गया है.
- असोसिएशन की कोशिश करने के लिए, Google का यूज़र इंटरफ़ेस (यूआई) Google सर्वर को कॉल करता है.
associateAccountकॉल, Google सर्वर से पेमेंट इंटीग्रेटर सर्वर पर किया जाता है.- पेमेंट इंटीग्रेटर सर्वर ने जवाब दे दिया है.
- Google सर्वर से जवाब मिला.
- Google के यूज़र इंटरफ़ेस (यूआई) को अपडेट करके, टेस्टर को यह बताया जाता है कि एसएमएस-एमओ की गड़बड़ी की जानकारी का टेस्ट पूरा हो गया है.
सबसे सही तरीके और ध्यान देने वाली अन्य बातें
प्लैटफ़ॉर्म के विकल्प
मोबाइल ऐप्लिकेशन और डेस्कटॉप वेब के लिए पुष्टि करने की सुविधा देने से, इंटिग्रेटर को ज़्यादा से ज़्यादा उपयोगकर्ताओं तक पहुंचने में मदद मिलेगी. Google का सुझाव है कि इंटिग्रेटर, Android ऐप्लिकेशन के साथ काम करें. इससे, उपयोगकर्ता को सबसे अच्छा अनुभव मिलता है और कन्वर्ज़न रेट सबसे ज़्यादा होता है. वेब और Android ऐप्लिकेशन के लिए, पुष्टि करने वाले एपीआई में पास किए गए पैरामीटर एक जैसे होते हैं.