Überblick
Die tokenisierte Zahlungsmethode kann für den Anwendungsfall der Referenznummer verwendet werden. Ein Nutzer, der Waren bezahlen möchte, generiert über den Zahlungsintegrator eine Referenznummer. Der Nutzer bezahlt die Referenznummer dann in einem Geschäft, einem Kiosk oder einer Bank.
Cash FOP unterstützt auch den Anwendungsfall mit Referenznummern. Der Hauptunterschied zwischen tokenisiertem Zahlungsmittel und Cash FOP besteht darin, dass tokenisierte Zahlungsmittel eine Verknüpfung erfordern und Erstattungen unterstützen. Cash FOP erfordert keine Zuordnung und keine Erstattungen. In diesem Dokument wird beschrieben, wie die Integration im Anwendungsfall mit Referenznummern funktioniert.
Grundsätzlich umfasst die Integration folgende Abläufe:
- Authentifizierungsablauf
- Verknüpfungsablauf
- Kaufvorgang (wie bei Barzahlungsmittel)
- Erstattungsablauf
- Zahlungsfluss
Der Kaufvorgang ist der gleiche wie der Cash-FOP-Kaufvorgang.
Beispiel für eine Integration mit Webweiterleitungs-Authentifizierung
Verwandte APIs
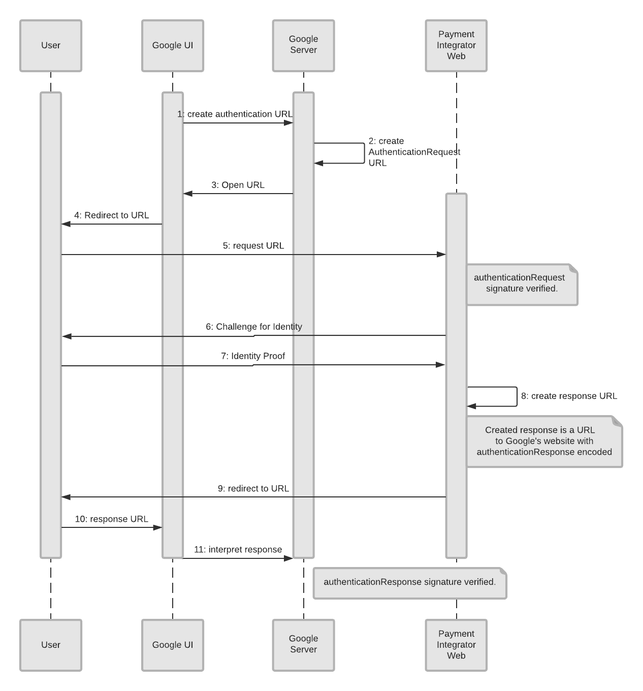
Authentifizierungsvorgang
Vom Integrator implementierte API: Webauthentifizierung
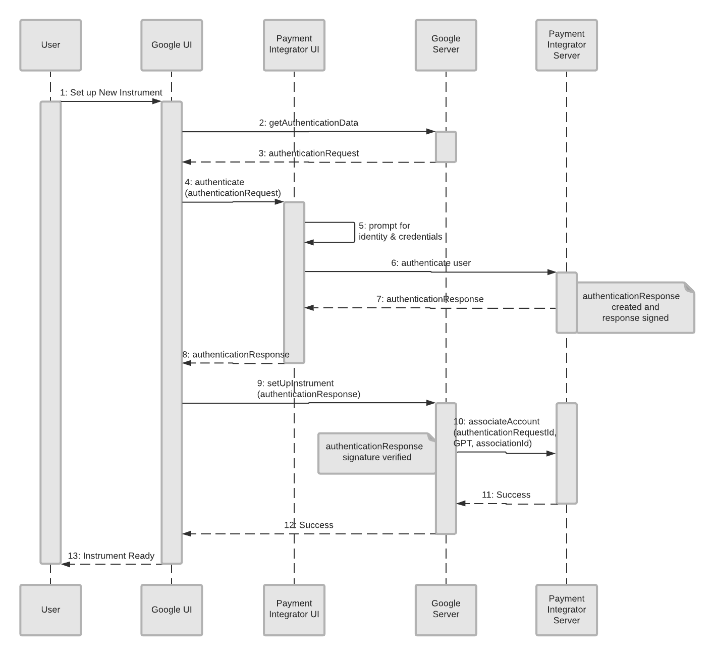
Ablauf einer Verknüpfung
Vom Integrator implementierte API: associateAccount in der Payment Integrator Hosted Tokenized FOP API.
Kaufvorgang
Vom Integrator implementierte API: generateReferenceNumber und cancelReferenceNumber in der Payment Integrator Hosted Tokenized FOP API.
Von Google implementierte API: referenceNumberPaidNotification in der Google Hosted Tokenized FOP API
Erstattungsablauf
Vom Integrator implementierte API: Erstattung auf Payment Integrator Hosted Tokenized FOP API
Überweisungsfluss
Vom Integrator implementierte API: siehe Payment Integrator Hosted Remittance API
Von Google implementierte API: siehe Google Hosted Remittance API
Wie alle Abläufe zusammenpassen
Instrument erstellen
Auf der Benutzeroberfläche von Google wird ein Nutzer für die Webauthentifizierung zu einer von einem Integrator gehosteten Webseite weitergeleitet. Nach erfolgreicher Authentifizierung wird der Nutzer wieder zu Google zurückgeleitet. Anschließend ruft Google associateAccount auf. Die requestId in authenticationResponse ist die authenticationRequestId der associateAccount-Anfrage. Nach erfolgreicher Verknüpfung speichert Google googlePaymentToken(GPT) und andere Metadaten als Instrument für den Nutzer.
Zahlungsmittel erstellen – Authentifizierungsablauf

Instrument erstellen – Verknüpfungsablauf

Referenznummer generieren
Wenn der Nutzer Waren oder Dienstleistungen über das Zahlungsmittel kaufen möchte, ruft Google generateReferenceNumber mit GPT auf. Das requestId im Header der generateReferenceNumber-Anfrage wird verwendet, um die Transaktion für zugehörige APIs zu identifizieren.

Referenznummer bezahlen
Nachdem der Nutzer die Referenznummer offline bezahlt hat, ruft der Integrator referenceNumberPaidNotification auf. Der requestId im Header der generateReferenceNumber-Anfrage ist der generateReferenceNumberRequestId der referenceNumberPaidNotification-Anfrage.

Transaktion abbrechen
Wenn der Nutzer die Transaktion vor dem Bezahlen storniert, ruft Google cancelReferenceNumber an. Der requestId im Header der generateReferenceNumber-Anfrage ist der generateReferenceNumberRequestId der cancelReferenceNumber-Anfrage.
Transaktion erstatten
Wenn der Nutzer nach Zahlung der Referenznummer ein Geld zurück wünscht, ruft Google unter refund den Betrag auf. Die requestId im Header der generateReferenceNumber-Anfrage ist der transactionId der refund-Anfrage.

Überweisung
Gemäß Vertrag ruft Google remittanceStatementNotification auf, um den Integrator zu benachrichtigen, wenn der Bericht fertig ist. Anschließend ruft der Integrator die Google Hosted Remittance API auf, um den Abgleich durchzuführen.