В этом руководстве представлен обзор жизненного цикла SDK и взаимодействия между вашим видеоплеером, IMA SDK и рекламным сервером.
Базовые взаимодействия
На следующей диаграмме показано и прокомментировано взаимодействие между вашим видеоплеером, IMA SDK и рекламным сервером. Рекламный сервер может использовать Менеджер рекламы, AdSense для видео (AFV) или Ad Exchange (AdX).
Веб-страница или приложение загружают IMA SDK с помощью:
- встроенный тег скрипта для HTML5
- приложение для Android, Google Cast, iOS или tvOS
IMA SDK запрашивает ответ VAST для конкретного рекламного блока на рекламном сервере. Вызываемый рекламный сервер (Ad Manager, AFV или AdX) определяется URL-адресом тега объявления.
Рекламный сервер выбирает лучшее объявление и отправляет ответ VAST в IMA SDK. Выбор объявлений осуществляется одним из следующих методов:
- Фильтры рекламных блоков Ad Manager для кандидатов на позиции
- AdSense или Ad Exchange проводят аукцион
IMA SDK анализирует ответ VAST, определяет правильный тип носителя на основе среды и доставляет встроенный видеорекламный файл (и сопутствующие рекламные объявления при необходимости) на веб-страницу или в приложение.
Видеоплеер согласовывает параметры воспроизведения с IMA SDK и воспроизводит рекламу.
IMA SDK при необходимости запускает пинг показов и события отслеживания VAST.
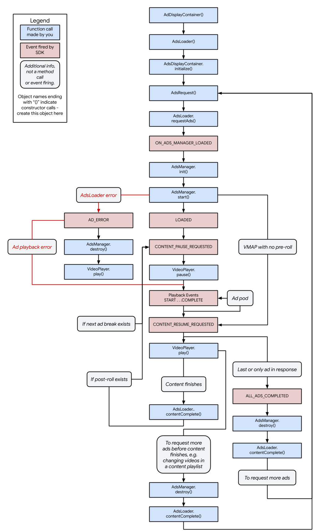
Жизненный цикл
На этой диаграмме показан полный жизненный цикл IMA SDK. Вызовы конструкторов и методов выделены синим цветом, события — красным, а ошибки обозначены красными соединителями и красным текстом.
