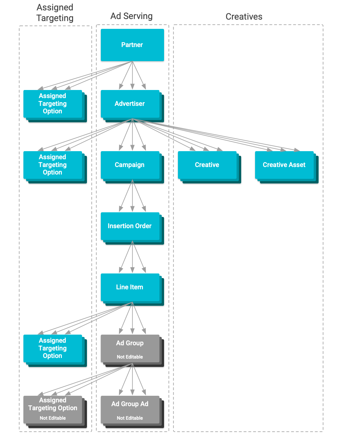
資源階層

資源階層結構圖

Display & Video 360 具有資源階層。每種資源類型都有其用途和設定,會影響廣告放送。

下表列出階層中的每個資源類型,由高至低排序。

資源類型
合作夥伴 Partner
合作夥伴擁有多個廣告主。並對這些廣告主強制執行進一步的品牌安全指定目標和其他設定。此外,您也可以存取用於指定目標的資源,以及用於追蹤轉換的 Floodlight 活動。合作夥伴及其指定目標無法透過 API 編輯。
廣告主 Advertiser
廣告主擁有數個廣告活動。並對旗下放送的廣告強制執行品牌安全指定目標和其他一般設定。此外,他們也擁有廣告中使用的廣告素材物件,並提供指定目標所用資源的存取權。
廣告活動 Campaign
廣告活動包含多個廣告訂單。廣告訂單不會強制執行設定。這些設定可做為架構,用來評估廣告的進展和成效。
廣告訂單 InsertionOrder
廣告訂單包含多個委刊項。如果委刊項缺少設定,系統會使用這些預設值。
委刊項 LineItem
委刊項是資源,可控管放送的廣告、放送時間和放送對象。YouTube 與合作夥伴委刊項及其指定目標無法透過 API 編輯。
廣告群組 AdGroup
廣告群組是資源,可依廣告格式將 YouTube 與合作夥伴廣告歸入委刊項。無法透過 API 編輯廣告群組及其指定目標。
廣告 AdGroupAd
廣告是定義放送的 YouTube 與合作夥伴廣告的資源。無法使用 API 編輯廣告。