若要讨论我们的产品并提供反馈,请加入
Google 广告和效果衡量社区服务器中的官方 Display & Video 360 API 和结构化数据文件 Discord 频道。
Google uses AI technology to translate content into your preferred language. AI translations can contain errors.
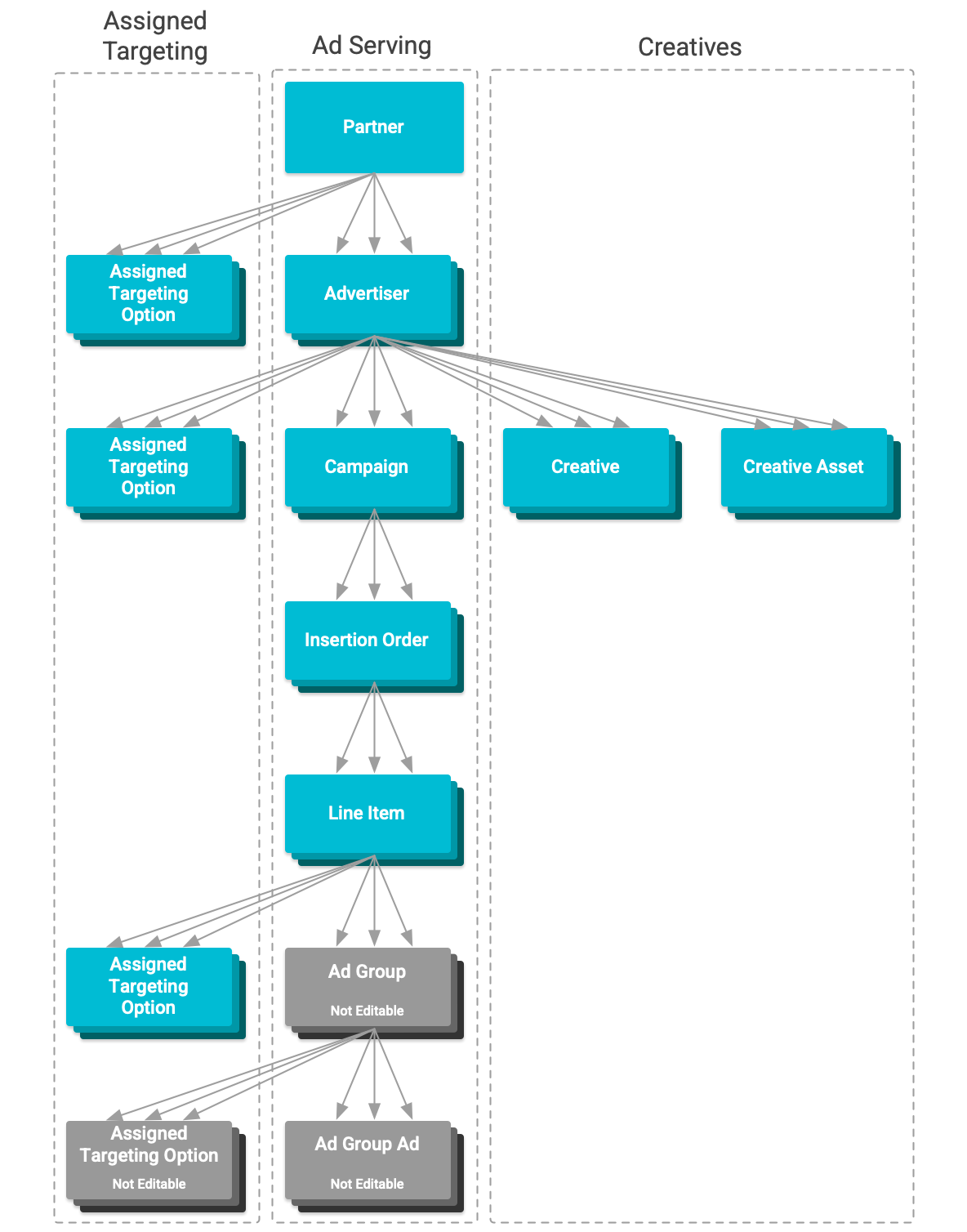
资源层次结构
使用集合让一切井井有条
根据您的偏好保存内容并对其进行分类。

Display & Video 360 具有资源层次结构。每种资源类型都有其用途和会影响广告投放的设置。
下表列出了层次结构中的每种资源类型,从最高级别到最低级别。
| 资源类型 |
| 合作伙伴 |
Partner 合作伙伴拥有多个广告客户。他们会针对这些广告客户强制执行更严格的品牌保障定位条件和其他设置。它们还提供对定位所用资源和转化跟踪所用 Floodlight 活动的访问权限。无法通过 API 修改合作伙伴及其定位条件。 |
| 广告客户 |
Advertiser 广告客户拥有多个广告系列。它们会针对在相应广告客户账号下投放的广告强制执行品牌保障定位条件和其他常规设置。它们还拥有在相应广告账号下投放的广告中使用的广告素材对象,并提供对定位条件中所用资源的访问权限。 |
| 广告系列 |
Campaign 广告系列包含多个广告订单。他们不会强制执行广告订单中的设置。这些设置可作为衡量相应广告系列所投放广告的进度和成效的框架。 |
| 广告订单 |
InsertionOrder 广告订单包含多个订单项。它们为缺少的订单项设置提供默认值。 |
| 订单项 |
LineItem 订单项是一种资源,用于控制投放哪些广告、何时投放广告以及向哪些用户投放广告。无法使用 API 修改 YouTube 及合作伙伴订单项及其定位设置。 |
| 广告组 |
AdGroup 广告组是一种资源,可按广告格式将 YouTube 及合作伙伴广告归入一个订单项下。无法通过 API 修改广告组及其定位条件。 |
| Ads |
AdGroupAd 广告是用于定义投放的 YouTube 及合作伙伴广告的资源。无法使用 API 修改广告。 |
如未另行说明,那么本页面中的内容已根据知识共享署名 4.0 许可获得了许可,并且代码示例已根据 Apache 2.0 许可获得了许可。有关详情,请参阅 Google 开发者网站政策。Java 是 Oracle 和/或其关联公司的注册商标。
最后更新时间 (UTC):2026-03-23。
[[["易于理解","easyToUnderstand","thumb-up"],["解决了我的问题","solvedMyProblem","thumb-up"],["其他","otherUp","thumb-up"]],[["没有我需要的信息","missingTheInformationINeed","thumb-down"],["太复杂/步骤太多","tooComplicatedTooManySteps","thumb-down"],["内容需要更新","outOfDate","thumb-down"],["翻译问题","translationIssue","thumb-down"],["示例/代码问题","samplesCodeIssue","thumb-down"],["其他","otherDown","thumb-down"]],["最后更新时间 (UTC):2026-03-23。"],[],[]]