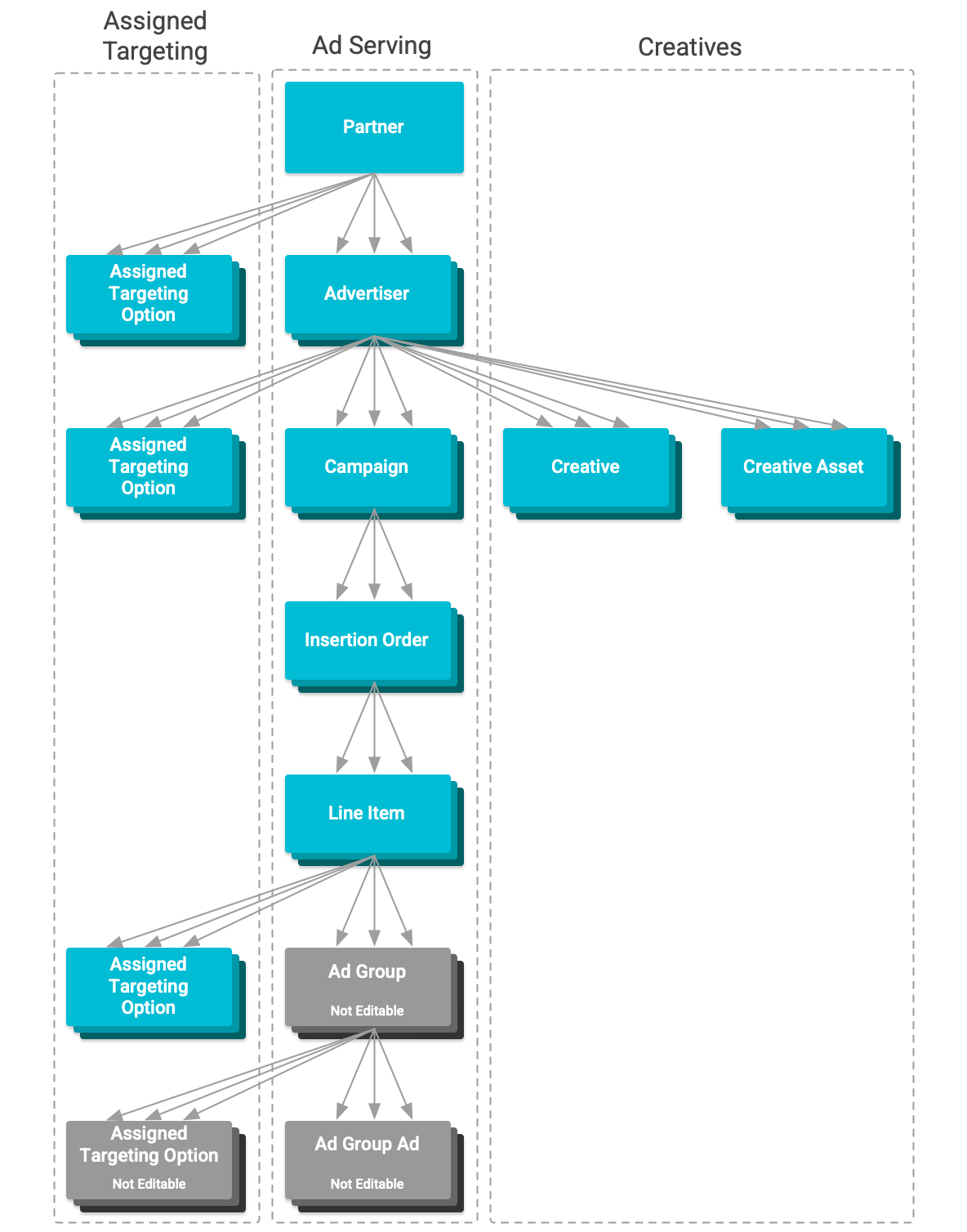
Hierarchia zasobów

Diagram hierarchii zasobów

Display & Video 360 ma hierarchię zasobów. Każdy typ komponentu ma określone przeznaczenie i ustawienia, które wpływają na wyświetlanie reklam.

Ta tabela zawiera listę poszczególnych typów zasobów w hierarchii od najwyższego do najniższego poziomu.

Typy zasobów
Partnerzy Partner
 Partnerzy są właścicielami wielu reklamodawców. Wymuszają one na tych reklamodawcach dodatkowe ustawienia kierowania z uwzględnieniem bezpieczeństwa marki i inne ustawienia. Umożliwiają też dostęp do zasobów używanych w kierowaniu i aktywności Floodlight używanych do śledzenia konwersji. Nie można edytować partnerów ani ich kierowania za pomocą interfejsu API.
Reklamodawcy Advertiser
 Reklamodawcy mają wiele kampanii reklamowych. Wymuszają one kierowanie z uwzględnieniem bezpieczeństwa marki i inne ustawienia ogólne w przypadku reklam wyświetlanych w ich ramach. Są też właścicielami obiektów kreacji używanych w reklamach wyświetlanych na ich kontach i zapewniają dostęp do zasobów używanych na potrzeby kierowania.
Kampanie Campaign
 Kampanie zawierają wiele zamówień reklamowych. Nie wymuszają ustawień w przypadku zamówień reklamowych. Ich ustawienia służą jako ramy, w których mierzy się postępy i skuteczność wyświetlanych w ich ramach reklam.
Zamówienia reklamowe InsertionOrder
 Zamówienia reklamowe zawierają wiele elementów zamówienia. Zawierają one domyślne wartości ustawień nieobecnych elementów zamówienia.
Elementy zamówienia LineItem
Elementy zamówienia to zasoby, które określają, jakie reklamy są wyświetlane, kiedy i komu. Elementów zamówienia typu YouTube i sieć partnerów wideo Google ani ich kierowania nie można edytować za pomocą interfejsu API.
Grupy reklam AdGroup
Grupy reklam to zasoby, które grupują reklamy w YouTube i sieci partnerów w ramach elementu zamówienia według formatu reklamy. Grup reklam i ich kierowania nie można edytować za pomocą interfejsu API.
Reklamy AdGroupAd
Reklamy to zasoby, które określają wyświetlaną reklamę w YouTube i sieci partnerów wideo Google. Nie można edytować reklam za pomocą interfejsu API.