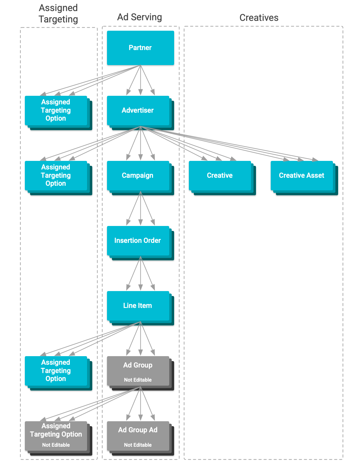
Jerarquía de recursos

Diagrama de la jerarquía de recursos

Display & Video 360 tiene una jerarquía de recursos. Cada tipo de recurso tiene un propósito y una configuración que influyen en la publicación de anuncios.

En esta tabla, se enumeran todos los tipos de recursos de la jerarquía, del más alto al más bajo.

Tipos de recursos
Socios Partner
Los socios son propietarios de varios anunciantes. Aplican una mayor seguridad de la marca en la segmentación y otros parámetros de configuración a esos anunciantes. También proporcionan acceso a los recursos que se utilizan en la segmentación y a las actividades de Floodlight que se utilizan en el seguimiento de conversiones. Los socios y su segmentación no se pueden editar a través de la API.
Anunciantes Advertiser
Los anunciantes son propietarios de varias campañas publicitarias. Aplican la segmentación de seguridad de la marca y otros parámetros de configuración generales en los anuncios que se publican en ellas. También son propietarios de los objetos de creatividad que se usan en los anuncios publicados en ella y brindan acceso a los recursos que se utilizan en la segmentación.
Campañas Campaign
Las campañas contienen varios pedidos de inserción. No aplican la configuración en sus pedidos de inserción. Su configuración sirve como marco para medir el progreso y el éxito de los anuncios que se publican en ellas.
Pedidos de inserción InsertionOrder
Los pedidos de inserción contienen varias líneas de pedido. Proporcionan valores predeterminados para la configuración de líneas de pedido ausentes.
Movimientos LineItem
Las líneas de pedido son recursos que controlan qué anuncios se publican, cuándo se publican y a quién se publican. Las líneas de pedido de YouTube & Partners y su segmentación no se pueden editar con la API.
Grupos de anuncios AdGroup
Los grupos de anuncios son recursos que agrupan los anuncios de YouTube y socios en una línea de pedido por formato de anuncio. Los grupos de anuncios y su segmentación no se pueden editar a través de la API.
Anuncios AdGroupAd
Los anuncios son recursos que definen un anuncio de YouTube & Partners publicado. Los anuncios no se pueden editar con la API.