সম্পদ শ্রেণিবিন্যাস

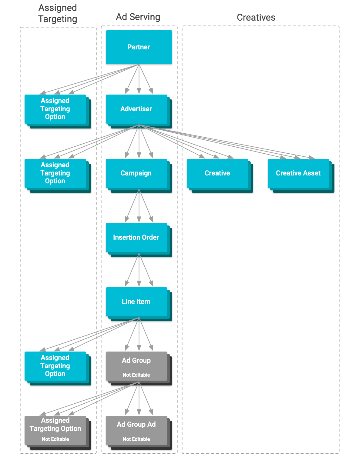
সম্পদ শ্রেণিবিন্যাস ডায়াগ্রাম

ডিসপ্লে অ্যান্ড ভিডিও ৩৬০-এর একটি রিসোর্স স্তরবিন্যাস রয়েছে। প্রতিটি রিসোর্স টাইপের একটি উদ্দেশ্য এবং সেটিংস থাকে, যা বিজ্ঞাপন পরিবেশনের ক্ষেত্রে প্রভাব ফেলে।

এই সারণিতে প্রতিটি রিসোর্স টাইপকে শ্রেণিবিন্যাস অনুযায়ী সর্বোচ্চ থেকে সর্বনিম্ন পর্যন্ত তালিকাভুক্ত করা হয়েছে।

সম্পদের প্রকারভেদ
অংশীদাররা Partner
পার্টনারদের একাধিক বিজ্ঞাপনদাতা থাকে। তারা সেই বিজ্ঞাপনদাতাদের উপর অতিরিক্ত ব্র্যান্ড সুরক্ষা টার্গেটিং এবং অন্যান্য সেটিংস প্রয়োগ করে। তারা টার্গেটিং-এ ব্যবহৃত রিসোর্স এবং কনভার্সন ট্র্যাকিং-এ ব্যবহৃত ফ্লাডলাইট অ্যাক্টিভিটিগুলিতেও অ্যাক্সেস প্রদান করে। পার্টনার এবং তাদের টার্গেটিং এপিআই (API)-এর মাধ্যমে সম্পাদনা করা যায় না।
বিজ্ঞাপনদাতারা Advertiser
বিজ্ঞাপনদাতারা একাধিক বিজ্ঞাপন প্রচারণার মালিক হন। তারা এর অধীনে পরিবেশিত বিজ্ঞাপনগুলিতে ব্র্যান্ড সুরক্ষা টার্গেটিং এবং অন্যান্য সাধারণ সেটিংস প্রয়োগ করেন। এছাড়াও, তারা এর অধীনে পরিবেশিত বিজ্ঞাপনগুলিতে ব্যবহৃত ক্রিয়েটিভ অবজেক্টগুলির মালিক হন এবং টার্গেটিং-এ ব্যবহৃত রিসোর্সগুলিতে অ্যাক্সেস প্রদান করেন।
প্রচারণা Campaign
একটি ক্যাম্পেইনে একাধিক ইনসারশন অর্ডার থাকে। এটি তার ইনসারশন অর্ডারের উপর কোনো সেটিংস প্রয়োগ করে না। এর সেটিংসগুলো একটি কাঠামো হিসেবে কাজ করে, যার মাধ্যমে এর অধীনে পরিবেশিত বিজ্ঞাপনগুলোর অগ্রগতি এবং সাফল্য পরিমাপ করা যায়।
সন্নিবেশ আদেশ InsertionOrder
ইনসারশন অর্ডারে একাধিক লাইন আইটেম থাকে। এগুলি অনুপস্থিত লাইন আইটেম সেটিংসের জন্য ডিফল্ট মান প্রদান করে।
লাইন আইটেম LineItem
লাইন আইটেম হলো এমন রিসোর্স যা নিয়ন্ত্রণ করে কোন বিজ্ঞাপনগুলো দেখানো হবে, কখন দেখানো হবে এবং কাদেরকে দেখানো হবে। ইউটিউব ও পার্টনারদের লাইন আইটেম এবং সেগুলোর টার্গেটিং এপিআই (API) ব্যবহার করে এডিট করা যায় না।
বিজ্ঞাপন গোষ্ঠী AdGroup
অ্যাড গ্রুপ হলো এমন রিসোর্স যা অ্যাড ফরম্যাট অনুযায়ী ইউটিউব ও পার্টনারদের বিজ্ঞাপনগুলোকে একটি আইটেমের অধীনে একত্রিত করে। এপিআই (API) এর মাধ্যমে অ্যাড গ্রুপ এবং এর টার্গেটিং সম্পাদনা করা যায় না।
বিজ্ঞাপন AdGroupAd
বিজ্ঞাপন হলো এমন রিসোর্স যা পরিবেশিত ইউটিউব ও পার্টনার বিজ্ঞাপনকে সংজ্ঞায়িত করে। এপিআই (API) ব্যবহার করে বিজ্ঞাপন সম্পাদনা করা যায় না।