Guardrails API

Die Checks Guardrails API ist jetzt in der Alphaversion in der privaten Vorschau verfügbar. Fordern Sie über unser Antragsformular Zugriff auf die private Vorschau an.

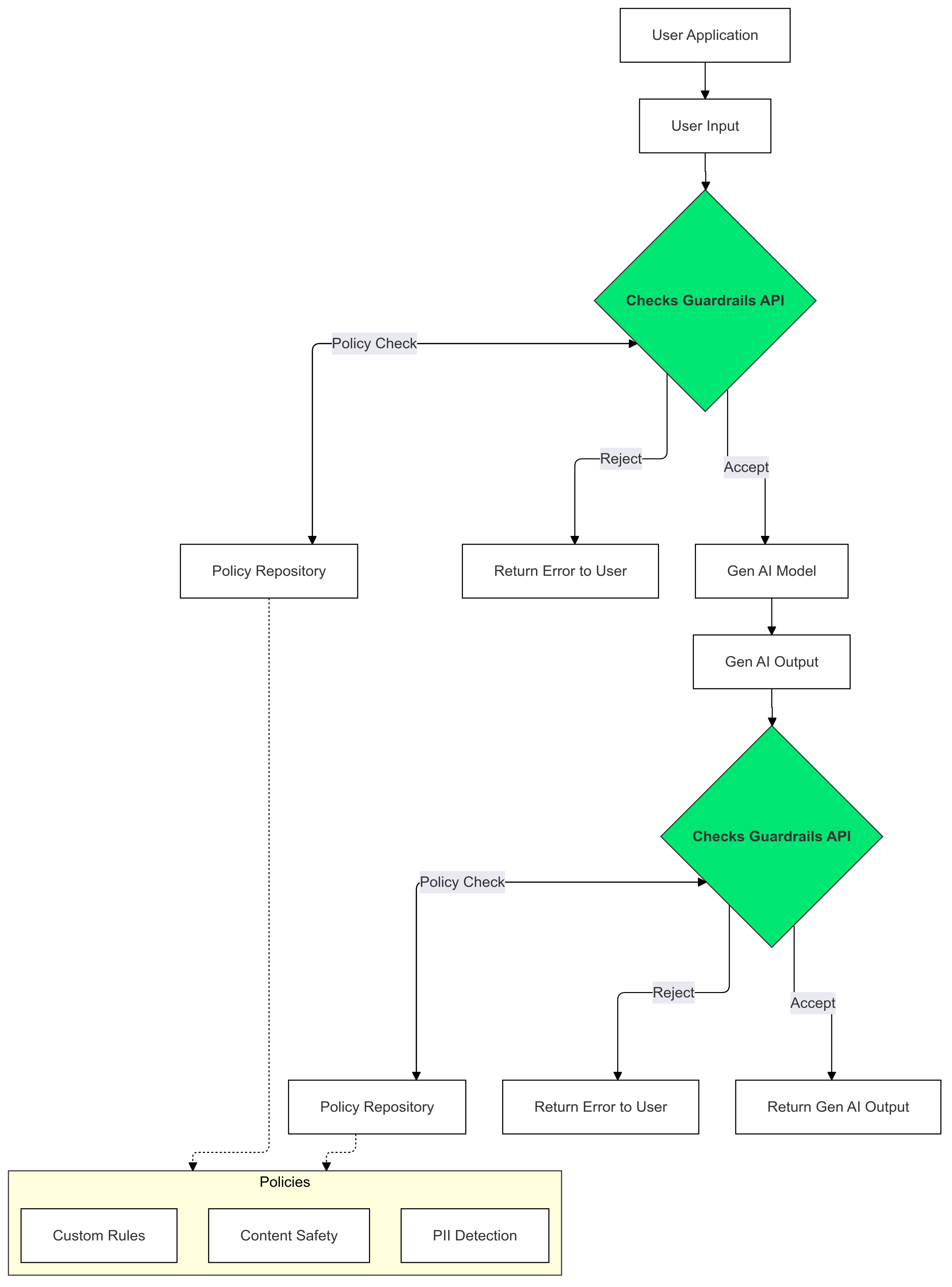
Die Guardrails API ist eine API, mit der Sie prüfen können, ob Text potenziell schädlich oder unsicher ist. Sie können diese API in Ihrer GenAI-Anwendung verwenden, um zu verhindern, dass Ihre Nutzer potenziell schädlichen Inhalten ausgesetzt werden.

Schutzmaßnahmen verwenden

Mit Checks Guardrails für Ihre Eingaben und Ausgaben von generativer KI können Sie Text, der gegen Ihre Richtlinien verstößt, erkennen und minimieren.

Diagramm zur Verwendung der Guardrails API in einer Gen AI-App

Vorteile von Guardrails

LLMs können manchmal potenziell schädliche oder unangemessene Inhalte generieren. Die Integration der Guardrails API in Ihre GenAI-Anwendung ist entscheidend für die verantwortungsvolle und sicherere Nutzung von Large Language Models (LLMs). Sie hilft Ihnen, die Risiken im Zusammenhang mit generierten Inhalten zu minimieren, indem sie eine Vielzahl potenziell schädlicher Ausgaben herausfiltert, darunter unangemessene Sprache, diskriminierende Äußerungen und Inhalte, die Schaden anrichten könnten. Das schützt nicht nur Ihre Nutzer, sondern auch den Ruf Ihrer Anwendung und stärkt das Vertrauen Ihrer Zielgruppe. Durch die Priorisierung von Sicherheit und Verantwortung können Sie mit den Guardrails innovative und gleichzeitig sicherere Anwendungen auf Basis generativer KI entwickeln.

Erste Schritte

In diesem Leitfaden finden Sie eine Anleitung zur Verwendung der Guardrails API, um unangemessene Inhalte in Ihren Anwendungen zu erkennen und zu filtern. Die API bietet eine Vielzahl vortrainierter Richtlinien, mit denen verschiedene Arten potenziell schädlicher Inhalte wie Hassrede, Gewalt und sexuell explizites Material erkannt werden können. Sie können das Verhalten der API auch anpassen, indem Sie Grenzwerte für jede Richtlinie festlegen.

Vorbereitung

  1. Ihr Google Cloud-Projekt muss für die private Vorschau von Checks AI Safety genehmigt sein. Wenn Sie noch keinen Zugriff haben, können Sie ihn über unser Formular beantragen.
  2. Checks API aktivieren
  3. Achten Sie darauf, dass Sie autorisierte Anfragen gemäß unserem Autorisierungsleitfaden senden können.

Unterstützte Richtlinien

Richtlinienname Beschreibung der Richtlinie API-Enum-Wert für Richtlinientyp
Gefährliche Inhalte Inhalte, die den Zugriff auf schädliche Waren, Dienste und Aktivitäten ermöglichen, fördern oder erleichtern. DANGEROUS_CONTENT
Anfordern und Rezitieren von personenidentifizierbaren Informationen Inhalte, in denen vertrauliche personenbezogene Daten oder Informationen einer Person angefordert oder offengelegt werden PII_SOLICITING_RECITING
Belästigung Inhalte, die böswillig, einschüchternd, mobbend oder missbräuchlich gegenüber anderen Personen sind. HARASSMENT
sexuell explizit Inhalte, die sexuell explizit sind. SEXUALLY_EXPLICIT
Hassrede Inhalte, die allgemein als Hassrede bzw. Volksverhetzung gelten. HATE_SPEECH
Medizinische Daten Inhalte, die den Zugriff auf schädliche medizinische Ratschläge oder Anleitungen ermöglichen, fördern oder erleichtern, sind verboten. MEDICAL_INFO
Gewaltdarstellungen Inhalte mit unnötigen Beschreibungen von realistischer Gewalt und/oder Gewaltdarstellungen. VIOLENCE_AND_GORE
Obszönitäten und vulgäre Sprache Inhalte mit vulgärer, unflätiger oder anstößiger Sprache sind nicht zulässig. OBSCENITY_AND_PROFANITY

Code-Snippets

Python

Installieren Sie den Google API-Python-Client, indem Sie pip install google-api-python-client ausführen.


  import logging
  from google.oauth2 import service_account
  from googleapiclient.discovery import build

  SECRET_FILE_PATH = 'path/to/your/secret.json'

  credentials = service_account.Credentials.from_service_account_file(
      SECRET_FILE_PATH, scopes=['https://www.googleapis.com/auth/checks']
  )

  service = build('checks', 'v1alpha', credentials=credentials)

  request = service.aisafety().classifyContent(
      body={
          'input': {
              'textInput': {
                  'content': 'Mix, bake, cool, frost, and enjoy.',
                  'languageCode': 'en',
              }
          },
          'policies': [
              {'policyType': 'DANGEROUS_CONTENT'}
          ],  # Default Checks-defined threshold is used
      }
  )

  response = request.execute()

  for policy_result in response['policyResults']:
    logging.warning(
        'Policy: %s, Score: %s, Violation result: %s',
        policy_result['policyType'],
        policy_result['score'],
        policy_result['violationResult'],
    )

Ok

Installieren Sie den Checks API Go-Client, indem Sie go get google.golang.org/api/checks/v1alpha ausführen.


  package main

  import (
    "context"
    "log/slog"

    checks "google.golang.org/api/checks/v1alpha"
    option "google.golang.org/api/option"
  )

  const credsFilePath = "path/to/your/secret.json"

  func main() {
    ctx := context.Background()
    checksService, err := checks.NewService(
      ctx,
      option.WithEndpoint("https://checks.googleapis.com"),
      option.WithCredentialsFile(credsFilePath),
      option.WithScopes("https://www.googleapis.com/auth/checks"),
    )
    if err != nil {
      // Handle error
    }

    req := &checks.GoogleChecksAisafetyV1alphaClassifyContentRequest{
      Input: &checks.GoogleChecksAisafetyV1alphaClassifyContentRequestInputContent{
        TextInput: &checks.GoogleChecksAisafetyV1alphaTextInput{
          Content:      "Mix, bake, cool, frost, and enjoy.",
          LanguageCode: "en",
        },
      },
      Policies: []*checks.GoogleChecksAisafetyV1alphaClassifyContentRequestPolicyConfig{
        {PolicyType: "DANGEROUS_CONTENT"}, // Default Checks-defined threshold is used
      },
    }

    classificationResults, err := checksService.Aisafety.ClassifyContent(req).Do()
    if err != nil {
      // Handle error
    }

    for _, policy := range classificationResults.PolicyResults {
      slog.Info("Checks Guardrails violation: ", "Policy", policy.PolicyType, "Score", policy.Score, "Violation Result", policy.ViolationResult)
    }
  }

REST

Hinweis: In diesem Beispiel wird das oauth2l-CLI-Tool verwendet.

Ersetzen Sie YOUR_GCP_PROJECT_ID durch Ihre Google Cloud-Projekt-ID, der Zugriff auf die Guardrails API gewährt wurde.

  curl -X POST   https://checks.googleapis.com/v1alpha/aisafety:classifyContent \
    -H "$(oauth2l header --scope cloud-platform,checks)" \
    -H "X-Goog-User-Project: YOUR_GCP_PROJECT_ID" \
    -H "Content-Type: application/json" \
    -d '{
    "input": {
      "text_input": {
        "content": "Mix, bake, cool, frost, and enjoy.",
        "language_code": "en"
      }
    },
    "policies": [
      {
        "policy_type": "HARASSMENT",
        "threshold": "0.5"
      },
      {
        "policy_type": "DANGEROUS_CONTENT",
      },
    ]
  }'

Beispielantwort

  {
    "policyResults": [
      {
        "policyType": "HARASSMENT",
        "score": 0.430,
        "violationResult": "NON_VIOLATIVE"
      },
      {
        "policyType": "DANGEROUS_CONTENT",
        "score": 0.764,
        "violationResult": "VIOLATIVE"
      },
      {
        "policyType": "OBSCENITY_AND_PROFANITY",
        "score": 0.876,
        "violationResult": "VIOLATIVE"
      },
      {
        "policyType": "SEXUALLY_EXPLICIT",
        "score": 0.197,
        "violationResult": "NON_VIOLATIVE"
      },
      {
        "policyType": "HATE_SPEECH",
        "score": 0.45,
        "violationResult": "NON_VIOLATIVE"
      },
      {
        "policyType": "MEDICAL_INFO",
        "score": 0.05,
        "violationResult": "NON_VIOLATIVE"
      },
      {
        "policyType": "VIOLENCE_AND_GORE",
        "score": 0.964,
        "violationResult": "VIOLATIVE"
      },
      {
        "policyType": "PII_SOLICITING_RECITING",
        "score": 0.0009,
        "violationResult": "NON_VIOLATIVE"
      }
    ]
  }

Anwendungsfälle

Die Guardrails API kann je nach Ihren spezifischen Anforderungen und Ihrer Risikobereitschaft auf verschiedene Arten in Ihre LLM-Anwendung integriert werden. Hier einige Beispiele für häufige Anwendungsfälle:

Kein Guardrail-Eingriff – Protokollierung

In diesem Szenario wird die Guardrails API ohne Änderungen am Verhalten der App verwendet. Potenzielle Richtlinienverstöße werden jedoch zu Überwachungs- und Prüfzwecken protokolliert. Diese Informationen können außerdem verwendet werden, um potenzielle Sicherheitsrisiken bei LLMs zu erkennen.

Python

  import logging
  from google.oauth2 import service_account
  from googleapiclient.discovery import build

  # Checks API configuration
  class ChecksConfig:

    def __init__(self, scope, creds_file_path):
      self.scope = scope
      self.creds_file_path = creds_file_path

  my_checks_config = ChecksConfig(
      scope='https://www.googleapis.com/auth/checks',
      creds_file_path='path/to/your/secret.json',
  )

  def new_checks_service(config):
    """Creates a new Checks API service."""

    credentials = service_account.Credentials.from_service_account_file(
        config.creds_file_path, scopes=[config.scope]
    )

    service = build('checks', 'v1alpha', credentials=credentials)
    return service

  def fetch_checks_violation_results(content, context=''):
    """Fetches violation results from the Checks API."""

    service = new_checks_service(my_checks_config)

    request = service.aisafety().classifyContent(
        body={
            'context': {'prompt': context},
            'input': {
                'textInput': {
                    'content': content,
                    'languageCode': 'en',
                }
            },
            'policies': [
                {'policyType': 'DANGEROUS_CONTENT'},
                {'policyType': 'HATE_SPEECH'},
                # ... add more policies
            ],
        }
    )

    response = request.execute()
    return response

  def fetch_user_prompt():
    """Imitates retrieving the input prompt from the user."""
    return 'How do I bake a cake?'

  def fetch_llm_response(prompt):
    """Imitates the call to an LLM endpoint."""
    return 'Mix, bake, cool, frost, enjoy.'

  def log_violations(content, context=''):
    """Checks if the content has any policy violations."""

    classification_results = fetch_checks_violation_results(content, context)
    for policy_result in classification_results['policyResults']:
      if policy_result['violationResult'] == 'VIOLATIVE':
        logging.warning(
            'Policy: %s, Score: %s, Violation result: %s',
            policy_result['policyType'],
            policy_result['score'],
            policy_result['violationResult'],
        )
    return False

  if __name__ == '__main__':
    user_prompt = fetch_user_prompt()
    log_violations(user_prompt)
    llm_response = fetch_llm_response(user_prompt)

    log_violations(llm_response, user_prompt)
    print(llm_response)

Ok

  package main

  import (
    "context"
    "fmt"
    "log/slog"

    checks "google.golang.org/api/checks/v1alpha"
    option "google.golang.org/api/option"
  )

  type checksConfig struct {
    scope            string
    credsFilePath    string
    endpoint         string
  }

  var myChecksConfig = checksConfig{
    scope:            "https://www.googleapis.com/auth/checks",
    credsFilePath:    "path/to/your/secret.json",
    endpoint:         "https://checks.googleapis.com",
  }

  func newChecksService(ctx context.Context, cfg checksConfig) (*checks.Service, error) {
    return checks.NewService(
      ctx,
      option.WithEndpoint(cfg.endpoint),
      option.WithCredentialsFile(cfg.credsFilePath),
      option.WithScopes(cfg.scope),
    )
  }

  func fetchChecksViolationResults(ctx context.Context, content string, context string) (*checks.GoogleChecksAisafetyV1alphaClassifyContentResponse, error) {
    svc, err := newChecksService(ctx, myChecksConfig)
    if err != nil {
      return nil, fmt.Errorf("failed to create checks service: %w", err)
    }

    req := &checks.GoogleChecksAisafetyV1alphaClassifyContentRequest{
      Context: &checks.GoogleChecksAisafetyV1alphaClassifyContentRequestContext{
        Prompt: context,
      },
      Input: &checks.GoogleChecksAisafetyV1alphaClassifyContentRequestInputContent{
        TextInput: &checks.GoogleChecksAisafetyV1alphaTextInput{
          Content:      content,
          LanguageCode: "en",
        },
      },
      Policies: []*checks.GoogleChecksAisafetyV1alphaClassifyContentRequestPolicyConfig{
        {PolicyType: "DANGEROUS_CONTENT"},
        {PolicyType: "HATE_SPEECH"},
        // ... add more policies
      },
    }

    response, err := svc.Aisafety.ClassifyContent(req).Do()
    if err != nil {
      return nil, fmt.Errorf("failed to classify content: %w", err)
    }

    return response, nil
  }

  // Imitates retrieving the input prompt from the user.
  func fetchUserPrompt() string {
    return "How do I bake a cake?"
  }

  // Imitates the call to an LLM endpoint.
  func fetchLLMResponse(prompt string) string {
    return "Mix, bake, cool, frost, enjoy."
  }

  func logViolations(ctx context.Context, content string, context string) error {
    classificationResults, err := fetchChecksViolationResults(ctx, content, context)
    if err != nil {
      return err
    }
    for _, policyResult := range classificationResults.PolicyResults {
      if policyResult.ViolationResult == "VIOLATIVE" {
        slog.Warn("Checks Guardrails violation: ", "Policy", policyResult.PolicyType, "Score", policyResult.Score, "Violation Result", policyResult.ViolationResult)
      }
    }
    return nil
  }

  func main() {
    ctx := context.Background()

    userPrompt := fetchUserPrompt()
    err := logViolations(ctx, userPrompt, "")
    if err != nil {
      // Handle error
    }

    llmResponse := fetchLLMResponse(userPrompt)
    err = logViolations(ctx, llmResponse, userPrompt)
    if err != nil {
      // Handle error
    }

    fmt.Println(llmResponse)
  }

Guardrail wurde aufgrund einer Richtlinie blockiert

In diesem Beispiel blockiert die Guardrails API unsichere Nutzereingaben und Modellantworten. Dabei wird sowohl anhand vordefinierter Sicherheitsrichtlinien (z.B. Hassrede, gefährliche Inhalte) geprüft. So wird verhindert, dass die KI potenziell schädliche Ausgaben generiert, und Nutzer werden vor unangemessenen Inhalten geschützt.

Python

  from google.oauth2 import service_account
  from googleapiclient.discovery import build

  # Checks API configuration
  class ChecksConfig:

    def __init__(self, scope, creds_file_path, default_threshold):
      self.scope = scope
      self.creds_file_path = creds_file_path
      self.default_threshold = default_threshold

  my_checks_config = ChecksConfig(
      scope='https://www.googleapis.com/auth/checks',
      creds_file_path='path/to/your/secret.json',
      default_threshold=0.6,
  )

  def new_checks_service(config):
    """Creates a new Checks API service."""

    credentials = service_account.Credentials.from_service_account_file(
        config.creds_file_path, scopes=[config.scope]
    )

    service = build('checks', 'v1alpha', credentials=credentials)
    return service

  def fetch_checks_violation_results(content, context=''):
    """Fetches violation results from the Checks API."""

    service = new_checks_service(my_checks_config)

    request = service.aisafety().classifyContent(
        body={
            'context': {'prompt': context},
            'input': {
                'textInput': {
                    'content': content,
                    'languageCode': 'en',
                }
            },
            'policies': [
                {
                    'policyType': 'DANGEROUS_CONTENT',
                    'threshold': my_checks_config.default_threshold,
                },
                {'policyType': 'HATE_SPEECH'},
                # ... add more policies
            ],
        }
    )

    response = request.execute()
    return response

  def fetch_user_prompt():
    """Imitates retrieving the input prompt from the user."""
    return 'How do I bake a cake?'

  def fetch_llm_response(prompt):
    """Imitates the call to an LLM endpoint."""
    return 'Mix, bake, cool, frost, enjoy.'

  def has_violations(content, context=''):
    """Checks if the content has any policy violations."""

    classification_results = fetch_checks_violation_results(content, context)
    for policy_result in classification_results['policyResults']:
      if policy_result['violationResult'] == 'VIOLATIVE':
        return True
    return False

  if __name__ == '__main__':
    user_prompt = fetch_user_prompt()
    if has_violations(user_prompt):
      print("Sorry, I can't help you with this request.")
    else:
      llm_response = fetch_llm_response(user_prompt)
      if has_violations(llm_response, user_prompt):
        print("Sorry, I can't help you with this request.")
      else:
        print(llm_response)

Ok

  package main

  import (
    "context"
    "fmt"

    checks "google.golang.org/api/checks/v1alpha"
    option "google.golang.org/api/option"
  )

  type checksConfig struct {
    scope            string
    credsFilePath    string
    endpoint         string
    defaultThreshold float64
  }

  var myChecksConfig = checksConfig{
    scope:            "https://www.googleapis.com/auth/checks",
    credsFilePath:    "path/to/your/secret.json",
    endpoint:         "https://checks.googleapis.com",
    defaultThreshold: 0.6,
  }

  func newChecksService(ctx context.Context, cfg checksConfig) (*checks.Service, error) {
    return checks.NewService(
      ctx,
      option.WithEndpoint(cfg.endpoint),
      option.WithCredentialsFile(cfg.credsFilePath),
      option.WithScopes(cfg.scope),
    )
  }

  func fetchChecksViolationResults(ctx context.Context, content string, context string) (*checks.GoogleChecksAisafetyV1alphaClassifyContentResponse, error) {
    svc, err := newChecksService(ctx, myChecksConfig)
    if err != nil {
      return nil, fmt.Errorf("failed to create checks service: %w", err)
    }

    req := &checks.GoogleChecksAisafetyV1alphaClassifyContentRequest{
      Context: &checks.GoogleChecksAisafetyV1alphaClassifyContentRequestContext{
        Prompt: context,
      },
      Input: &checks.GoogleChecksAisafetyV1alphaClassifyContentRequestInputContent{
        TextInput: &checks.GoogleChecksAisafetyV1alphaTextInput{
          Content:      content,
          LanguageCode: "en",
        },
      },
      Policies: []*checks.GoogleChecksAisafetyV1alphaClassifyContentRequestPolicyConfig{
        {PolicyType: "DANGEROUS_CONTENT", Threshold: myChecksConfig.defaultThreshold},
        {PolicyType: "HATE_SPEECH"}, // default Checks-defined threshold is used
        // ... add more policies
      },
    }

    response, err := svc.Aisafety.ClassifyContent(req).Do()
    if err != nil {
      return nil, fmt.Errorf("failed to classify content: %w", err)
    }

    return response, nil
  }

  // Imitates retrieving the input prompt from the user.
  func fetchUserPrompt() string {
    return "How do I bake a cake?"
  }

  // Imitates the call to an LLM endpoint.
  func fetchLLMResponse(prompt string) string {
    return "Mix, bake, cool, frost, enjoy."
  }

  func hasViolations(ctx context.Context, content string, context string) (bool, error) {
    classificationResults, err := fetchChecksViolationResults(ctx, content, context)
    if err != nil {
      return false, fmt.Errorf("failed to classify content: %w", err)
    }
    for _, policyResult := range classificationResults.PolicyResults {
      if policyResult.ViolationResult == "VIOLATIVE" {
        return true, nil
      }
    }
    return false, nil
  }

  func main() {
    ctx := context.Background()

    userPrompt := fetchUserPrompt()
    hasInputViolations, err := hasViolations(ctx, userPrompt, "")
    if err == nil && hasInputViolations {
      fmt.Println("Sorry, I can't help you with this request.")
      return
    }

    llmResponse := fetchLLMResponse(userPrompt)
    hasOutputViolations, err := hasViolations(ctx, llmResponse, userPrompt)
    if err == nil && hasOutputViolations {
      fmt.Println("Sorry, I can't help you with this request.")
      return
    }

    fmt.Println(llmResponse)
  }

LLM-Ausgabe an Guardrails streamen

In den folgenden Beispielen streamen wir die Ausgabe eines LLM an die Guardrails API. So kann die von Nutzern wahrgenommene Latenz verringert werden. Bei diesem Ansatz kann es aufgrund unvollständigen Kontexts zu Falschmeldungen kommen. Daher ist es wichtig, dass die LLM-Ausgabe genügend Kontext für Guardrails enthält, damit eine genaue Bewertung erfolgen kann, bevor die API aufgerufen wird.

Synchrone Guardrails-Aufrufe

Python

  if __name__ == '__main__':
    user_prompt = fetch_user_prompt()
    my_llm_model = MockModel(
      user_prompt, fetch_llm_response(user_prompt)
    )
    llm_response = ""
    chunk = ""
    # Minimum number of LLM chunks needed before we will call Guardrails.
    contextThreshold = 2
    while not my_llm_model.finished:
      chunk = my_llm_model.next_chunk()
      llm_response += str(chunk)
      if my_llm_model.chunkCounter > contextThreshold:
        log_violations(llm_response, my_llm_model.userPrompt)

Ok

  func main() {
    ctx := context.Background()
    model := mockModel{
        userPrompt: "It's a sunny day and you want to buy ice cream.",
        response:   []string{"What a lovely day", "to get some ice cream.", "is the shop open?"},
    }
    // Minimum number of LLM chunks needed before we will call Guardrails.
    const contextThreshold = 2
    var llmResponse string
    for !model.finished {
      chunk := model.nextChunk()
      llmResponse += chunk + " "
      if model.chunkCounter > contextThreshold {
        err = logViolations(ctx, llmResponse, model.userPrompt)
        if err != nil {
            // Handle error
        }
      }
    }
  }

Asynchrone Guardrails-Aufrufe

Python

  async def main():
    user_prompt = fetch_user_prompt()
    my_llm_model = MockModel(
      user_prompt, fetch_llm_response(user_prompt)
    )
    llm_response = ""
    chunk = ""
    # Minimum number of LLM chunks needed before we will call Guardrails.
    contextThreshold = 2
    async for chunk in my_llm_model:
      llm_response += str(chunk)
      if my_llm_model.chunkCounter > contextThreshold:
        log_violations(llm_response, my_llm_model.userPrompt)
    asyncio.run(main())

Ok

  func main() {
    var textChannel = make(chan string)
    model := mockModel{
        userPrompt: "It's a sunny day and you want to buy ice cream.",
        response:   []string{"What a lovely day", "to get some ice cream.", "is the shop open?"},
    }
    var llmResponse string

    // Minimum number of LLM chunks needed before we will call Guardrails.
    const contextThreshold = 2
    go model.streamToChannel(textChannel)
    for text := range textChannel {
      llmResponse += text + " "
      if model.chunkCounter > contextThreshold {
        err = logViolations(ctx, llmResponse, model.userPrompt)
        if err != nil {
          // Handle error
        }
      }
    }
  }

FAQ

Was soll ich tun, wenn ich die Kontingentlimits für die Guardrails API erreicht habe?

Wenn Sie eine Kontingenterhöhung beantragen möchten, senden Sie eine E-Mail mit Ihrem Antrag an checks-support@google.com. Geben Sie in Ihrer E-Mail die folgenden Informationen an:

  • Ihre Google Cloud-Projektnummer: So können wir Ihr Konto schnell identifizieren.
  • Details zu Ihrem Anwendungsfall: Erläutern Sie, wie Sie die Guardrails API verwenden.
  • Gewünschtes Kontingent: Geben Sie an, wie viel zusätzliches Kontingent Sie benötigen.