Tổng quan
Phương thức FOP được mã hoá có thể hỗ trợ trường hợp sử dụng số tham chiếu. Người dùng muốn thanh toán cho hàng hoá sẽ tạo một số tham chiếu thông qua Đơn vị tích hợp thanh toán. Sau đó, người dùng đưa số tham chiếu này đến cửa hàng tiện lợi, kiosk hoặc ngân hàng và thanh toán cho số tham chiếu.
Phương thức thanh toán bằng tiền mặt cũng hỗ trợ trường hợp sử dụng số tham chiếu. Điểm khác biệt chính giữa FOP được mã hoá và FOP được mã hoá bằng tiền mặt là FOP được mã hoá yêu cầu liên kết và hỗ trợ Hoàn tiền, FOP bằng tiền mặt không yêu cầu Liên kết và không hỗ trợ Hoàn tiền. Tài liệu này mô tả cách tích hợp hoạt động cho Trường hợp sử dụng Mã số tham chiếu.
Nhìn chung, quá trình tích hợp bao gồm những quy trình sau:
- Luồng xác thực
- Quy trình liên kết
- Quy trình mua (Tương tự như phương thức thanh toán bằng tiền mặt)
- Quy trình hoàn tiền
- Quy trình chuyển tiền
Quy trình mua sẽ giống như quy trình Mua bằng phương thức thanh toán bằng tiền mặt.
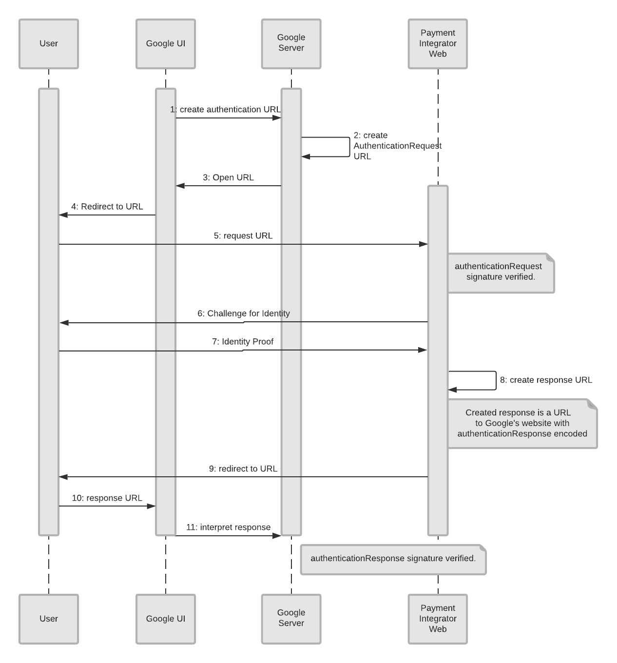
Ví dụ về chế độ tích hợp sử dụng phương thức xác thực chuyển hướng web.
API liên quan
Quy trình xác thực
API do nhà tích hợp triển khai: Xác thực web.
Chu trình liên kết
API do nhà tích hợp triển khai: associateAccount trên API FOP được mã hoá được lưu trữ của Trình tích hợp thanh toán.
Quy trình mua
API do nhà tích hợp triển khai: generateReferenceNumber và cancelReferenceNumber trên Payment Integrator Hosted Tokenized FOP API.
API do Google triển khai: referenceNumberPaidNotification trên API FOP được mã hoá do Google lưu trữ.
Quy trình hoàn tiền
API do đơn vị tích hợp triển khai: refund trên Payment Integrator Hosted Tokenized FOP API.
Quy trình chuyển tiền
API do nhà tích hợp triển khai: Xem API chuyển tiền được lưu trữ của Nhà tích hợp thanh toán.
API do Google triển khai: Xem API chuyển tiền do Google lưu trữ.
Cách mọi quy trình kết hợp với nhau
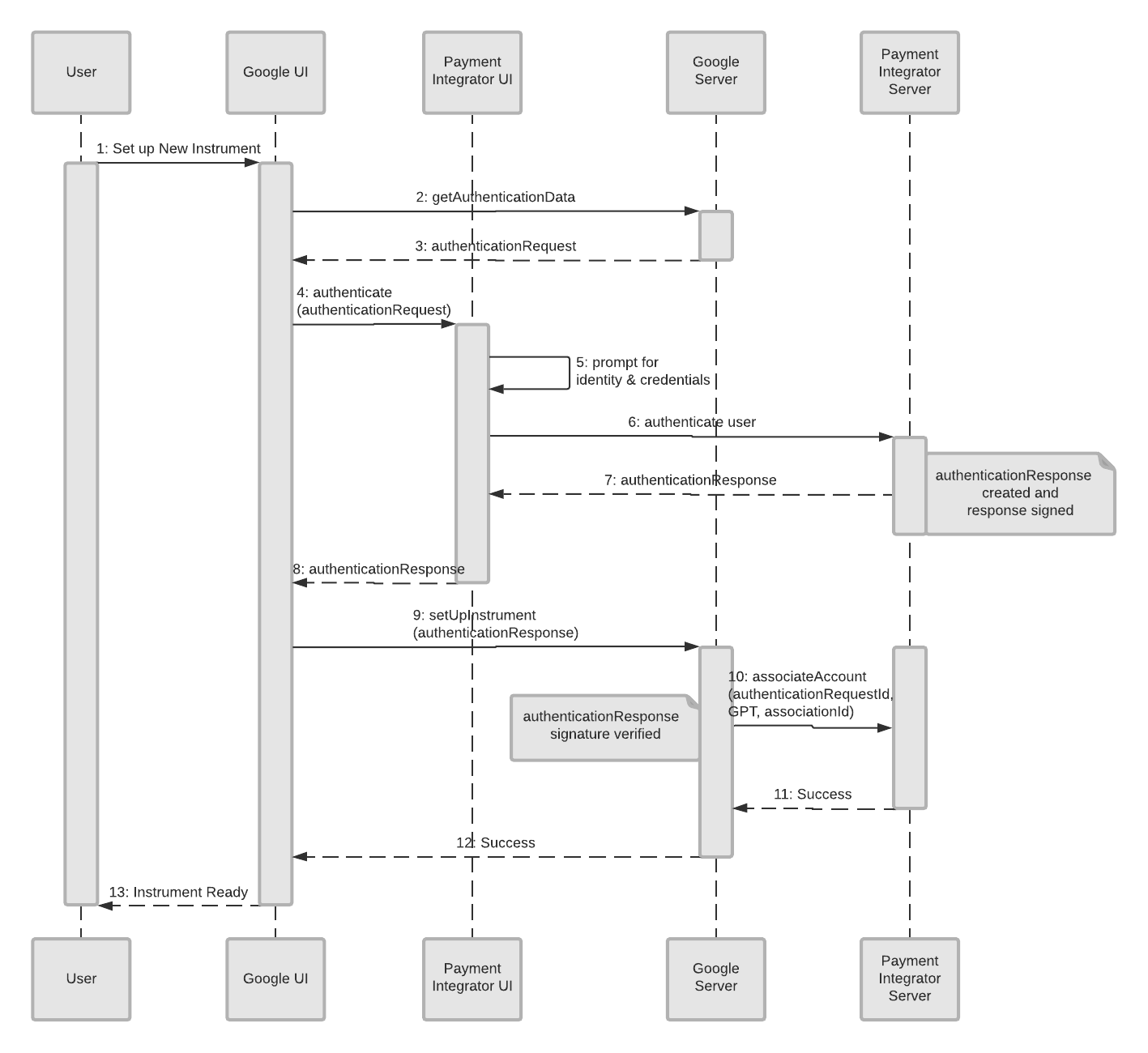
Tạo nhạc cụ
Trên giao diện người dùng của Google, người dùng được chuyển hướng đến một trang web do trình tích hợp lưu trữ để thực hiện quy trình Xác thực web. Sau khi xác thực thành công, người dùng được chuyển hướng trở lại Google. Sau đó, Google sẽ gọi associateAccount. requestId trong authenticationResponse sẽ là authenticationRequestId của yêu cầu associateAccount. Sau khi liên kết thành công, Google lưu trữ googlePaymentToken(GPT) và các siêu dữ liệu khác làm công cụ cho người dùng.
Tạo công cụ – Quy trình xác thực

Tạo công cụ – Quy trình liên kết

Tạo số tham chiếu
Khi người dùng muốn mua hàng hoá/dịch vụ bằng công cụ, Google sẽ gọi generateReferenceNumber bằng GPT. requestId trong tiêu đề của yêu cầu generateReferenceNumber sẽ được dùng để xác định giao dịch cho các API liên quan.

Thanh toán số tham chiếu
Sau khi người dùng thanh toán số tham chiếu ngoại tuyến, nhà tích hợp sẽ gọi referenceNumberPaidNotification. requestId trong tiêu đề của yêu cầu generateReferenceNumber sẽ là generateReferenceNumberRequestId của yêu cầu referenceNumberPaidNotification.

Huỷ giao dịch
Nếu người dùng quyết định huỷ giao dịch trước khi thanh toán, Google sẽ gọi cancelReferenceNumber. requestId trong tiêu đề của yêu cầu generateReferenceNumber sẽ là generateReferenceNumberRequestId của yêu cầu cancelReferenceNumber.
Hoàn tiền cho giao dịch
Sau khi số tham chiếu được thanh toán, nếu người dùng muốn được hoàn tiền, Google sẽ yêu cầu hoàn tiền. requestId trong tiêu đề của yêu cầu generateReferenceNumber sẽ là transactionId của yêu cầu refund.

Chuyển tiền
Dựa trên hợp đồng, Google sẽ gọi remittanceStatementNotification để thông báo cho đơn vị tích hợp khi báo cáo đã sẵn sàng. Sau đó, nhà tích hợp sẽ gọi API chuyển tiền do Google lưu trữ để tiến hành đối chiếu.