ภาพรวม
FOP ที่ใช้เทคโนโลยีโทเค็นจะรองรับกรณีการใช้งานหมายเลขอ้างอิงได้ ผู้ใช้ที่ต้องการชำระค่าสินค้าจะสร้างหมายเลขอ้างอิงผ่านผู้รวมการชำระเงิน จากนั้นผู้ใช้นำหมายเลขอ้างอิงนี้ไปยังร้านสะดวกซื้อ คีออสก์ หรือธนาคาร แล้วชำระเงินตามหมายเลขอ้างอิง
Cash FOP ยังรองรับกรณีการใช้งานหมายเลขอ้างอิงด้วย ความแตกต่างที่สำคัญระหว่าง FOP ที่ใช้เทคโนโลยีโทเค็นและ FOP สำหรับเงินสดคือ FOP ที่ใช้เทคโนโลยีโทเค็นต้องมีการเชื่อมโยงและรองรับการคืนเงิน โดยรูปแบบการชำระเงินเงินสดไม่จำเป็นต้องมีการเชื่อมโยงและไม่รองรับการคืนเงิน เอกสารนี้จะอธิบายวิธีการทํางานของการผสานรวมสําหรับกรณีการใช้งานหมายเลขอ้างอิง
การผสานการทำงานในระดับสูงจะมีขั้นตอนดังต่อไปนี้
- ขั้นตอนการตรวจสอบสิทธิ์
- โฟลว์การเชื่อมโยง
- ขั้นตอนการซื้อ (เหมือนกับรูปแบบการชำระเงินสด)
- ขั้นตอนการคืนเงิน
- ขั้นตอนการส่งเงิน
ขั้นตอนการซื้อจะเหมือนกับขั้นตอนการซื้อแบบ Cash FOP
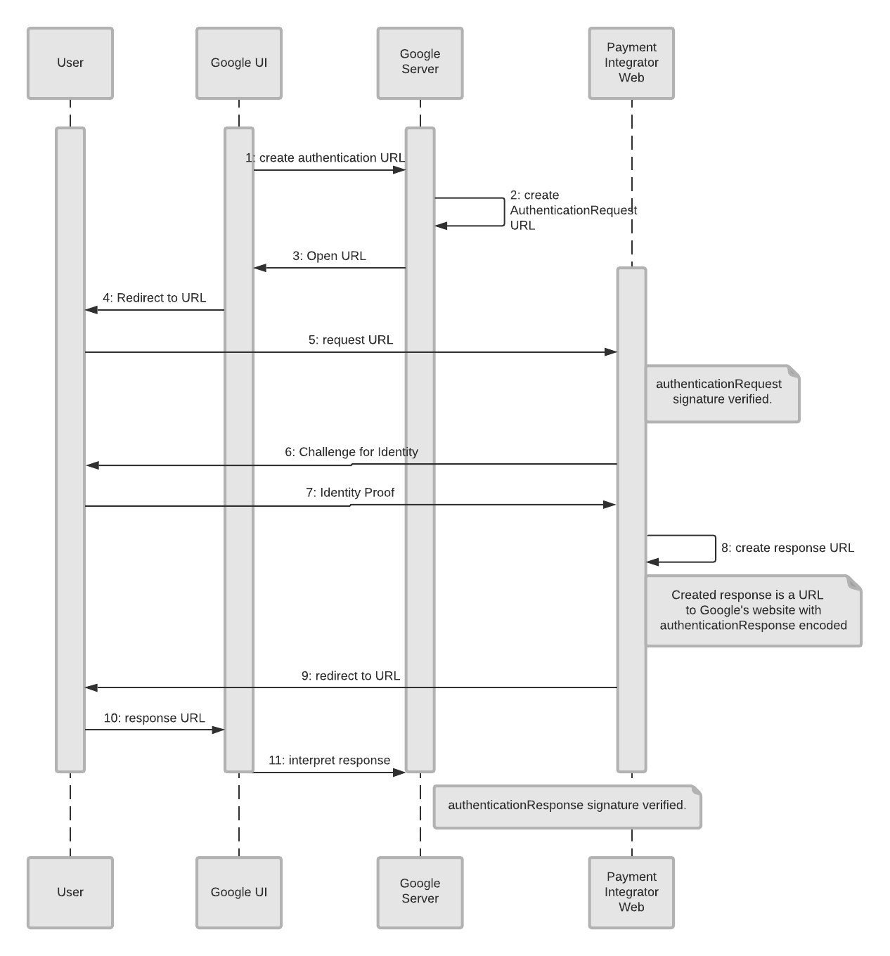
ตัวอย่างการผสานรวมที่ใช้การตรวจสอบสิทธิ์การเปลี่ยนเส้นทางเว็บ
API ที่เกี่ยวข้อง
ขั้นตอนการตรวจสอบสิทธิ์
API ที่ผู้ผสานรวมนำมาใช้: การตรวจสอบสิทธิ์ผ่านเว็บ
ขั้นตอนการเชื่อมโยง
API ที่ผู้ผสานรวมนำมาใช้: associateAccount ใน Payment Integrator Hosted Tokenized FOP API
ขั้นตอนการซื้อ
API ที่ใช้งานโดยผู้ผสานการทำงาน: generateReferenceNumber และ cancelReferenceNumber ใน Payment Integrator Hosted Tokenized FOP API
API ที่ Google ใช้งาน: referenceNumberPaidNotification ใน FOP API ที่ Google โฮสต์โดยใช้โทเค็น
ขั้นตอนการคืนเงิน
API ที่ผู้ผสานรวมนำมาใช้: refund ใน Payment Integrator Hosted Tokenized FOP API
ขั้นตอนการส่งเงิน
API ที่ใช้งานโดยผู้ผสานการทำงาน โปรดดู Payment Integrator Hosted Remittance API
API ที่ Google ใช้งาน: โปรดดู Google Hosted Remittance API
ขั้นตอนทั้งหมดทำงานร่วมกันอย่างไร
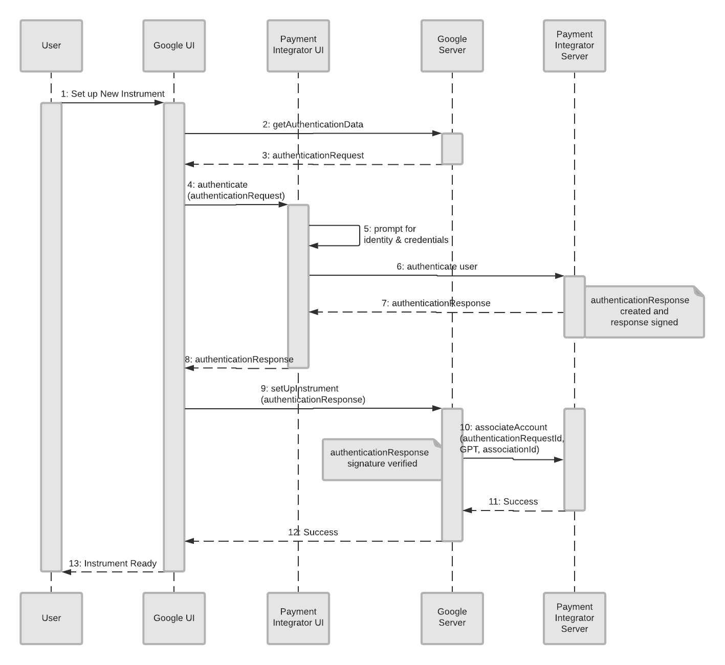
สร้างเครื่องมือ
ใน UI ของ Google ระบบจะเปลี่ยนเส้นทางผู้ใช้ไปยังหน้าเว็บที่โฮสต์ของผู้ผสานการทำงานระบบเพื่อทำการตรวจสอบสิทธิ์ผ่านเว็บ หลังจากตรวจสอบสิทธิ์เรียบร้อยแล้ว ระบบจะเปลี่ยนเส้นทางผู้ใช้กลับไปที่ Google จากนั้น Google จะเรียก associateAccount requestId ใน authenticationResponse จะเป็น authenticationRequestId ของคำขอ associateAccount หลังจากเชื่อมโยงเรียบร้อยแล้ว Google จะจัดเก็บ googlePaymentToken(GPT) และข้อมูลเมตาอื่นๆ ไว้เป็นเครื่องมือสำหรับผู้ใช้
สร้างเครื่องมือ - ขั้นตอนการตรวจสอบสิทธิ์

สร้างเครื่องมือ - กระบวนการเชื่อมโยง

สร้างหมายเลขอ้างอิง
เมื่อผู้ใช้ต้องการซื้อสินค้า/บริการด้วยเครื่องมือ Google จะเรียก generateReferenceNumber ด้วย GPT ระบบจะใช้ requestId ในส่วนหัวของคำขอ generateReferenceNumber เพื่อระบุธุรกรรมของ API ที่เกี่ยวข้อง

หมายเลขอ้างอิงการชำระเงิน
หลังจากที่ผู้ใช้ชำระเงินให้หมายเลขอ้างอิงแบบออฟไลน์แล้ว ผู้ผสานการทำงานจะเรียกใช้ referenceNumberPaidNotification requestId ในส่วนหัวของคำขอ generateReferenceNumber จะเป็นคำขอ generateReferenceNumberRequestId ของ referenceNumberPaidNotification

ยกเลิกธุรกรรม
หากผู้ใช้ตัดสินใจยกเลิกธุรกรรมก่อนชำระเงิน Google จะโทรหา cancelReferenceNumber requestId ในส่วนหัวของคำขอ generateReferenceNumber จะเป็น generateReferenceNumberRequestId ของคำขอ cancelReferenceNumber
คืนเงินสำหรับธุรกรรม
หลังจากชำระเงินให้หมายเลขอ้างอิงแล้ว หากผู้ใช้ต้องการขอเงินคืน Google จะโทรหาหมายเลข refund requestId ภายในส่วนหัวของคำขอ generateReferenceNumber จะเป็น transactionId ของคำขอคืนเงิน

การโอนเงิน
ตามสัญญาแล้ว Google จะเรียกใช้ remittanceStatementNotification เพื่อแจ้งผู้รวมบริการเมื่อใบแจ้งยอดพร้อม จากนั้นผู้ผสานการทำงานจะเรียกใช้ Google Hosted Remittance API เพื่อทำการปรับยอด