Обзор
Токенизированный FOP может поддерживать вариант использования ссылочного номера. Пользователь, желающий оплатить товар, генерирует ссылочный номер через Интегратор платежей . Затем пользователь приносит этот ссылочный номер в магазин, киоск или банк и платит за ссылочный номер.
Cash FOP также поддерживает вариант использования ссылочного номера. Основное различие между токенизированным FOP и Cash FOP заключается в том, что токенизированный FOP требует ассоциации и поддерживает возврат средств, а Cash FOP не требует ассоциации и не поддерживает возврат средств. В этом документе описывается, как будет работать интеграция для варианта использования ссылочного номера.
На высоком уровне интеграция включает в себя следующие потоки:
- Поток аутентификации
- Поток ассоциации
- Поток покупок (то же, что и Cash FOP)
- Поток возврата
- Поток денежных переводов
Поток покупок будет таким же, как поток покупок наличного ФОП.
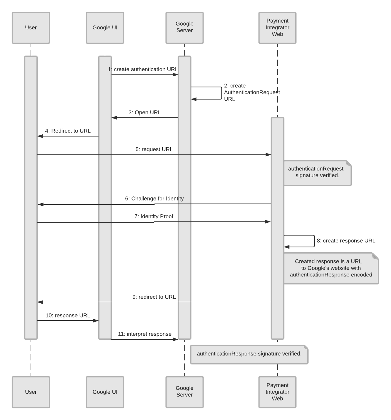
Пример интеграции с использованием аутентификации через веб-перенаправление.
Связанные API
Поток аутентификации
API, реализованный интегратором: Веб-аутентификация .
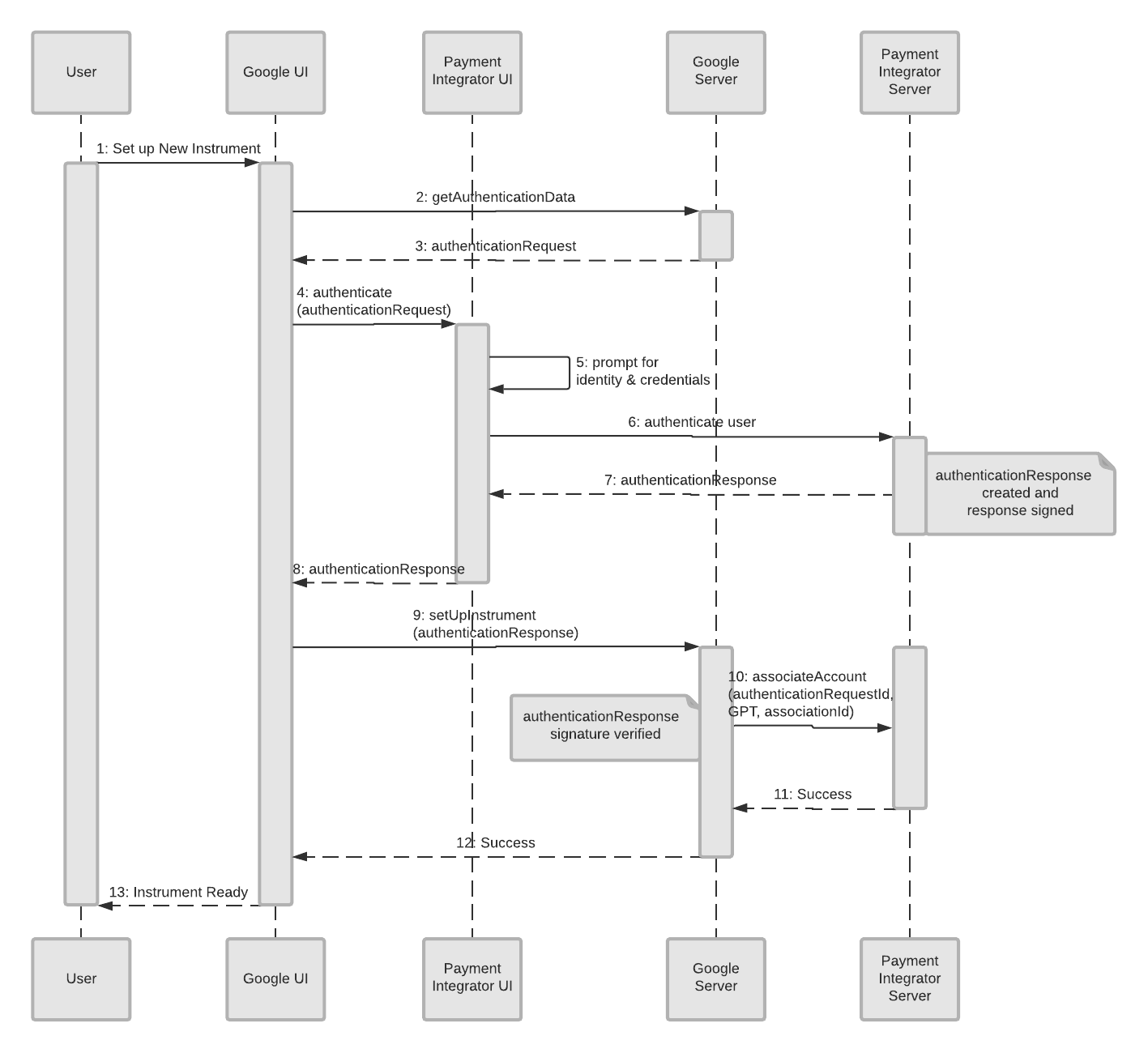
Поток ассоциации
API, реализованный интегратором: AssociateAccount на API-интерфейсе токенизированного FOP, размещенном у Интегратора платежей .
Поток покупок
API, реализованный интегратором: generateReferenceNumber и cancelReferenceNumber в API-интерфейсе токенизированного FOP, размещенном Интегратором платежей .
API, реализованный Google: referenceNumberPaidNotification в Google Hosted Tokenized FOP API .
Поток возврата
API, реализованный интегратором: возврат средств по токенизированному FOP API, размещенному на интеграторе платежей .
Поток денежных переводов
API, реализованный интегратором: см. API для денежных переводов, размещенный на интеграторе платежей .
API, реализованный Google: см. API размещенных в Google денежных переводов .
Как все потоки сочетаются друг с другом
Создать инструмент
В пользовательском интерфейсе Google пользователь перенаправляется на веб-страницу, размещенную интегратором, для выполнения веб-аутентификации . После успешной аутентификации пользователь перенаправляется обратно в Google. И тогда Google вызовет AssociateAccount . requestId в authenticationResponse будет идентификатором authenticationRequestId запроса AssociateAccount . После успешной ассоциации Google сохраняет googlePaymentToken (GPT) и другие метаданные в качестве инструмента для пользователя.
Создать инструмент — поток аутентификации

Создать инструмент — поток ассоциации

Создать ссылочный номер
Когда пользователь хочет купить товары/услуги с помощью инструмента, Google вызывает методgenerateReferenceNumber с помощью GPT. requestId в заголовке запросаgenerReferenceNumber будет использоваться для идентификации транзакции для связанных API.

Номер платежа
После того как пользователь оплатит ссылочный номер в автономном режиме, интегратор вызовет referenceNumberPaidNotification . requestId в заголовке запросаgenerateReferenceNumber будет generateReferenceNumberRequestId запроса referenceNumberPaidNotification .

Отменить транзакцию
Если пользователь решит отменить транзакцию до оплаты, Google вызовет cancelReferenceNumber . requestId в заголовке запросаgenerReferenceNumber будет являться generateReferenceNumberRequestId запроса cancelReferenceNumber .
Возврат транзакции
Если после оплаты ссылочного номера пользователь захочет вернуть деньги, Google вызовет возврат средств . requestId в заголовке запросаgenerReferenceNumber будет transactionId запроса на возврат средств .

Денежный перевод
В соответствии с контрактом Google вызовет remittanceStatementNotification , чтобы уведомить интегратора, когда выписка будет готова. Затем интегратор вызовет Google Hosted Remittance API для выполнения сверки.