Informações gerais
A FOP tokenizada pode oferecer suporte ao caso de uso de número de referência. Um usuário que quer pagar por produtos gera um número de referência com o Integrador de pagamentos. Em seguida, o usuário leva esse número de referência a uma loja de conveniência, quiosque ou banco e paga o número de referência.
A forma de pagamento em dinheiro também é compatível com o caso de uso de número de referência. A principal diferença entre a FOP tokenizada e a forma de pagamento em dinheiro é que, a FOP tokenizada exige associação e aceita reembolsos, e a forma de pagamento em dinheiro não exige associação e não permite reembolsos. Este documento descreve como a integração vai funcionar para o caso de uso de número de referência.
Em um alto nível, a integração envolve estes fluxos:
- Fluxo de autenticação
- Fluxo de associação
- Fluxo de compra (igual à forma de pagamento em dinheiro)
- Fluxo de reembolso
- Fluxo de remessa
O fluxo de compra será o mesmo que o fluxo de compra com forma de pagamento em dinheiro.
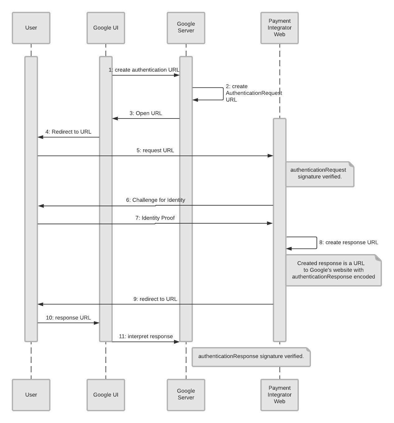
Exemplo de uma integração usando a autenticação de redirecionamento da Web.
APIs relacionadas
Fluxo de autenticação
API implementada pelo integrador: autenticação da Web.
Fluxo de associação
API implementada pelo integrador: associateAccount na API Payment Integrator Hosted FOP.
Fluxo de compra
API implementada pelo integrador: generateReferenceNumber e cancelReferenceNumber na API FOP tokenizada hospedada pelo integrador.
API implementada pelo Google: referenceNumberPaidNotification na API FOP tokenizada hospedada pelo Google.
Fluxo de reembolso
API implementada pelo integrador: refund na API FOP tokenizada hospedada pelo integrador de pagamentos.
Fluxo de remessa
API implementada pelo integrador: consulte API Payment Integrator Hosted Remittance.
API implementada pelo Google: consulte a API Google Hosted Remittance.
Como todos os fluxos se encaixam
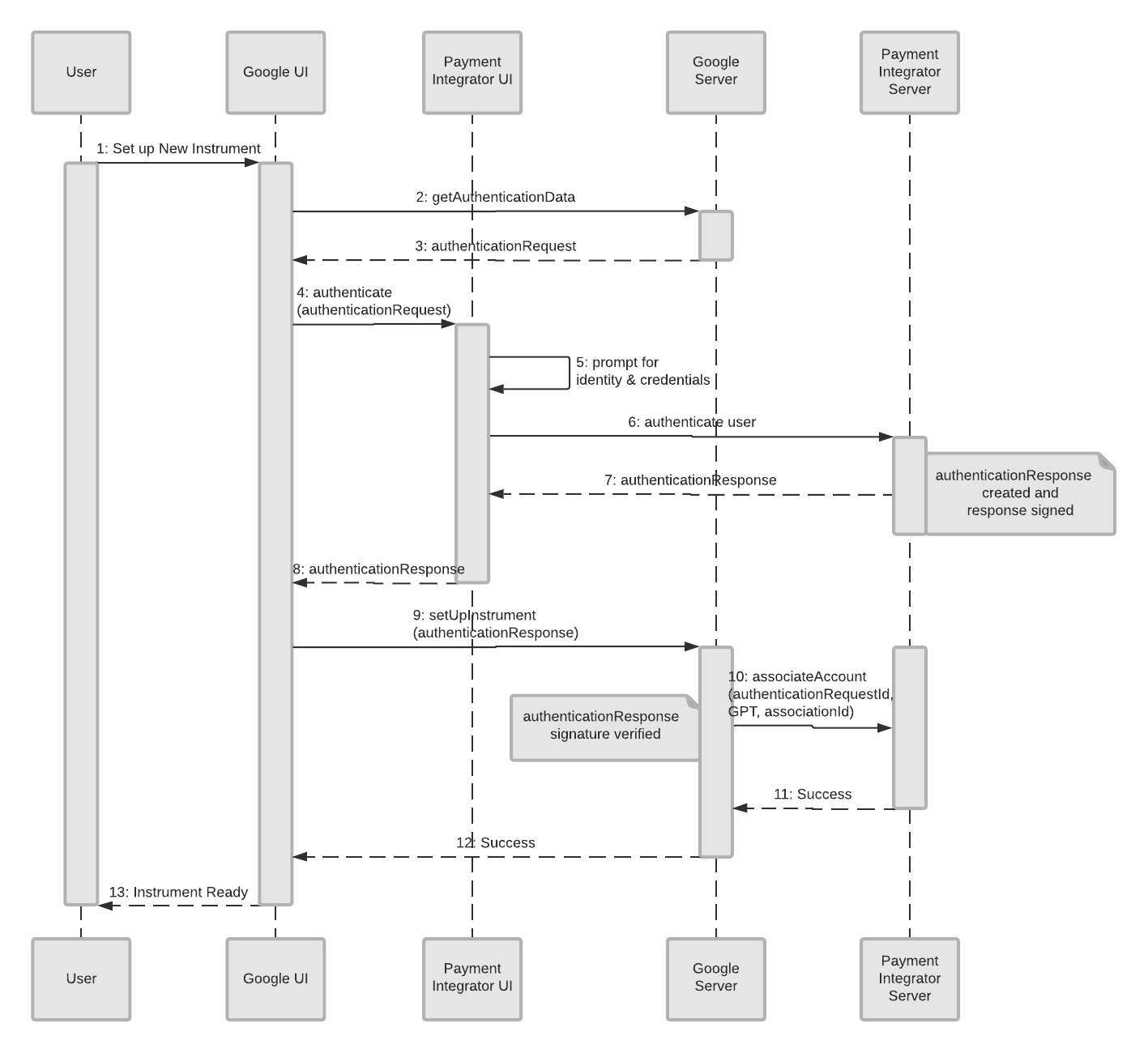
Criar instrumento
Na IU do Google, um usuário é redirecionado a uma página da Web hospedada pelo integrador para fazer a autenticação na Web. Após a autenticação, o usuário é redirecionado de volta para o Google. Em seguida, o Google chamará associateAccount. O requestId no authenticationResponse será o authenticationRequestId da solicitação associateAccount. Após a associação, o Google armazena googlePaymentToken(GPT) e outros metadados como instrumento para o usuário.
Criar instrumento - fluxo de autenticação

Criar instrumento - fluxo de associação

Gerar número de referência
Quando o usuário quiser comprar produtos/serviços com o instrumento, o Google chamará generateReferenceNumber com a GPT. O requestId no cabeçalho da solicitação generateReferenceNumber será usado para identificar a transação para APIs relacionadas.

Número de referência de pagamento
Depois que o usuário pagar o número de referência off-line, o integrador vai chamar referenceNumberPaidNotification. O requestId no cabeçalho da solicitação generateReferenceNumber será o generateReferenceNumberRequestId da solicitação referenceNumberPaidNotification.

Cancelar uma transação
Se o usuário decidir cancelar a transação antes de pagar, o Google chamará cancelReferenceNumber. O requestId no cabeçalho da solicitação generateReferenceNumber será o generateReferenceNumberRequestId da solicitação cancelReferenceNumber.
Reembolsar uma transação
Depois que o número de referência for pago, se o usuário quiser o dinheiro de volta, o Google chamará refund. O requestId no cabeçalho da solicitação generateReferenceNumber será o transactionId da solicitação refund.

Remessa
Com base no contrato, o Google vai chamar remittanceStatementNotification para notificar o integrador quando a declaração estiver pronta. Depois, o integrador vai chamar a API Google Hosted Remittance para fazer a reconciliação.