概要
トークン化された FOP は参照番号のユースケースに対応できます。商品の支払いを希望するユーザーが決済インテグレータを介して参照番号を生成します。ユーザーはこの参照番号をコンビニエンス ストア、キオスク、または銀行に持ち込み、照会番号を支払います。
現金のお支払い方法は、照会番号を使用するケースにも対応しています。トークン化された FOP と現金の FOP の主な違いは、トークン化された FOP では関連付けが必要であり、払い戻しに対応しているのに対し、現金 FOP は関連付けを必要とせず、払い戻しに対応していないことです。このドキュメントでは、照会番号のユースケースにおける統合の仕組みについて説明します。
統合の大まかな流れは次のとおりです。
購入フローは現金 FOP 購入フローと同じです。
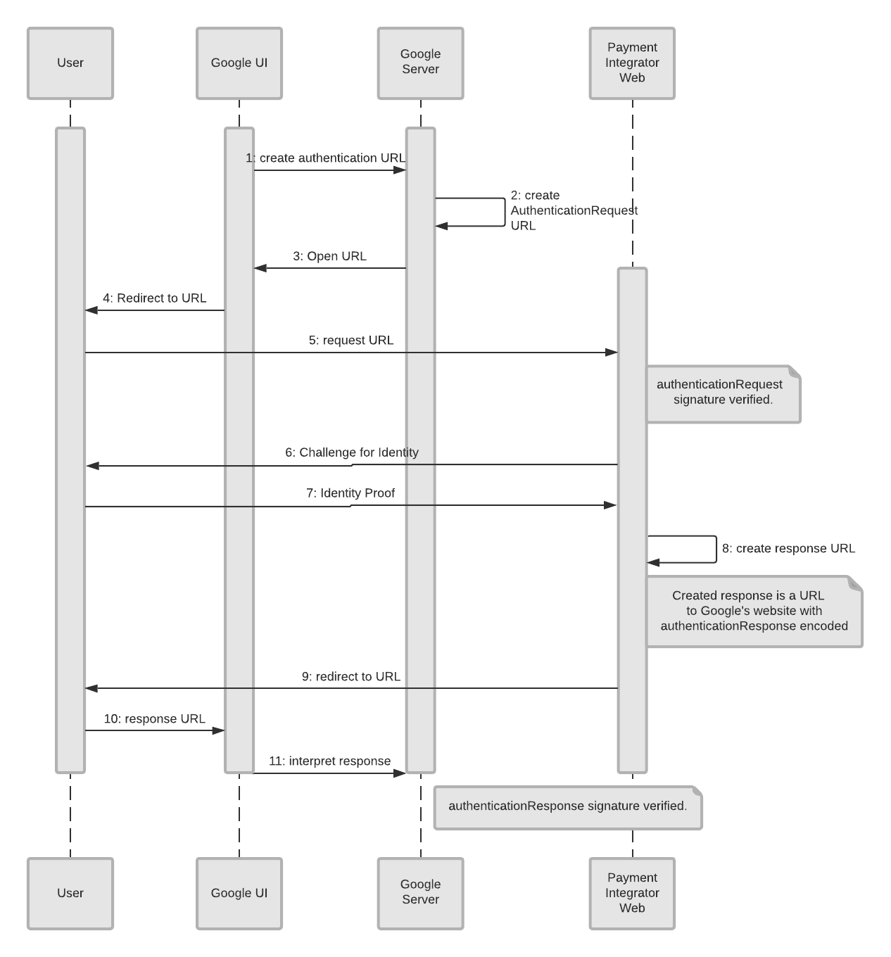
ウェブ リダイレクト認証を使用した統合の例。
関連 API
認証フロー
インテグレータによって実装された API: ウェブ認証。
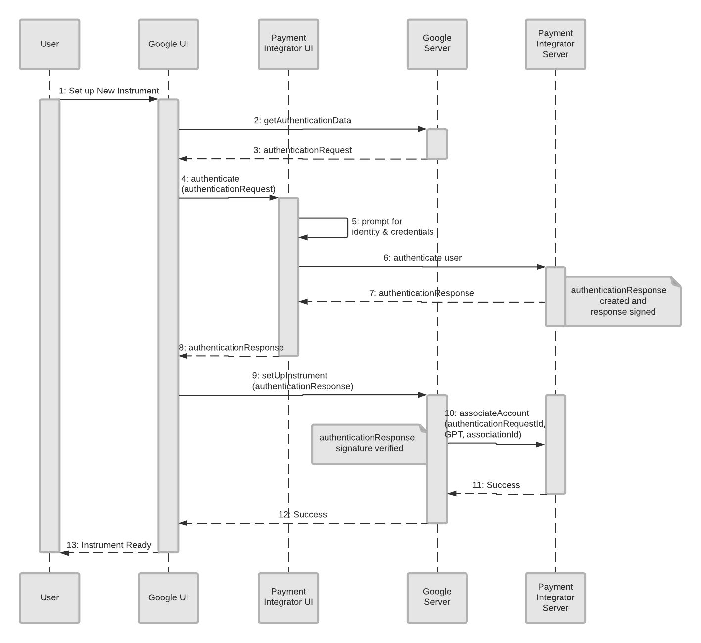
関連付けの流れ
インテグレータによって実装された API: 決済インテグレータ Hosted Tokenized FOP API の associateAccount。
購入フロー
インテグレータによって実装された API: 決済インテグレータ ホストのトークン化された FOP API の generateReferenceNumber と cancelReferenceNumber
Google が実装した API: Google Hosted Tokenized FOP API の referenceNumberPaidNotification。
払い戻しフロー
インテグレータによって実装された API: 決済インテグレータがホストするトークン化された FOP API での払い戻し。
送金フロー
インテグレータによって実装された API: Payment Integrator Hosted Remittance API をご覧ください。
Google が実装した API: Google Hosted Remittance API をご覧ください。
すべてのフローの連携
支払い方法を作成
Google の UI で、ユーザーはウェブ認証を行うためにインテグレータがホストするウェブページにリダイレクトされます。認証に成功すると、ユーザーは Google にリダイレクトされます。次に Google が associateAccount を呼び出します。authenticationResponse の requestId は、associateAccount リクエストの authenticationRequestId になります。関連付けが成功すると、Google は googlePaymentToken(GPT)とその他のメタデータをユーザーの支払い方法として保存します。
お支払い方法の作成 - 認証フロー

お支払い方法の作成 - 関連付けのフロー

参照番号を生成
ユーザーがその支払い方法を使用して商品やサービスを購入しようとすると、Google は GPT で generateReferenceNumber を呼び出します。generateReferenceNumber リクエストのヘッダー内の requestId は、関連する API のトランザクションを識別するために使用されます。

お支払いの照会番号
ユーザーがオフラインで参照番号を支払った後、インテグレータは referenceNumberPaidNotification を呼び出します。generateReferenceNumber リクエストのヘッダー内の requestId は、referenceNumberPaidNotification リクエストの generateReferenceNumberRequestId になります。

取引をキャンセルする
ユーザーが支払い前に取引をキャンセルすると、Google は cancelReferenceNumber を呼び出します。generateReferenceNumber リクエストのヘッダー内の requestId は、cancelReferenceNumber リクエストの generateReferenceNumberRequestId になります。
トランザクションの払い戻しを行う
照会番号の支払い後に、お客様が払い戻しを希望している場合は、refund が呼び出されます。generateReferenceNumber リクエストのヘッダー内の requestId は、払い戻しリクエストの transactionId になります。

送金
契約に基づいて、Google は remittanceStatementNotification を呼び出して、ステートメントの準備が整うとインテグレータに通知します。その後、インテグレータは Google Hosted Remittance API を呼び出して調整を行います。