Ringkasan
FOP dengan token dapat mendukung kasus penggunaan nomor referensi. Pengguna yang ingin membayar barang mendapatkan nomor referensi melalui Integrator pembayaran. Pengguna kemudian membawa nomor referensi ini ke minimarket, kios, atau bank dan membayar nomor referensi.
Pembayaran Tunai juga mendukung kasus penggunaan nomor referensi. Perbedaan utama antara FOP dengan Token dan FOP Tunai adalah, FOP dengan Token memerlukan Asosiasi dan mendukung Pengembalian Dana, FOP Tunai tidak memerlukan Asosiasi, dan tidak mendukung Pengembalian Dana. Dokumen ini menjelaskan cara kerja integrasi untuk Kasus Penggunaan Nomor Referensi.
Pada tingkat tinggi, integrasi melibatkan alur berikut:
- Alur autentikasi
- Alur atribusi
- Alur pembelian (Sama seperti metode pembayaran tunai)
- Alur pengembalian dana
- Alur transfer dana
Alur pembelian sama dengan alur Pembelian metode pembayaran tunai.
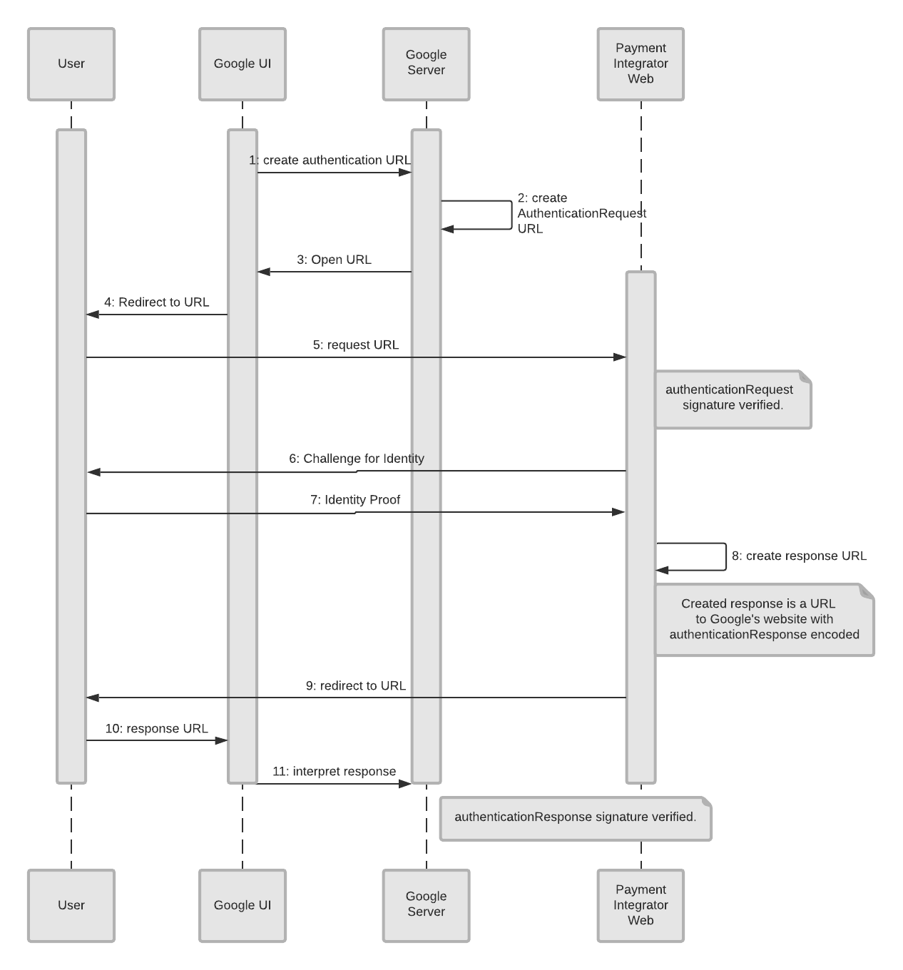
Contoh integrasi yang menggunakan autentikasi pengalihan web.
API Terkait
Alur autentikasi
API yang diimplementasikan oleh integrator: Autentikasi Web.
Alur atribusi
API yang diterapkan oleh integrator: associateAccount di Payment Integrator Hosted Tokenized FOP API.
Alur pembelian
API yang diimplementasikan oleh integrator: generateReferenceNumber dan cancelReferenceNumber pada Payment Integrator Hosted Tokenized FOP API.
API yang diterapkan oleh Google: referenceNumberPaidNotification pada Google Hosted Tokenized FOP API.
Alur pengembalian dana
API yang diterapkan oleh integrator: refund pada Payment Integrator Hosted Tokenized FOP API.
Aliran transfer dana
API yang diterapkan oleh integrator: Lihat Payment Integrator Hosted Remittance API.
API yang diimplementasikan oleh Google: Lihat Google Hosted Remittance API.
Bagaimana semua alur saling terkait
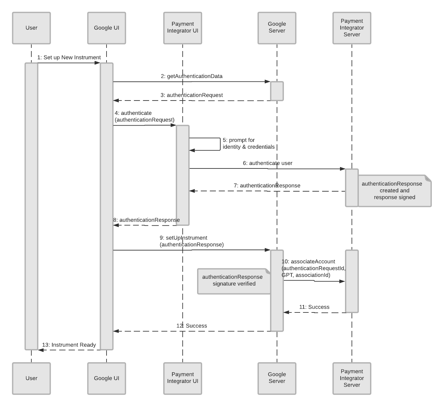
Buat Instrumen
Di UI Google, pengguna dialihkan ke halaman web yang dihosting integrator untuk melakukan Autentikasi Web. Setelah autentikasi berhasil, pengguna akan dialihkan kembali ke Google. Selanjutnya, Google akan memanggil associateAccount. requestId di authenticationResponse akan menjadi authenticationRequestId dari permintaan associateAccount. Setelah pengaitan berhasil, Google akan menyimpan googlePaymentToken(GPT) dan metadata lainnya sebagai instrumen untuk pengguna.
Membuat Instrumen - Alur Autentikasi

Buat Instrumen - Alur pengaitan

Buat nomor referensi
Saat pengguna ingin membeli barang/layanan dengan instrumen, Google akan memanggil generateReferenceNumber dengan GPT. requestId dalam header permintaan generateReferenceNumber akan digunakan untuk mengidentifikasi transaksi untuk API terkait.

Bayar nomor referensi
Setelah pengguna membayar nomor referensi secara offline, integrator akan memanggil referenceNumberPaidNotification. requestId dalam header permintaan generateReferenceNumber akan menjadi generateReferenceNumberRequestId dari permintaan referenceNumberPaidNotification.

Membatalkan transaksi
Jika pengguna memutuskan untuk membatalkan transaksi sebelum membayar, Google akan memanggil cancelReferenceNumber. requestId dalam header permintaan generateReferenceNumber akan menjadi generateReferenceNumberRequestId dari permintaan cancelReferenceNumber.
Mengembalikan dana transaksi
Setelah nomor referensi dibayarkan, jika pengguna menginginkan uangnya kembali, Google akan menghubungi refund. requestId dalam header permintaan generateReferenceNumber akan menjadi transactionId dari permintaan pengembalian dana.

Transfer dana
Berdasarkan kontrak, Google akan memanggil remittanceStatementNotification untuk memberi tahu integrator saat laporan sudah siap. Kemudian, integrator akan memanggil Google Hosted Remittance API untuk melakukan rekonsiliasi.