Présentation
Le mode de paiement tokenisé est compatible avec le cas d'utilisation du numéro de référence. Un utilisateur qui souhaite payer des produits génère un numéro de référence via l'intégrateur de paiements. L'utilisateur apporte ensuite ce numéro de référence à une supérette, un kiosque ou une banque, et paie ce numéro.
Le mode de paiement en espèces est également compatible avec les cas d'utilisation de numéros de référence. La principale différence entre le mode de paiement tokenisé et le mode de paiement en espèces est que le mode de paiement tokenisé nécessite une association et est compatible avec les remboursements, tandis que le mode de paiement en espèces ne nécessite pas d'association et n'est pas compatible avec les remboursements. Ce document décrit le fonctionnement de l'intégration pour le cas d'utilisation du numéro de référence.
De manière générale, l'intégration implique les flux suivants:
- Flux d'authentification
- Procédure d'association
- Parcours d'achat (identique au mode de paiement en espèces)
- Procédure de remboursement
- Flux de paiement
Le parcours d'achat sera identique au flux d'achat du mode de paiement en espèces.
Exemple d'intégration utilisant l'authentification par redirection Web
API liées
Flux d'authentification
API implémentée par l'intégrateur: Web Authentication (Authentification Web).
Processus d'association
API implémentée par l'intégrateur: associateAccount sur l'API FOP, hébergée par un jeton de l'intégrateur de paiement
Parcours d'achat
API implémentée par l'intégrateur: generateReferenceNumber et cancelReferenceNumber dans l'API FOP tokenisée hébergée par l'intégrateur de paiement.
API implémentée par Google: referenceNumberPaidNotification sur l'API du mode de paiement tokenisé hébergé par Google.
Processus de remboursement
API implémentée par l'intégrateur: refund dans l'API Payment Integrator Hosted Tokenized FOP.
Flux de versement
API implémentée par l'intégrateur: consultez API Payment Integrator Hosted Remittance.
API implémentée par Google: consultez la page API Google Hosted Remittance.
Comment tous les flux s'imbriquent-ils ?
Créer un instrument
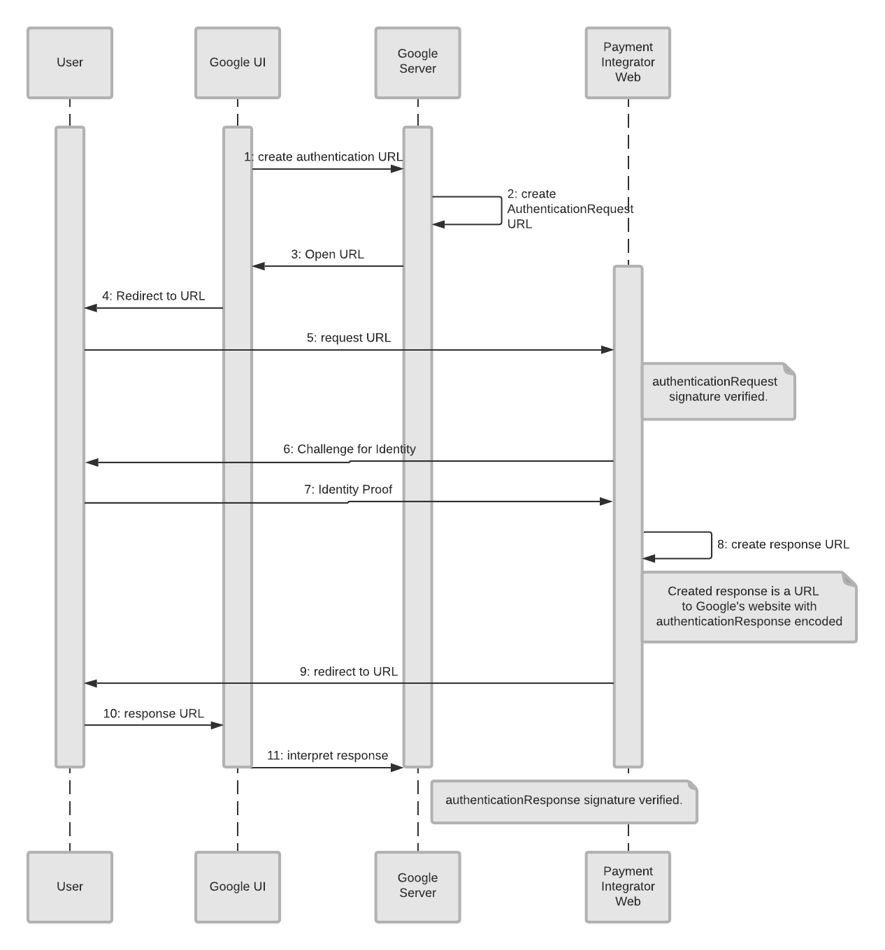
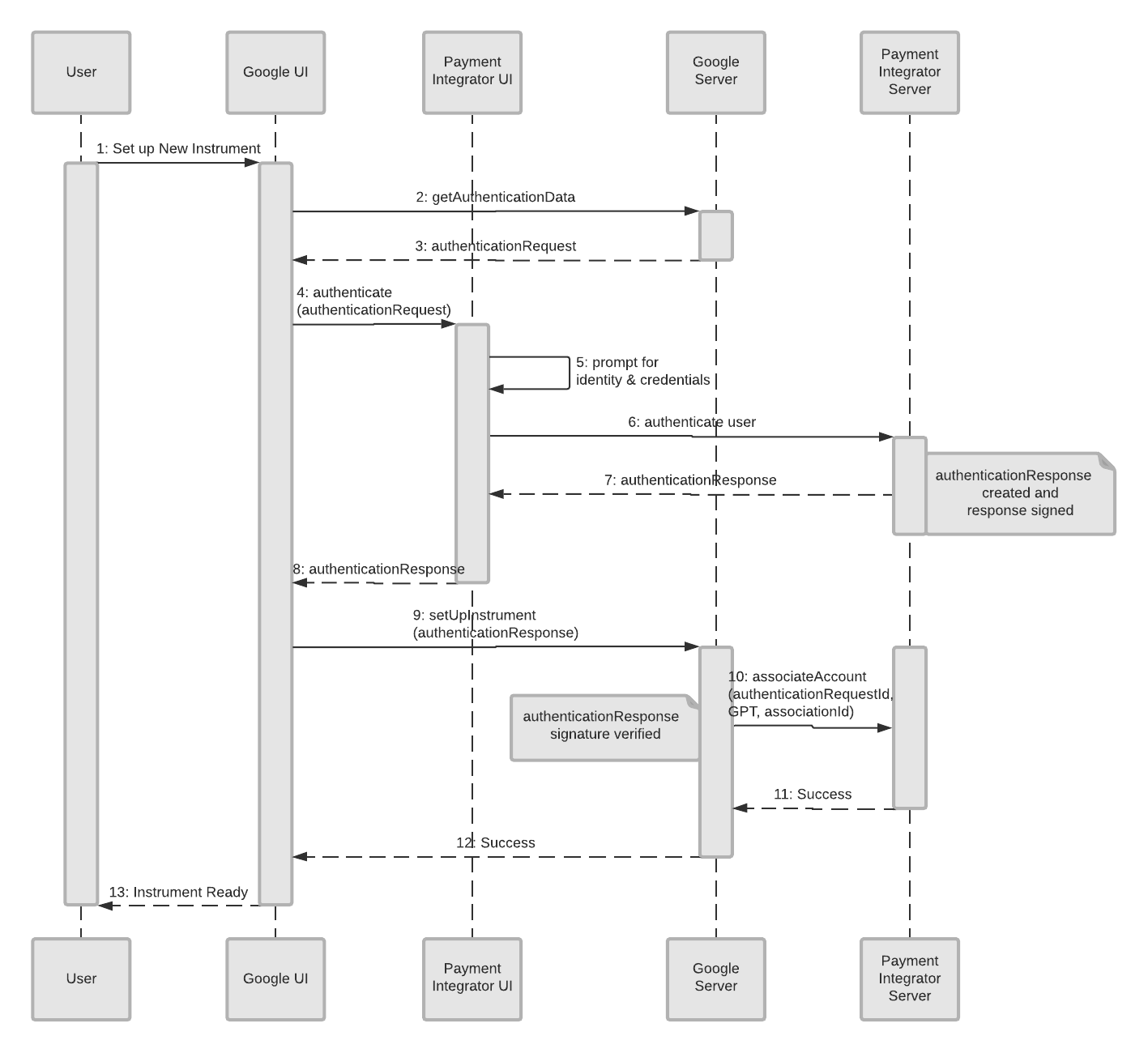
Dans l'UI de Google, un utilisateur est redirigé vers une page Web hébergée par un intégrateur pour effectuer l'authentification Web. Une fois l'authentification réussie, l'utilisateur est redirigé vers Google. Ensuite, Google appelle associateAccount. Le requestId dans authenticationResponse sera le authenticationRequestId de la requête associateAccount. Une fois l'association réussie, Google stocke googlePaymentToken(GPT) et d'autres métadonnées comme instrument pour l'utilisateur.
Créer un instrument – Flux d'authentification

Processus de création d'un instrument – association

Générer un numéro de référence
Lorsque l'utilisateur souhaite acheter des produits ou des services avec le mode de paiement, Google appelle generateReferenceNumber avec GPT. Le requestId dans l'en-tête de la requête generateReferenceNumber permet d'identifier la transaction pour les API associées.

Numéro de référence du paiement
Une fois que l'utilisateur a payé le numéro de référence hors connexion, l'intégrateur appelle la méthode referenceNumberPaidNotification. Le requestId situé dans l'en-tête de la requête generateReferenceNumber correspond à l'élément generateReferenceNumberRequestId de la requête referenceNumberPaidNotification.

Annuler une transaction
Si l'utilisateur décide d'annuler la transaction avant d'effectuer le paiement, Google appelle cancelReferenceNumber. Le requestId dans l'en-tête de la requête generateReferenceNumber correspond à l'élément generateReferenceNumberRequestId de la requête cancelReferenceNumber.
Rembourser une transaction
Une fois le numéro de référence payé, si l'utilisateur souhaite être remboursé, Google appelle la méthode refund. Le requestId dans l'en-tête de la requête generateReferenceNumber correspond à l'élément transactionId de la requête refund.

Versement
En fonction du contrat, Google appelle remittanceStatementNotification pour avertir l'intégrateur lorsque l'instruction est prête. L'intégrateur appelle ensuite l'API Google Hosted Remittance pour effectuer le rapprochement.