Descripción general
La FOP con token puede admitir el caso de uso del número de referencia. Un usuario que desea pagar bienes genera un número de referencia mediante el Integrador de pagos. Luego, el usuario lleva el número de referencia a un minimercado, quiosco o banco y paga el número de referencia.
Cash FOP también admite el caso de uso del número de referencia. La principal diferencia entre la FOP con token y la FOP con token es que la FOP con token requiere asociación y admite reembolsos, mientras que la FOP no requiere asociación ni admite reembolsos. En este documento, se describe cómo funcionará la integración para el caso de uso del número de referencia.
En general, la integración implica los siguientes flujos:
- Flujo de autenticación
- Flujo de la asociación
- Flujo de compra (al igual que la forma de pago en efectivo)
- Flujo de reembolso
- Flujo de remesa
El flujo de compra será el mismo que el flujo de compra de forma de pago en efectivo.
Ejemplo de una integración que usa la autenticación de redireccionamiento web.
API relacionadas
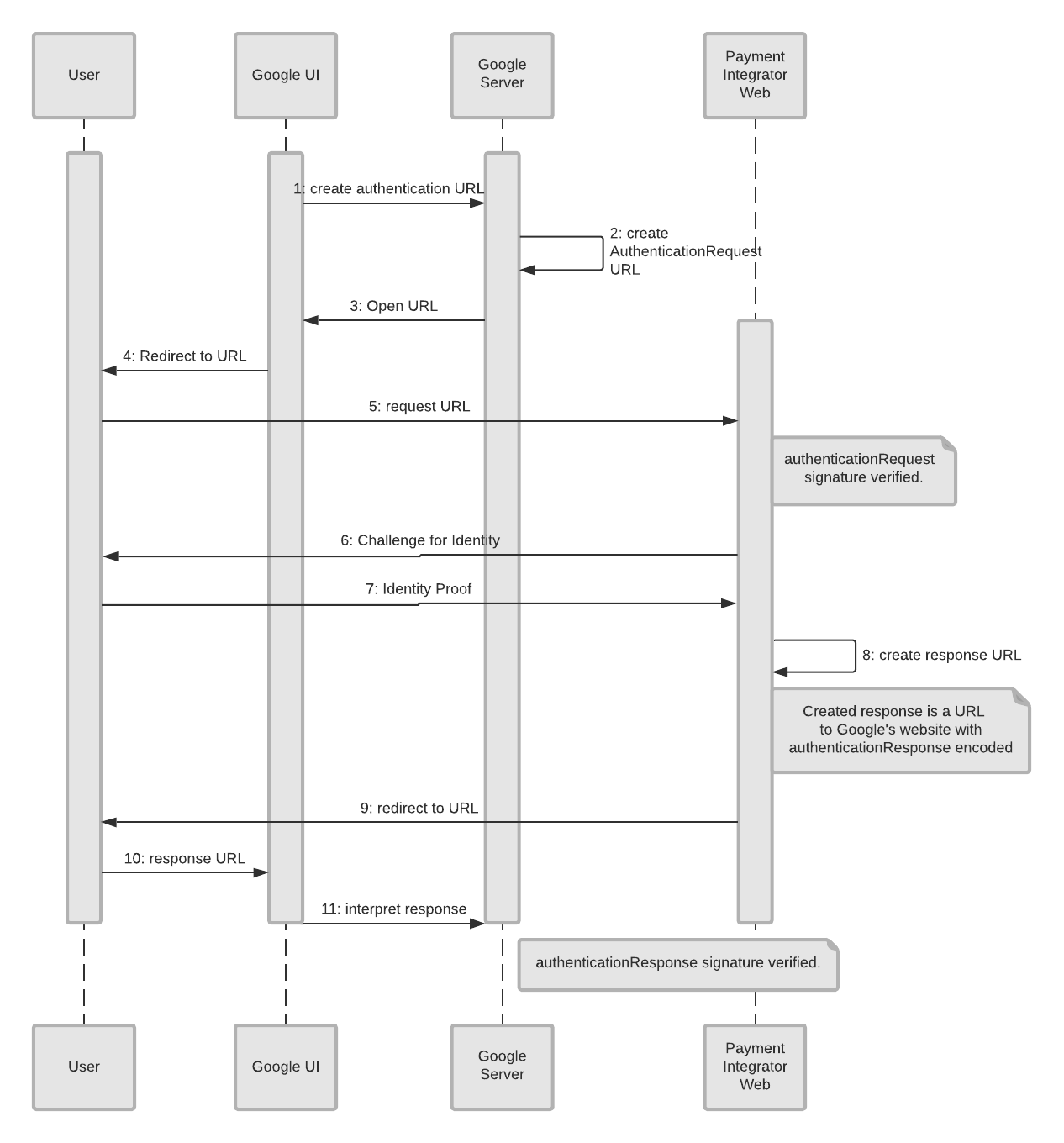
Flujo de autenticación
API implementada por el integrador: Autenticación web.
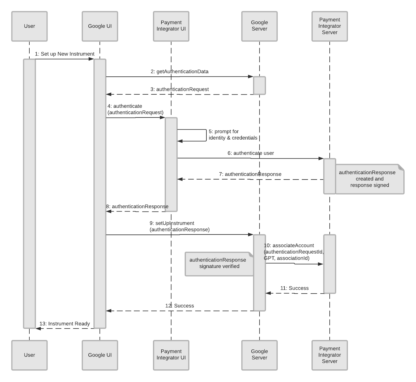
Flujo de la asociación
API implementada por el integrador: associateAccount en la API de Payment Integrator Hosted Tokenized FOP.
Flujo de compra
El integrador implementó la API generateReferenceNumber y cancelReferenceNumber en la API de Payment Integrator Hosted Tokenized FOP.
API implementada por Google: referenceNumberPaidNotification en la API de Google Hosted Tokenized FOP.
Flujo de reembolso
API implementada por el integrador: reembolso en la API de Payment Integrator Hosted Tokenized FOP.
Flujo de remesas
API implementada por el integrador: Consulta API de Payment Integrator Hosted Remittance.
API implementada por Google: Consulta API de Google Hosted Remittance.
Cómo encajan todos los flujos
Crear instrumento
En la IU de Google, se redirecciona al usuario a una página web alojada en un integrador para que realice la autenticación web. Después de realizar una autenticación exitosa, se redirecciona al usuario de vuelta a Google. Luego, Google llamará a associateAccount. El requestId de authenticationResponse será el authenticationRequestId de la solicitud associateAccount. Después de una asociación exitosa, Google almacena googlePaymentToken(GPT) y otros metadatos como instrumento para el usuario.
Crear instrumento: flujo de autenticación

Crear instrumento: flujo de asociación

Generar número de referencia
Cuando el usuario desea comprar bienes o servicios con el instrumento, Google llama a generateReferenceNumber con GPT. El requestId dentro del encabezado de la solicitud generateReferenceNumber se usará para identificar la transacción de las APIs relacionadas.

Pagar número de referencia
Después de que el usuario pague el número de referencia sin conexión, el integrador llamará a referenceNumberPaidNotification. La requestId dentro del encabezado de la solicitud generateReferenceNumber será el generateReferenceNumberRequestId de la solicitud referenceNumberPaidNotification.

Cancela una transacción
Si el usuario decide cancelar la transacción antes de pagar, Google llamará a cancelReferenceNumber. El requestId dentro del encabezado de la solicitud generateReferenceNumber será el generateReferenceNumberRequestId de la solicitud cancelReferenceNumber.
Cómo reembolsar una transacción
Una vez que se pague el número de referencia, si el usuario quiere que se le devuelva el dinero, Google llamará a refund. La requestId dentro del encabezado de la solicitud generateReferenceNumber será el transactionId de la solicitud de reembolso.

Remesas
Según el contrato, Google llamará a remittanceStatementNotification para notificar al integrador cuando la declaración esté lista. Luego, el integrador llamará a la API de Google Hosted Remittance para realizar la conciliación.