ওভারভিউ
প্রমাণীকরণ প্রবাহের উদ্দেশ্য হল ব্যবহারকারীকে পেমেন্ট ইন্টিগ্রেটর (ইনটিগ্রেটর) সনাক্ত করা এবং প্রমাণীকরণ করা।
প্রমাণীকরণ হল অন্যান্য পদ্ধতিতে একটি ইনপুট। বিশেষ করে associateAccount এবং capture জন্য। এর মানে হল যে প্রমাণীকরণের প্রমাণটি সেই দুটি পদ্ধতিতে একটি ইনপুট (প্যারামিটার) হিসাবে ব্যবহৃত হয়।
Google একজন ব্যবহারকারীকে যাচাই করতে স্বতন্ত্র মোডে প্রমাণীকরণ প্রবাহও ব্যবহার করতে পারে। এই ক্ষেত্রে এটি অন্য কোন প্রবাহে একটি ইনপুট হিসাবে ব্যবহার করা হয় না, তবে শুধুমাত্র একজন ব্যবহারকারী এই পরিচয়টি প্রমাণীকরণ করতে সক্ষম তা যাচাই করার জন্য।
মনে রাখবেন যে আপনি যখন অনবোর্ডিং করবেন, তখন Google আপনার সাথে কাজ করবে এমন প্রমাণীকরণ পদ্ধতি বেছে নিতে যা আপনার পণ্যের সাথে সবচেয়ে উপযুক্ত হবে।
প্রবাহ কিভাবে কাজ করে
একটি ব্যবহারকারীকে প্রমাণীকরণ করার দুটি উপায় রয়েছে, প্রতিটির নিজস্ব প্রবাহ রয়েছে। ইন্টিগ্রেশনের সময়, ইন্টিগ্রেটরকে অবশ্যই নির্ধারণ করতে হবে কোনটি ব্যবহার করতে হবে।
- প্রমাণীকরণ পুনর্নির্দেশ করুন
- SMS-MT OTP প্রমাণীকরণ
প্রমাণীকরণ পুনর্নির্দেশ করুন
একজন Google ব্যবহারকারী যার প্রমাণীকরণ প্রয়োজন তাদের পরিচয় যাচাই করার জন্য ইন্টিগ্রেটরের অ্যাপ বা তাদের ওয়েবসাইটে রিডাইরেক্ট করা হতে পারে। এখানে এই প্রবাহের পদক্ষেপগুলির একটি সংক্ষিপ্ত বিবরণ রয়েছে:
- Google ব্যবহারকারীকে ইন্টিগ্রেটরের ওয়েব বা অ্যান্ড্রয়েড অ্যাপে পুনঃনির্দেশ করে যেখানে তাদের প্রমাণীকরণ করা যেতে পারে।
- প্রমাণীকরণের জন্য, প্রমাণীকরণের
requestId(AuthenticationRequestথেকে) প্রমাণীকরণের প্রমাণ হিসাবে ব্যবহার করা হয়। - এর ফলে একটি স্বাক্ষরিত প্রতিক্রিয়া দেখা যায়, যাকে
AuthenticationResponseবলা হয়। - পরে, অ্যাপ বা ওয়েবসাইট ব্যবহারকারীকে Google-এ ফিরিয়ে দেয়।
পুনঃনির্দেশ প্রমাণীকরণ একটি ওয়েব অ্যাপ্লিকেশনের জন্য URL এ এনকোড করা প্যারামিটার সহ একটি HTTP GET পদ্ধতি ব্যবহার করে। এটি একটি অ্যান্ড্রয়েড অ্যাপ্লিকেশন প্রমাণীকরণের জন্য একটি অ্যান্ড্রয়েড ইন্টেন্ট ব্যবহার করে। এনকোডিং সম্পর্কে আরও বিশদ বিবরণের জন্য, ওয়েব প্রমাণীকরণ দেখুন এবং অ্যান্ড্রয়েড অভিপ্রায় পরামিতিগুলির জন্য, অ্যান্ড্রয়েড প্রমাণীকরণ দেখুন।
এই প্রতিটি প্রমাণীকরণ প্রক্রিয়ার ফলাফল হল একটি স্বাক্ষরিত প্রতিক্রিয়া যাকে AuthenticationResponse বলা হয়। একটি সফল প্রমাণীকরণ যোগাযোগের জন্য এই অভিপ্রায়টিতে এনক্রিপ্ট করা, এনকোড করা Google স্ট্যান্ডার্ড পেমেন্ট প্রমাণীকরণ প্রতিক্রিয়া ( gspAuthenticationResponse ) অন্তর্ভুক্ত করা উচিত। স্বতন্ত্র মোডে ব্যবহার করা হলে, সফল প্রমাণীকরণ নির্ধারণ করতে gspResult এবং স্বাক্ষর ব্যবহার করা হয়।
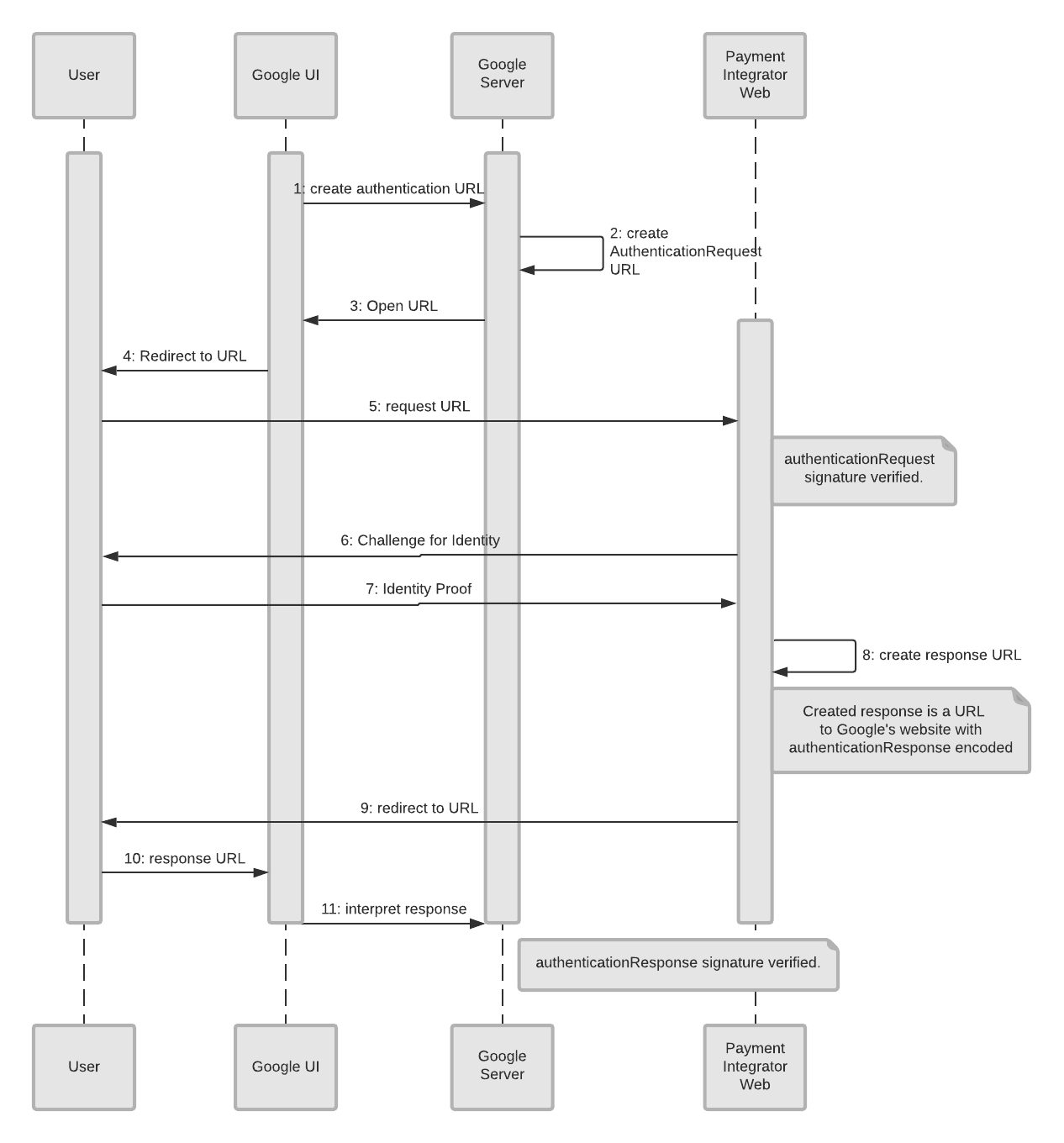
নিম্নলিখিত ক্রম চিত্রটি ব্যবহারকারীর ব্রাউজার, গুগল এবং ইন্টিগ্রেটরের ওয়েব অ্যাপ্লিকেশনের মধ্যে মিথস্ক্রিয়া দেখায়:
পুনঃনির্দেশ-ওয়েব প্রমাণীকরণ প্রবাহ

এখানে বস্তুর একটি তালিকা এবং তারা কি প্রতিনিধিত্ব করে:
- ব্যবহারকারী : এটি সেই ব্যক্তি যে তাদের Google অ্যাকাউন্টে একটি অর্থপ্রদানের পদ্ধতি যোগ করতে চায়৷
- Google UI : এই ক্ষেত্রে, Google-এ ওয়েব ইন্টারফেস, যেখানে গ্রাহক একটি অর্থপ্রদানের পদ্ধতি সেটআপ করতে শুরু করেন।
- Google সার্ভার : Google-এর ব্যাকএন্ড সার্ভার যা অন্যান্য প্রমাণীকরণ কাজের সাথে প্রমাণীকরণ পরীক্ষা করে।
- পেমেন্ট ইন্টিগ্রেটর ওয়েব : ইন্টিগ্রেটরের ওয়েবসাইট যেখানে ব্যবহারকারীর একটি অ্যাকাউন্ট আছে।
এই প্রমাণীকরণ প্রবাহের জন্য, আমরা ইতিমধ্যেই ধরে নিচ্ছি যে ব্যবহারকারী Google এর ওয়েবসাইটে (Google UI) আছেন এবং একটি অর্থপ্রদানের পদ্ধতি যোগ করার চেষ্টা করছেন৷ এখানেই সবকিছু শুরু হয়।
- Google UI একটি প্রমাণীকরণ URL তৈরি করে যা Google সার্ভারে (ব্যাকএন্ড) পাঠানো হয়। এটিই প্রমাণীকরণ প্রক্রিয়াটিকে ট্রিগার করে।
- Google সার্ভার একটি প্রমাণীকরণ অনুরোধ তৈরি করে (
AuthenticationRequest)। - Google UI-তে প্রমাণীকরণের অনুরোধ পাঠানো হয়েছে।
- ব্যবহারকারী প্রম্পট পায় যে তাদের ইন্টিগ্রেটরের সাথে তাদের আইডি প্রমাণীকরণ করতে হবে।
- ব্যবহারকারী প্রতিক্রিয়া জানায় যে তারা প্রমাণীকরণ করতে চায়, যা সেই বার্তাটি ইন্টিগ্রেটরের ওয়েবসাইটে পাঠায়।
- পেমেন্ট ইন্টিগ্রেটরের ওয়েবসাইট ব্যবহারকারীর পরিচয় যাচাইয়ের জন্য বলে।
- ব্যবহারকারী তাদের পরিচয়ের প্রমাণ প্রদান করে, যা পেমেন্ট ইন্টিগ্রেটরের ওয়েবসাইটে পাঠানো হয়।
- ইন্টিগ্রেটর তাদের দেওয়া প্রমাণের জন্য একটি প্রতিক্রিয়া (
authenticationResponse) তৈরি করে (বার্তায় এনকোড করাauthenticationResponseসহ)। - এই প্রতিক্রিয়া URL ব্যবহারকারীকে পাঠানো হয়.
- প্রতিক্রিয়া URL অবিলম্বে ব্যবহারকারীর কাছ থেকে Google UI এ পাঠানো হয়।
- Google UI Google সার্ভারে প্রতিক্রিয়া পাঠায়।
- Google সার্ভার প্রতিক্রিয়াটিকে যাচাইকৃত হিসাবে ব্যাখ্যা করে৷
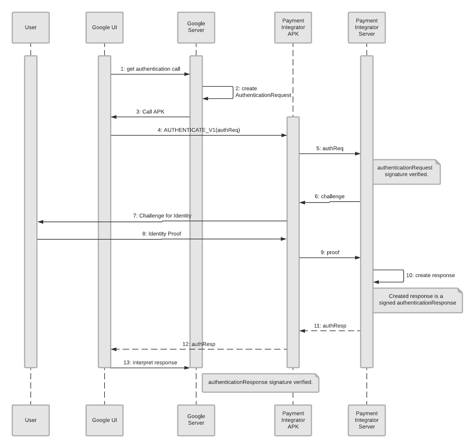
পরবর্তী ক্রম চিত্রটি ব্যবহারকারীর ফোন, গুগল এবং ইন্টিগ্রেটরের অ্যান্ড্রয়েড অ্যাপ্লিকেশনের মধ্যে মিথস্ক্রিয়া দেখায়:
পুনঃনির্দেশ-অ্যান্ড্রয়েড অ্যাপ প্রমাণীকরণ প্রবাহ

এখানে বস্তু এবং তারা কি প্রতিনিধিত্ব করে:
- ব্যবহারকারী : এটি সেই ব্যক্তি যে তাদের Google অ্যাকাউন্টে একটি অর্থপ্রদানের পদ্ধতি যোগ করতে চায়৷
- Google UI : এই ক্ষেত্রে, অ্যাপ ইন্টারফেস, যেখানে গ্রাহক একটি অর্থপ্রদানের পদ্ধতি সেটআপ করতে শুরু করেন।
- Google সার্ভার : Google-এর ব্যাকএন্ড সার্ভার যা অন্যান্য প্রমাণীকরণ কাজের সাথে প্রমাণীকরণ পরীক্ষা করে।
- পেমেন্ট ইন্টিগ্রেটর APK : ইন্টিগ্রেটরের অ্যাপ যেখানে ব্যবহারকারীর তাদের ইন্টিগ্রেটর অ্যাকাউন্টে অ্যাক্সেস রয়েছে।
- পেমেন্ট ইন্টিগ্রেটর সার্ভার : ইন্টিগ্রেটরের ব্যাকএন্ড সার্ভার যেখানে ব্যবহারকারীর তথ্য সংরক্ষণ করা হয়।
যেহেতু এটি একটি প্রমাণীকরণ প্রবাহ, আমরা ইতিমধ্যেই ধরে নিচ্ছি যে ব্যবহারকারী একটি অ্যাপ (Google UI) ব্যবহার করছেন এবং একটি অর্থপ্রদানের পদ্ধতি যোগ করার চেষ্টা করছেন৷ শুরু হয় এখানেই।
- Google UI একটি প্রমাণীকরণ কল তৈরি করে যা Google সার্ভারে (ব্যাকএন্ড) পাঠানো হয়।
- Google সার্ভার একটি প্রমাণীকরণ অনুরোধ তৈরি করে (
AuthenticationRequest)। - Google সার্ভার প্রমাণীকরণের অনুরোধ করে Google UI (অ্যাপ) এ একটি কল APK পাঠায়।
- Google UI পেমেন্ট ইন্টিগ্রেটর APK (
AUTHENTICATE_V1(authReq)) ব্যবহারকারীর তথ্য পাঠায়। - পেমেন্ট ইন্টিগ্রেটর APK পেমেন্ট ইন্টিগ্রেটরের সার্ভারে অনুরোধ (
authReq) পাঠায়। - পেমেন্ট ইন্টিগ্রেটর সার্ভার পেমেন্ট ইন্টিগ্রেটর APK-এ একটি চ্যালেঞ্জ ফেরত পাঠায়।
- পেমেন্ট ইন্টিগ্রেটর APK ব্যবহারকারীর কাছে চ্যালেঞ্জটি ফেরত পাঠায়।
- ব্যবহারকারী তাদের পরিচয়ের প্রমাণ প্রদান করে, যা পেমেন্ট ইন্টিগ্রেটর APK-এ পাঠানো হয়।
- এই প্রমাণ তারপর পেমেন্ট ইন্টিগ্রেটর সার্ভারে পাঠানো হয়.
- সার্ভার একটি স্বাক্ষরিত
authenticationResponseতৈরি করে। - প্রমাণীকরণ প্রতিক্রিয়া সফল হয়েছে, এবং পেমেন্ট ইন্টিগ্রেটর APK-এ একটি
authRespবার্তা পাঠানো হয়েছে। - পেমেন্ট ইন্টিগ্রেটর APK থেকে Google UI-তে সাফল্যের বার্তা (
authResp) পাঠানো হয়। - Google UI Google সার্ভারে প্রতিক্রিয়া পাঠায়।
- Google সার্ভার সফল প্রতিক্রিয়া ব্যাখ্যা করে।
SMS-MT OTP প্রমাণীকরণ
আরেকটি প্রমাণীকরণ পদ্ধতি হল শর্ট মেসেজ সার্ভিস, মোবাইল টার্মিনেটেড, ওয়ান-টাইম পাসওয়ার্ড (এসএমএস-এমটি ওটিপি)। এই প্রক্রিয়া ব্যবহারকারীর ফোন নম্বর ব্যবহার করে তাদের প্রমাণীকরণের জন্য একটি এককালীন পাসওয়ার্ড পাঠায়। Google ইন্টিগ্রেটরকে ব্যবহারকারীর ফোন নম্বরে একটি OTP পাঠাতে বলে, এবং ব্যবহারকারী এটি গ্রহণ করার পরে, এবং তারপর Google এর ইন্টারফেসে এটি ইনপুট করে, ব্যবহারকারী যাচাই করা হবে।
এটি নিম্নলিখিত পদক্ষেপগুলি অন্তর্ভুক্ত করে:
- Google এর ইউজার ইন্টারফেস (UI) ব্যবহারকারীকে ফোন নম্বর লিখতে অনুরোধ করে, যা ইতিমধ্যেই ইন্টিগ্রেটরের সাথে নিবন্ধিত।
- ব্যবহারকারী Google UI এ একটি ফোন নম্বর প্রবেশ করান।
- Google ব্যবহারকারীকে একটি ওয়ান-টাইম পাসওয়ার্ড (OTP) পাঠাতে ইন্টিগ্রেটরকে ট্রিগার করে (
sendOtpপদ্ধতিকে কল করে)। - ব্যবহারকারী ওটিপি সহ এসএমএস বার্তা পাবেন।
- ব্যবহারকারী তারপর Google এর ইন্টারফেসে প্রাপ্ত OTP (
capture,associateAccount, এবংverifyOtpএর জন্য ইনপুট হিসাবে ব্যবহৃত) প্রবেশ করুন, ব্যবহারকারীকে প্রমাণীকরণ করে। এটি প্রমাণীকরণের প্রমাণ।
স্বতন্ত্র মোডে, OTP মান যাচাই করার জন্য শুধুমাত্র verifyOtp পদ্ধতিতে কল করা হবে।
নিম্নলিখিত ক্রম চিত্রটি একটি OTP পাঠানোর সময় ব্যবহারকারীর ফোন, Google এবং ইন্টিগ্রেটরের মধ্যে মিথস্ক্রিয়া দেখায়:
ফোন (OTP পাঠানো) প্রমাণীকরণ প্রবাহ

এখানে ডায়াগ্রামে বস্তুর একটি তালিকা এবং তারা কি প্রতিনিধিত্ব করে:
- ব্যবহারকারী : এটি সেই ব্যক্তি যে তাদের Google অ্যাকাউন্টে একটি অর্থপ্রদানের পদ্ধতি যোগ করতে চায়৷
- Google UI : এই ক্ষেত্রে, একটি Google ওয়েবসাইট বা ফোন অ্যাপ যেখানে গ্রাহক একটি অর্থপ্রদানের পদ্ধতি সেটআপ করতে শুরু করেন। দ্রষ্টব্য: যদি Google UI একটি ফোন অ্যাপ হয়, তবে প্রথম কয়েকটি ধাপ এড়িয়ে যাবে কারণ ফোনটি ইতিমধ্যেই ব্যবহারকারীর ফোন নম্বর জানে৷
- Google সার্ভার : Google-এর ব্যাকএন্ড সার্ভার যা অন্যান্য প্রমাণীকরণ কাজের সাথে প্রমাণীকরণ পরীক্ষা করে।
- পেমেন্ট ইন্টিগ্রেটর সার্ভার : ইন্টিগ্রেটরের ব্যাকএন্ড সার্ভার যেখানে ব্যবহারকারীর তথ্য সংরক্ষণ করা হয়।
যেহেতু এটি একটি OTP প্রমাণীকরণ প্রবাহ, আমরা ইতিমধ্যেই ধরে নিচ্ছি যে ব্যবহারকারী একটি Google ফোন অ্যাপ বা ওয়েবসাইটে (Google UI) আছেন এবং একটি অর্থপ্রদানের পদ্ধতি যোগ করার চেষ্টা করছেন৷ শুরু হয় এখানেই।
- Google UI (ফোন বা ওয়েবসাইট) ব্যবহারকারীকে তাদের ফোন নম্বরের জন্য অনুরোধ করে।
- ব্যবহারকারী Google UI এ তাদের ফোন নম্বর প্রবেশ করান।
- Google UI নম্বরটি পাঠায় (
sendChallenge(phoneNum)) Google সার্ভারে৷ - Google সার্ভার পেমেন্ট ইন্টিগ্রেটর সার্ভারের কাছে একটি অনুরোধ পাঠায় (
SendOtp(phoneNum)) একটি এককালীন পাসওয়ার্ড পাঠাতে। - পেমেন্ট ইন্টিগ্রেটর সার্ভার ব্যবহারকারীকে একটি ওয়ান-টাইম পাসওয়ার্ড (OTP) পাঠায়।
- পেমেন্ট ইন্টিগ্রেটর সার্ভার Google এর অনুরোধে সাড়া দেয় #5, ইঙ্গিত দেয় যে OTP সফলভাবে পাঠানো হয়েছে।
- ব্যবহারকারী Google UI (ফোন বা ওয়েবসাইট) এ এই OTP প্রবেশ করান।
- Google UI Google সার্ভারে OTP পাঠায় যেখানে অবশেষে যাচাইয়ের জন্য পেমেন্ট ইন্টিগ্রেটরের কাছে পাঠানো হয়। এটি ব্যবহারকারীর পরিচয় যাচাই করে এবং ব্যবহারকারীকে প্রমাণীকরণ করে।
প্রমাণীকরণ এবং পুনরায় প্রমাণীকরণ
প্রমাণীকরণ ঘটতে পারে এমন সময়ে দুটি পয়েন্ট রয়েছে:
- প্রাথমিক প্রমাণীকরণ—একজন ব্যবহারকারীকে সনাক্ত করতে এবং প্রমাণীকরণ করতে ব্যবহৃত হয়। প্রাথমিক প্রমাণীকরণ
associateAccountপদ্ধতিতে ইনপুট হিসাবে ব্যবহৃত হয়। - পুনরায় প্রমাণীকরণ—অন্য সমস্ত প্রসঙ্গে ব্যবহৃত হয়, যেমন স্বতন্ত্র বা
captureজন্য ইনপুট হিসাবে।
পুনরায় প্রমাণীকরণ প্রাথমিক প্রমাণীকরণ থেকে পৃথক। এটি কখনই একজন ব্যবহারকারীকে পুনরায় সনাক্ত করতে চায় না, কেবল পুনরায় প্রমাণীকরণ করতে। ব্যবহারকারীকে একটি নির্দিষ্ট অ্যাকাউন্টের মালিক প্রমাণ করার জন্য চ্যালেঞ্জ করার জন্য Google পুনরায় প্রমাণীকরণ ব্যবহার করে এবং এটি Google-এর বিবেচনার ভিত্তিতে ঘটে।
এই প্রক্রিয়ায় associationId নামক একটি রেফারেন্স মূল অ্যাসোসিয়েশনকে প্রদান করা হয় (অ্যাসোসিয়েশন প্রবাহ থেকে)। এটি অ্যাসোসিয়েশন ফ্লো চলাকালীন associateAccount পদ্ধতিতে কলের মাধ্যমে প্রদান করা হয়। associationId চ্যালেঞ্জ করার জন্য অ্যাকাউন্টটিকে চিহ্নিত করে। নিরাপত্তার জন্য, ব্যবহারকারীকে চ্যালেঞ্জ করা অ্যাকাউন্ট পরিবর্তন করতে সক্ষম হতে হবে না।
SMS-MT OTP পুনরায় প্রমাণীকরণের জন্য, Google একটি নির্দিষ্ট নম্বর হিসাবে sendOtp এ মূল কলের সময় প্রদত্ত ফোন নম্বর ধরে রাখে। এটি আবার নিরাপত্তার জন্য পরিবর্তন করা যাবে না।
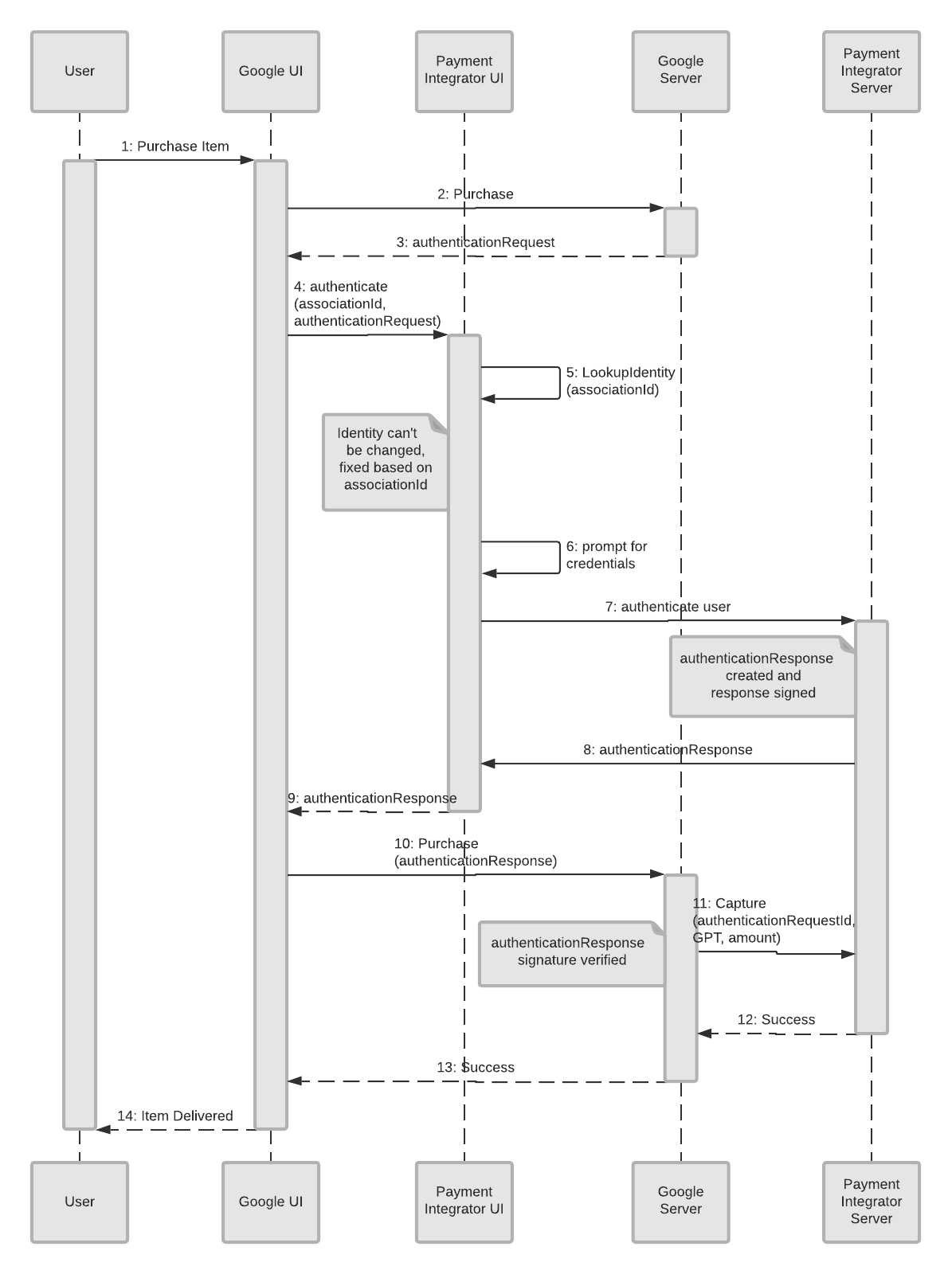
এখানে একটি উদাহরণ প্রবাহ যেখানে Google একটি ক্রয় করার আগে চ্যালেঞ্জ (পুনরায় প্রমাণীকরণ) করার সিদ্ধান্ত নেয়:
পুনরায় প্রমাণীকরণ প্রবাহ

বস্তুর তালিকা এবং তারা কি প্রতিনিধিত্ব করে তা নিম্নরূপ:
- ব্যবহারকারী : এটি সেই ব্যক্তি যিনি একটি ক্রয় করতে চান৷
- Google UI : এই ক্ষেত্রে, একটি Google ওয়েবসাইট বা ফোন অ্যাপ যেখানে গ্রাহক কেনাকাটা শুরু করে।
- পেমেন্ট ইন্টিগ্রেটর UI : গ্রাহকের মুখোমুখি ওয়েবসাইট বা অ্যাপ যেখানে ব্যবহারকারী ইন্টিগ্রেটরের সাথে তাদের অ্যাকাউন্টের তথ্য অ্যাক্সেস করতে পারে।
- Google সার্ভার : Google-এর ব্যাকএন্ড সার্ভার যা অন্যান্য কাজের সাথে পুনরায় প্রমাণীকরণ পরীক্ষা করে।
- পেমেন্ট ইন্টিগ্রেটর সার্ভার : ইন্টিগ্রেটরের ব্যাকএন্ড সার্ভার যেখানে ব্যবহারকারীর তথ্য সংরক্ষণ করা হয়।
যখন একজন গ্রাহক ক্রয় করতে শুরু করেন তখন পুনরায় প্রমাণীকরণ প্রবাহ শুরু হয়। এটি ব্যবহারকারীকে পুনরায় প্রমাণীকরণের জন্য একটি প্রবাহ শুরু করে।
- ব্যবহারকারী একটি আইটেম বা পরিষেবা কেনার সিদ্ধান্ত নেয়।
- অনুরোধটি Google UI থেকে Google সার্ভারে পাঠানো হয়।
- Google সার্ভার Google UI-তে একটি প্রমাণীকরণ অনুরোধ (
authenticationRequest) ফেরত পাঠায়৷ - Google UI পেমেন্ট ইন্টিগ্রেটর UI কে একটি অনুরোধ পাঠায় যাতে ব্যবহারকারীকে প্রমাণীকরণ (
associationId,authenticationRequest) করা যায়৷ - পেমেন্ট ইন্টিগ্রেটর UI ব্যবহারকারীকে তাদের পরিচয় যাচাই করতে খোঁজে (
LookupIdentity(associationId))। - পেমেন্ট ইন্টিগ্রেটর UI ব্যবহারকারীকে তাদের UI (ইন্টিগ্রেটরের ওয়েবসাইট বা অ্যাপ) শংসাপত্রের জন্য অনুরোধ করে।
- প্রমাণীকরণ প্রতিক্রিয়া পেমেন্ট ইন্টিগ্রেটর সার্ভারে পাঠানো হয়।
- স্বাক্ষরিত প্রমাণীকরণ প্রতিক্রিয়া (
authenticationResponse) পেমেন্ট ইন্টিগ্রেটর UI এ ফেরত পাঠানো হয়৷ - প্রমাণীকরণ প্রতিক্রিয়া (
authenticationResponse) পেমেন্ট ইন্টিগ্রেটর UI থেকে Google UI-তে পাঠানো হয়৷ - Google UI ক্রয় তথ্য সহ প্রতিক্রিয়া Google সার্ভারে পাঠায়।
- Google এর সার্ভার পেমেন্ট ইন্টিগ্রেটর সার্ভারে একটি
captureবার্তা পাঠায় (উপলব্ধ তহবিল খোঁজার জন্য) (authenticationRequestId, জিপিটি, পরিমাণ)। - পেমেন্ট ইন্টিগ্রেটর সার্ভার Google সার্ভারে সাফল্যের বার্তা পাঠায়।
- Google এর সার্ভার Google UI-তে সাফল্যের বার্তা পাঠায়।
- Google UI গ্রাহকের কাছে আইটেম(গুলি) বিতরণ করে (অথবা তাদের সূচিত করে যে সেগুলি শীঘ্রই বিতরণ করা হবে)৷
SMS-MO প্রমাণীকরণ
সংক্ষিপ্ত বার্তা পরিষেবা, মোবাইল উৎপন্ন প্রমাণীকরণ প্রবাহ ব্যবহারকারীর প্রমাণীকরণের জন্য ব্যবহারকারীর ফোন থেকে পেমেন্ট ইন্টিগ্রেটরের কাছে পাঠানো একটি প্রমাণীকরণ অনুরোধ আইডি ধারণকারী একটি SMS ব্যবহার করে।

এখানে ডায়াগ্রামে বস্তুর একটি তালিকা এবং তারা কি প্রতিনিধিত্ব করে:
- ব্যবহারকারী : এটি সেই ব্যক্তি যে তাদের Google অ্যাকাউন্টে একটি অর্থপ্রদানের পদ্ধতি যোগ করতে চায়৷
- Google UI/ডিভাইস : এই ক্ষেত্রে, একটি Google ফোন অ্যাপ যেখানে গ্রাহক একটি অর্থপ্রদানের পদ্ধতি সেটআপ করা শুরু করে।
- Google সার্ভার : Google-এর ব্যাকএন্ড সার্ভার যেটি একটি প্রমাণীকরণ অনুরোধ আইডি (ARID) সহ এসএমএস নির্দেশাবলী তৈরি করে এবং ইন্টিগ্রেটরের কাছ থেকে প্রমাণীকরণ ফলাফল গ্রহণ করে।
- পেমেন্ট ইন্টিগ্রেটর সার্ভার : ইন্টিগ্রেটরের ব্যাকএন্ড সার্ভার যা প্রমাণীকরণ এসএমএস পায় এবং Google-এ প্রমাণীকরণ অনুরোধ আইডি ফেরত দেয়।
যেহেতু এটি একটি প্রমাণীকরণ প্রবাহ, আমরা ইতিমধ্যেই ধরে নিচ্ছি যে ব্যবহারকারী একটি অ্যাপ (Google UI) ব্যবহার করছেন এবং একটি অর্থপ্রদানের পদ্ধতি যোগ করার চেষ্টা করছেন৷ শুরু হয় এখানেই।
- ব্যবহারকারী যোগ করার জন্য একটি টোকেনাইজড যন্ত্র নির্বাচন করে।
- Google UI SMS-MO চ্যালেঞ্জ শুরু করতে Google সার্ভারকে কল করে৷
- Google সার্ভার একটি গন্তব্য এবং প্রমাণীকরণ অনুরোধ আইডি সমন্বিত একটি বডি সমন্বিত SMS নির্দেশাবলী প্রদান করে।
- Google UI পেমেন্ট ইন্টিগ্রেটরে এসএমএস পাঠায়।
- পেমেন্ট ইন্টিগ্রেটর সার্ভার প্রমাণীকরণ অনুরোধ আইডি সহ Google সার্ভারে authenticationResultNotification এন্ডপয়েন্টকে কল করে।
- প্রমাণীকরণ অনুরোধ আইডি Google সার্ভার দ্বারা যাচাই করা হয়, যা সফলভাবে সাড়া দেয়।
- Google UI প্রমাণীকরণ প্রচেষ্টার ফলাফল পেতে Google সার্ভারকে কল করে।
- Google সার্ভার প্রতিক্রিয়া সফল৷
সিমুলেটেড SMS-MO প্রমাণীকরণ
এসএমএস-এমও প্রমাণীকরণ প্রবাহের ডায়াগনস্টিক পরীক্ষা করার উদ্দেশ্যে, Google একটি সিমুলেট এসএমএস এন্ডপয়েন্ট সংজ্ঞায়িত করে। এটি স্যান্ডবক্স পরিবেশে পরীক্ষা সমিতিগুলি সম্পাদন করার সময় একটি বাস্তব এসএমএস পাঠানোর এবং যাচাই করার প্রয়োজনীয়তা দূর করে।

এখানে ডায়াগ্রামে বস্তুর একটি তালিকা এবং তারা কি প্রতিনিধিত্ব করে:
- পরীক্ষক : এই ব্যক্তি যিনি একটি SMS-MO অ্যাসোসিয়েশন ডায়াগনস্টিক পরীক্ষা শুরু করেন।
- Google UI : একটি Google UI যেখানে পরীক্ষক শুরু করে এবং SMS-MO ডায়াগনস্টিক পরীক্ষার অবস্থা পর্যবেক্ষণ করে।
- Google সার্ভার : Google-এর ব্যাকএন্ড সার্ভার যেটি একটি প্রমাণীকরণ অনুরোধ আইডি (ARID) সহ এসএমএস নির্দেশাবলী তৈরি করে, সিমুলেটেড এসএমএস বার্তা পাঠায় এবং ইন্টিগ্রেটরের কাছ থেকে প্রমাণীকরণ ফলাফল গ্রহণ করে।
- পেমেন্ট ইন্টিগ্রেটর সার্ভার : ইন্টিগ্রেটরের ব্যাকএন্ড সার্ভার যেটি সিমুলেটেড অথেনটিকেশন এসএমএস পায় এবং Google-এ প্রমাণীকরণ অনুরোধ আইডি ফেরত দেয়।
এই প্রবাহের ধাপগুলি হল:
- পরীক্ষার জন্য ব্যবহার করার জন্য একটি টেস্ট সাবস্ক্রাইবার আইডি (SID) প্রদান করে পরীক্ষক SMS-MO ডায়াগনস্টিক পরীক্ষা শুরু করেন। এই SID পেমেন্ট ইন্টিগ্রেটরের কাছে
simulateSmsকলে অন্তর্ভুক্ত করা হবে। - Google UI SMS-MO চ্যালেঞ্জ শুরু করতে Google সার্ভারকে কল করে৷
- Google সার্ভার একটি গন্তব্য এবং প্রমাণীকরণ অনুরোধ আইডি সমন্বিত একটি বডি সমন্বিত SMS নির্দেশাবলী প্রদান করে। এই পরীক্ষার উদ্দেশ্যে, পেমেন্ট ইন্টিগ্রেটরের স্যান্ডবক্স HTTPS সংযোগ দ্বারা গন্তব্যটি ওভাররাইড করা হবে।
- Google UI সিমুলেটেড SMS বার্তা পাঠাতে Google সার্ভারকে কল করে।
-
simulateSmsকলটি Google সার্ভার থেকে পেমেন্ট ইন্টিগ্রেটর সার্ভারে করা হয়৷ প্রমাণীকরণ অনুরোধ আইডি এবং সাবস্ক্রাইবার আইডি (যেমন ধাপ 1 এ দেওয়া হয়েছে) উভয়ই API কলে অন্তর্ভুক্ত। - পেমেন্ট ইন্টিগ্রেটর সার্ভার স্বীকৃত প্রতিক্রিয়া জানায়।
- Google সার্ভার Google UI-তে সাফল্যের প্রতিক্রিয়া জানায়৷
- পেমেন্ট ইন্টিগ্রেটর সার্ভার প্রমাণীকরণ অনুরোধ আইডি সহ Google সার্ভারে authenticationResultNotification এন্ডপয়েন্টকে কল করে।
- Google সার্ভার সফলভাবে সাড়া দেয়।
- Google UI প্রমাণীকরণ প্রচেষ্টার ফলাফল পেতে Google সার্ভারকে কল করে।
- Google সার্ভার সম্পূর্ণ প্রতিক্রিয়া জানায়৷
- Google UI একটি অ্যাসোসিয়েশন প্রচেষ্টা চালানোর জন্য Google সার্ভারকে কল করে।
-
associateAccountকলটি Google সার্ভার থেকে পেমেন্ট ইন্টিগ্রেটর সার্ভারে করা হয়৷ - পেমেন্ট ইন্টিগ্রেটর সার্ভার সাফল্যের উত্তর দেয়।
- Google সার্ভার সফলভাবে সাড়া দেয়।
- Google UI আপডেটগুলি পরীক্ষককে নির্দেশ করে যে SMS-MO ডায়াগনস্টিক পরীক্ষা সফলভাবে সম্পন্ন হয়েছে৷
সর্বোত্তম অনুশীলন এবং অন্যান্য বিবেচনা
প্ল্যাটফর্মের পছন্দ
একটি মোবাইল অ্যাপ এবং ডেস্কটপ ওয়েব প্রমাণীকরণ প্রবাহ প্রদান করা ইন্টিগ্রেটরকে সর্বাধিক ব্যবহারকারীদের কাছে পৌঁছানোর অনুমতি দেবে। Google দৃঢ়ভাবে সুপারিশ করে যে ইন্টিগ্রেটরগুলি Android অ্যাপ্লিকেশনকে সমর্থন করে কারণ এটি সর্বোত্তম ব্যবহারকারীর অভিজ্ঞতা প্রদান করে যার ফলে সর্বোচ্চ রূপান্তর হার হয়। ওয়েব এবং অ্যান্ড্রয়েড অ্যাপ্লিকেশানগুলির জন্য প্রমাণীকরণ APIগুলিতে পাস করা পরামিতিগুলি একই।