
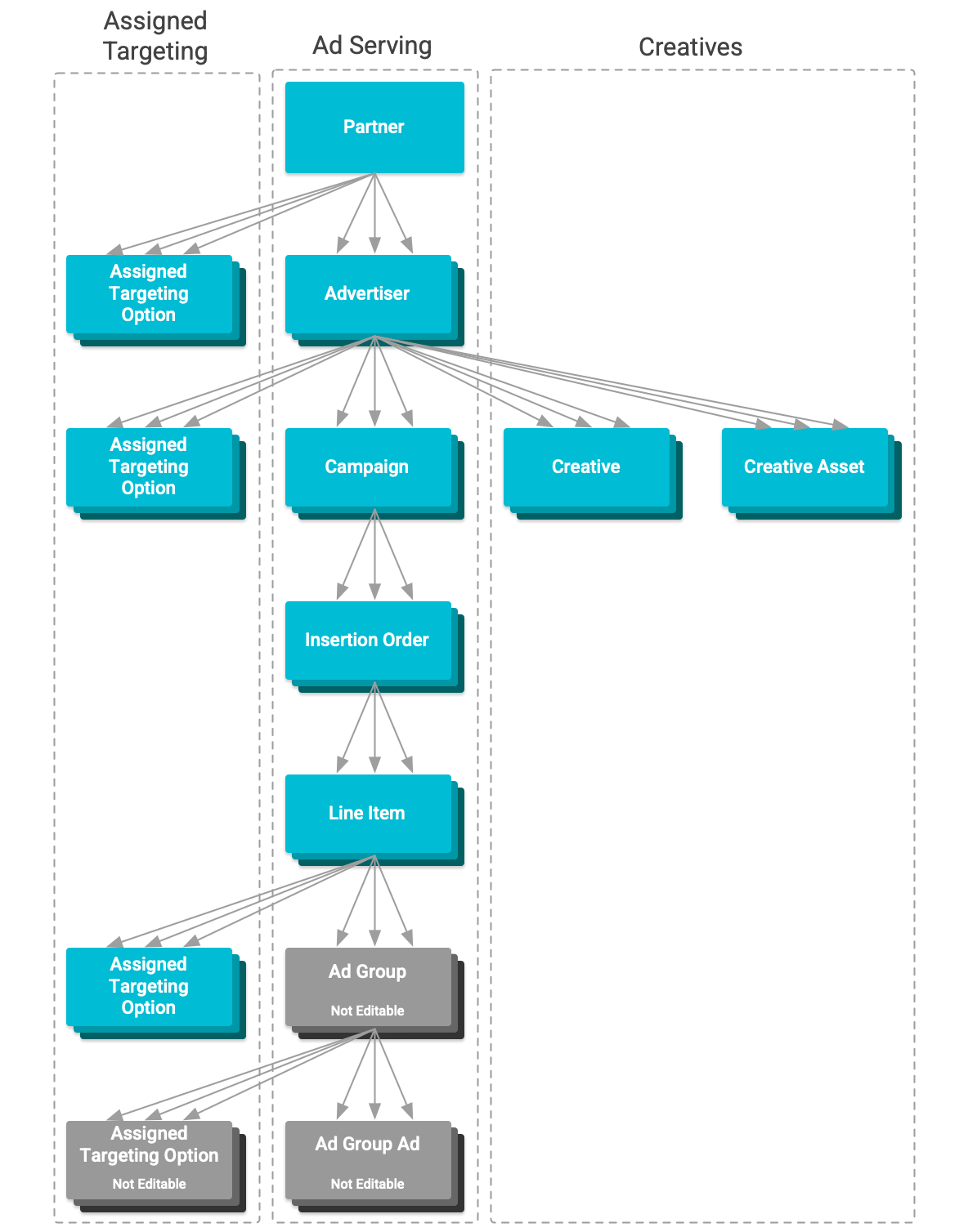
Display & Video 360 использует иерархию ресурсов. Каждый тип ресурса имеет свое назначение и настройки, которые влияют на показ рекламы.
В этой таблице перечислены все типы ресурсов в иерархии от самого высокого до самого низкого уровня.
| Типы ресурсов | |
|---|---|
| Партнеры | PartnerПартнеры владеют несколькими рекламодателями. Они обеспечивают дополнительную защиту бренда за счет таргетинга и других настроек для этих рекламодателей. Они также предоставляют доступ к ресурсам, используемым для таргетинга и отслеживания конверсий. Партнеры и их таргетинг нельзя редактировать через API. |
| Рекламодатели | AdvertiserРекламодатели владеют множеством рекламных кампаний. Они обеспечивают таргетинг для защиты бренда и другие общие настройки для размещаемой в рамках этих кампаний рекламы. Они также владеют креативными объектами, используемыми в размещаемой в рамках этих кампаний рекламе, и предоставляют доступ к ресурсам, используемым для таргетинга. |
| Кампании | CampaignКампании содержат несколько заказов на размещение рекламы. Настройки заказов на размещение рекламы не применяются. Их параметры служат ориентиром для оценки прогресса и успеха показа рекламы в рамках этих заказов. |
| Заказы на размещение рекламы | InsertionOrderЗаказы на вставку содержат несколько позиций. В них задаются значения по умолчанию для настроек отсутствующих позиций. |
| Построчные позиции | LineItemЭлементы таргетинга — это ресурсы, которые определяют, какие объявления показываются, когда они показываются и кому. Элементы таргетинга YouTube и партнеров , а также их параметры, нельзя редактировать с помощью API. |
| Группы объявлений | AdGroupГруппы объявлений — это ресурсы, которые группируют объявления YouTube и партнеров по определенному формату. Группы объявлений и их таргетинг нельзя редактировать через API. |
| Реклама | AdGroupAdРекламные объявления — это ресурсы, определяющие показ рекламы на YouTube и у партнеров. Редактировать рекламные объявления с помощью API нельзя. |