
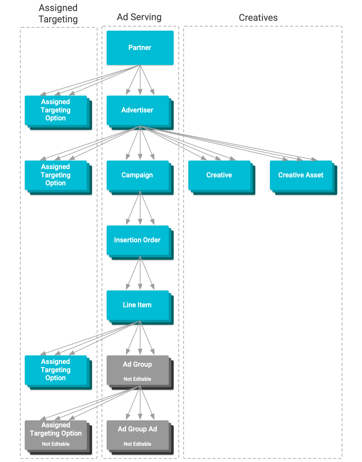
O Display & Video 360 tem uma hierarquia de recursos. Cada tipo de recurso tem uma finalidade e configurações que influenciam a veiculação de anúncios.
Esta tabela lista cada tipo de recurso na hierarquia do mais alto para o mais baixo.
| Tipos de recurso | |
|---|---|
| Parceiros | PartnerOs parceiros são proprietários de vários anunciantes. Eles aplicam outras segmentações de brand safety e configurações a esses anunciantes. Elas também dão acesso a recursos usados na segmentação e atividades do Floodlight usadas no acompanhamento de conversões. Não é possível editar parceiros e a segmentação deles pela API. |
| Anunciantes | AdvertiserOs anunciantes são proprietários de várias campanhas publicitárias. Eles aplicam a segmentação por brand safety e outras configurações gerais aos anúncios veiculados por eles. Eles também são proprietários dos objetos de criativo usados nos anúncios veiculados e dão acesso aos recursos usados na segmentação. |
| Campanhas | CampaignAs campanhas contêm vários pedidos de inserção. Elas não aplicam configurações aos pedidos de inserção. As configurações servem como uma estrutura para medir o progresso e o sucesso dos anúncios veiculados nelas. |
| Pedidos de veiculação | InsertionOrderOs pedidos de inserção contêm vários itens de linha. Eles fornecem valores padrão para configurações de item de linha ausentes. |
| Itens de linha | LineItemOs itens de linha são recursos que controlam quais anúncios são veiculados, quando e para quem. Os itens de linha do YouTube e parceiros e a segmentação deles não podem ser editados usando a API. |
| Grupos de anúncios | AdGroupOs grupos de anúncios são recursos que agrupam anúncios do YouTube e parceiros em um item de linha por formato de anúncio. Não é possível editar os grupos de anúncios e a segmentação deles pela API. |
| Anúncios | AdGroupAdOs anúncios são recursos que definem um anúncio do YouTube e parceiros veiculado. Não é possível editar anúncios usando a API. |