Hierarquia de recursos

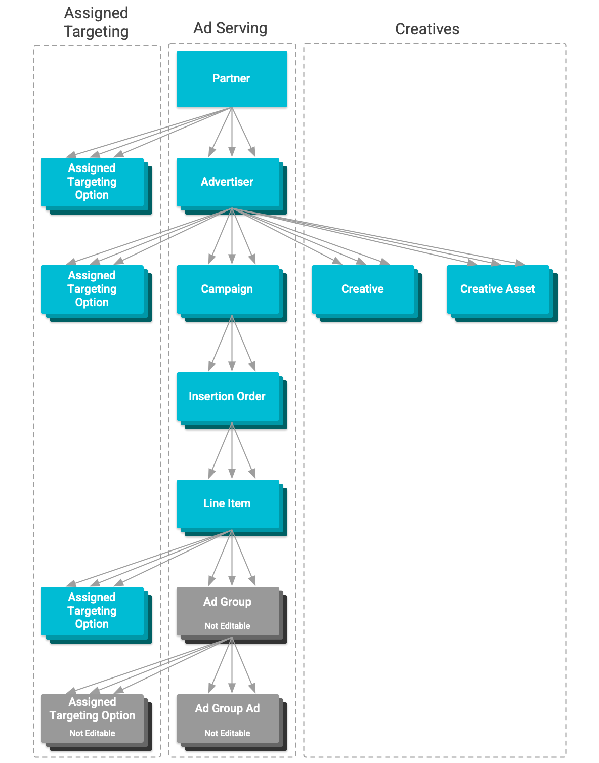
Diagrama da hierarquia de recursos

O Display & Video 360 tem uma hierarquia de recursos. Cada tipo de recurso tem uma finalidade e configurações que influenciam a veiculação de anúncios.

Esta tabela lista cada tipo de recurso na hierarquia do mais alto para o mais baixo.

Tipos de recurso
Parceiros Partner
Os parceiros são proprietários de vários anunciantes. Eles aplicam outras segmentações de brand safety e configurações a esses anunciantes. Elas também dão acesso a recursos usados na segmentação e atividades do Floodlight usadas no acompanhamento de conversões. Não é possível editar parceiros e a segmentação deles pela API.
Anunciantes Advertiser
Os anunciantes são proprietários de várias campanhas publicitárias. Eles aplicam a segmentação por brand safety e outras configurações gerais aos anúncios veiculados por eles. Eles também são proprietários dos objetos de criativo usados nos anúncios veiculados e dão acesso aos recursos usados na segmentação.
Campanhas Campaign
As campanhas contêm vários pedidos de inserção. Elas não aplicam configurações aos pedidos de inserção. As configurações servem como uma estrutura para medir o progresso e o sucesso dos anúncios veiculados nelas.
Pedidos de veiculação InsertionOrder
Os pedidos de inserção contêm vários itens de linha. Eles fornecem valores padrão para configurações de item de linha ausentes.
Itens de linha LineItem
Os itens de linha são recursos que controlam quais anúncios são veiculados, quando e para quem. Os itens de linha do YouTube e parceiros e a segmentação deles não podem ser editados usando a API.
Grupos de anúncios AdGroup
Os grupos de anúncios são recursos que agrupam anúncios do YouTube e parceiros em um item de linha por formato de anúncio. Não é possível editar os grupos de anúncios e a segmentação deles pela API.
Anúncios AdGroupAd
Os anúncios são recursos que definem um anúncio do YouTube e parceiros veiculado. Não é possível editar anúncios usando a API.