
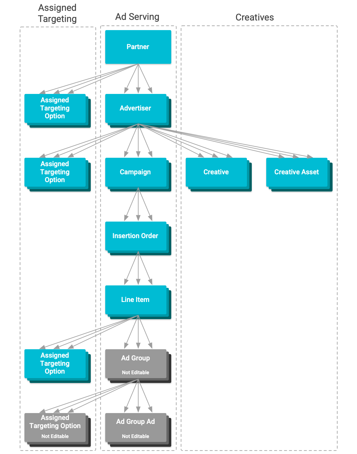
Display & Video 360에는 리소스 계층 구조가 있습니다. 각 리소스 유형에는 광고 게재에 영향을 미치는 용도와 설정이 있습니다.
이 표에는 계층 구조의 각 리소스 유형이 가장 높은 수준부터 가장 낮은 수준까지 나열되어 있습니다.
| 리소스 유형 | |
|---|---|
| 파트너 | Partner파트너가 여러 광고주를 소유합니다. 이러한 광고주에게는 추가 브랜드 안전성 타겟팅 및 기타 설정이 적용됩니다. 또한 타겟팅에 사용되는 리소스와 전환 추적에 사용되는 플러드라이트 활동에 대한 액세스 권한도 제공합니다. 파트너 및 타겟팅은 API를 통해 수정할 수 없습니다. |
| 광고주 | Advertiser광고주가 여러 광고 캠페인을 소유합니다. 이러한 계정은 해당 계정에서 게재되는 광고에 브랜드 안정성 타겟팅 및 기타 일반 설정을 적용합니다. 또한 이 계정은 이 계정에서 게재되는 광고에 사용되는 광고 소재 객체를 소유하고 타겟팅에 사용되는 리소스에 대한 액세스 권한을 제공합니다. |
| 캠페인 | Campaign캠페인에 여러 게재 신청서가 포함되어 있습니다. 게재 신청서에 설정을 적용하지 않습니다. 이러한 설정은 해당 광고에 게재되는 광고의 진행 상황과 성공 여부를 측정하는 프레임 역할을 합니다. |
| 게재 신청서 | InsertionOrder게재 신청서에 여러 광고 항목이 포함되어 있습니다. 이러한 설정은 누락된 광고 항목 설정의 기본값을 제공합니다. |
| 광고 항목 | LineItem광고 항목은 게재되는 광고, 게재 시점, 게재 대상을 관리하는 리소스입니다. API를 사용하여 YouTube + 파트너 광고 항목 및 해당 타겟팅을 수정할 수 없습니다. |
| 광고그룹 | AdGroup광고 그룹은 광고 형식별로 광고 항목 아래에 YouTube + 파트너 광고를 그룹화하는 리소스입니다. 광고 그룹 및 타겟팅은 API를 통해 수정할 수 없습니다. |
| 광고 | AdGroupAd광고는 게재된 YouTube + 파트너 광고를 정의하는 리소스입니다. API를 사용하여 광고를 수정할 수 없습니다. |