
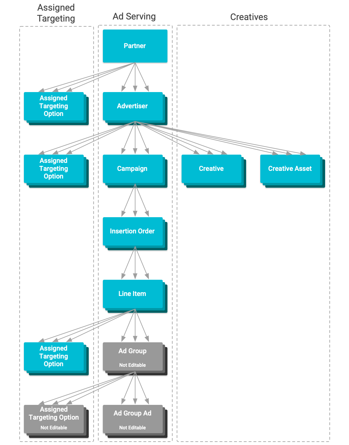
ל-Display & Video 360 יש היררכיית משאבים. לכל סוג משאב יש מטרה והגדרות שמשפיעות על הצגת המודעות.
בטבלה הזו מפורטים כל סוגי המשאבים בהיררכיה, מהגבוה לנמוך.
| סוגי המשאבים | |
|---|---|
| שותפים | Partnerשותפים הם הבעלים של כמה מפרסמים. הם אוכפים על המפרסמים האלה טירגוט נוסף להגנה על המותג והגדרות אחרות. הם גם מספקים גישה למשאבים שמשמשים לטירגוט ולפעילויות ב-Floodlight שמשמשות למעקב המרות. אי אפשר לערוך שותפים ואת הטירגוט שלהם באמצעות ה-API. |
| מפרסמים | Advertiserלמפרסמים יש כמה קמפיינים פרסומיים. הם אוכפים טירגוט להגנה על המותג והגדרות כלליות אחרות במודעות שמוצגות דרכם. הם גם הבעלים של אובייקטים של קריאייטיב שמשמשים במודעות שמוצגות במסגרת החשבון, ומספקים גישה למשאבים שמשמשים לטירגוט. |
| קמפיינים | Campaignקמפיינים מכילים כמה הזמנות להצגת מודעות. הם לא אוכפים הגדרות בהזמנות להצגת מודעות. ההגדרות שלהם משמשות כמסגרת למדידת ההתקדמות וההצלחה של המודעות שמוצגות במסגרתם. |
| סדרי הכנסה | InsertionOrderהזמנות קמפיינים מכילות כמה פריטים. הם מספקים ערכי ברירת מחדל להגדרות של פריטים שיווקיים שלא מוגדרים. |
| פריטים | LineItemפריטי הזמנה הם משאבים שקובעים אילו מודעות יוצגו, מתי הן יוצגו ולמי הן יוצגו. אי אפשר לערוך באמצעות ה-API פריטים של YouTube והשותפים ואת הטירגוט שלהם. |
| קבוצות של מודעות | AdGroupקבוצות של מודעות הן משאבים שמקבצים מודעות ב-YouTube ובאתרים של שותפים במסגרת פריט מסוים לפי פורמט המודעה. אי אפשר לערוך קבוצות של מודעות ואת הטירגוט שלהן דרך ה-API. |
| מודעות | AdGroupAdמודעות הן נכסים שמגדירים מודעה שמוצגת ב-YouTube ובאתרים ובאפליקציות של שותפים. אי אפשר לערוך מודעות באמצעות ה-API. |