Privet คือ Cloud Device Local Discovery API ที่บริการระบบคลาวด์ใช้ เอกสารนี้จัดระเบียบ เป็นส่วนต่างๆ ดังนี้
- บทนำ: ข้อมูลเบื้องต้นเกี่ยวกับ Privet
- การค้นพบ: กลไกการค้นพบในพื้นที่
- ประกาศ: ประกาศการค้นพบในพื้นที่
- API: API ส่วนตัวสำหรับอุปกรณ์ระบบคลาวด์ทั่วไป
- Printer API: Privet API ที่เครื่องพิมพ์ใช้
- ภาคผนวก: แผนภาพเสริม
1. บทนำ
อุปกรณ์ที่เชื่อมต่อกับระบบคลาวด์มีประโยชน์มากมาย โดยสามารถใช้บริการ Conversion ออนไลน์ โฮสต์คิวงานขณะที่อุปกรณ์ออฟไลน์ และเข้าถึงได้จากทุกที่ทั่วโลก อย่างไรก็ตาม เนื่องจากผู้ใช้รายหนึ่งๆ สามารถเข้าถึงอุปกรณ์ระบบคลาวด์ได้หลายเครื่อง เราจึงต้องมีวิธีค้นหาอุปกรณ์ที่อยู่ใกล้ที่สุดตามตำแหน่ง วัตถุประสงค์ของโปรโตคอล Privet คือการผสานความยืดหยุ่นของ อุปกรณ์ระบบคลาวด์เข้ากับกลไกการค้นหาในเครือข่ายที่เหมาะสม เพื่อให้อุปกรณ์ค้นพบได้ง่ายใน สภาพแวดล้อมใหม่
เป้าหมายของโปรโตคอลนี้มีดังนี้- ทำให้อุปกรณ์ในระบบคลาวด์ค้นพบได้ในพื้นที่
- ลงทะเบียนอุปกรณ์ระบบคลาวด์กับบริการระบบคลาวด์
- เชื่อมโยงอุปกรณ์ที่ลงทะเบียนกับตัวแทนในระบบคลาวด์
- เปิดใช้ฟังก์ชันการทำงานแบบออฟไลน์
- ลดความซับซ้อนในการติดตั้งใช้งานเพื่อให้สามารถใช้อุปกรณ์ขนาดเล็กได้
โปรโตคอล Privet ประกอบด้วย 2 ส่วนหลักๆ ได้แก่ การค้นพบและ API การค้นหาใช้เพื่อค้นหา อุปกรณ์ในเครือข่ายเฉพาะที่ และ API ใช้เพื่อรับข้อมูลเกี่ยวกับอุปกรณ์และ ดำเนินการบางอย่าง ในเอกสารนี้ อุปกรณ์หมายถึงอุปกรณ์ที่เชื่อมต่อกับระบบคลาวด์ ซึ่งใช้โปรโตคอล Privet
2. Discovery
การค้นหาเป็นโปรโตคอลที่อิงตาม Zeroconf (mDNS + DNS-SD) อุปกรณ์ต้องใช้การกำหนดที่อยู่ IPv4 Link-Local อุปกรณ์ต้องเป็นไปตามข้อกำหนด mDNS และ DNS-SD
- http://www.rfc-editor.org/rfc/rfc3927.txt (IPv4 Link-local)
- http://www.rfc-editor.org/rfc/rfc4862.txt (IPv6 Link-local)
- http://www.rfc-editor.org/rfc/rfc6762.txt (mDNS)
- http://www.rfc-editor.org/rfc/rfc6763.txt (DNS-SD)
อุปกรณ์ต้องแก้ไขชื่อที่ซ้ำกันตามข้อกำหนดข้างต้น
2.1 ประเภทบริการ
การค้นพบบริการ DNS ใช้รูปแบบต่อไปนี้สำหรับประเภทบริการ _applicationprotocol._transportprotocol ในกรณีของโปรโตคอล Privet ประเภทบริการสำหรับ DNS-SD ควรเป็น _privet._tcp
อุปกรณ์ยังสามารถใช้บริการประเภทอื่นๆ ได้ด้วย ขอแนะนำให้ใช้ชื่ออินสแตนซ์ของบริการเดียวกันสำหรับบริการทุกประเภทที่อุปกรณ์ใช้ เช่น เครื่องพิมพ์อาจใช้บริการ "Printer XYZ._privet._tcp" และ "Printer XYZ._printer._tcp" ซึ่งจะช่วยให้ผู้ใช้ตั้งค่าได้ง่ายขึ้น อย่างไรก็ตาม ไคลเอ็นต์ Privet จะค้นหาเฉพาะ "_privet._tcp"
นอกจากประเภทบริการหลักแล้ว อุปกรณ์ต้องโฆษณาระเบียน PTR สำหรับ ประเภทย่อยที่เกี่ยวข้อง (ดูข้อกำหนด DNS-SD: "7.1. Selective Instance Enumeration (Subtypes)") รูปแบบควรเป็นดังนี้ _<subtype>._sub._privet._tcp
ปัจจุบันระบบรองรับเฉพาะประเภทย่อยของอุปกรณ์ที่เป็นเครื่องพิมพ์ ดังนั้น เครื่องพิมพ์ทั้งหมดต้องประกาศระเบียน PTR 2 รายการ ดังนี้
- _privet._tcp.local.
- _printer._sub._privet._tcp.local.
2.2 ระเบียน TXT
การค้นหาบริการ DNS จะกำหนดฟิลด์เพื่อเพิ่มข้อมูลที่ไม่บังคับเกี่ยวกับบริการใน ระเบียน TXT ระเบียน TXT ประกอบด้วยคู่คีย์/ค่า คู่คีย์/ค่าแต่ละคู่จะเริ่มต้นจากไบต์ความยาว ตามด้วยข้อความสูงสุด 255 ไบต์ คีย์คือข้อความก่อนอักขระ "=" ตัวแรก และค่าคือข้อความหลังอักขระ "=" ตัวแรก จนถึงจุดสิ้นสุด ข้อกำหนดอนุญาตให้ไม่มีค่าในระเบียน ในกรณีดังกล่าวจะไม่มีอักขระ "=" หรือไม่มีข้อความหลังอักขระ "=" (ดูข้อกำหนด DNS-SD: "6.1. General Format Rules for DNS TXT Records" สำหรับรูปแบบระเบียน DNS TXT และ "6.2. ขนาดระเบียน DNS-SD TXT (สำหรับความยาวที่แนะนำ)
Privet กำหนดให้อุปกรณ์ส่งคู่คีย์/ค่าต่อไปนี้ในระเบียน TXT สตริงคีย์/ค่า ไม่คำนึงถึงตัวพิมพ์เล็กและตัวพิมพ์ใหญ่ เช่น "CS=online" และ "cs=ONLINE" ถือเป็น สตริงเดียวกัน ข้อมูลในระเบียน TXT ต้องเหมือนกับข้อมูลที่เข้าถึงได้ผ่าน /info API (ดู 4.1 ส่วน API)
ขอแนะนำให้ระเบียน TXT มีขนาดไม่เกิน 512 ไบต์
2.2.1. txtvers
เวอร์ชันของโครงสร้าง TXT txtvers ต้องเป็นระเบียนแรกของโครงสร้าง TXT ปัจจุบัน รองรับเฉพาะเวอร์ชัน 1 เท่านั้น
txtvers=1
2.2.2. ty
ระบุชื่ออุปกรณ์ที่ผู้ใช้อ่านได้ เช่น
ty=Google Cloud Ready Printer Model XYZ
2.2.3. note (ไม่บังคับ)
ระบุชื่ออุปกรณ์ที่ผู้ใช้อ่านได้ เช่น
note=1st floor lobby printer
หมายเหตุ: คีย์นี้เป็นคีย์ที่ไม่บังคับและอาจข้ามได้ อย่างไรก็ตาม หากมีอยู่ ผู้ใช้ ควรแก้ไขค่านี้ได้ คุณต้องใช้คำอธิบายเดียวกันเมื่อลงทะเบียนอุปกรณ์
2.2.4. url
URL ของเซิร์ฟเวอร์ที่อุปกรณ์นี้เชื่อมต่ออยู่ (รวมถึงโปรโตคอล) เช่น
url=https://www.google.com/cloudprint
2.2.5. ประเภท
รายการประเภทย่อยของอุปกรณ์ที่อุปกรณ์นี้รองรับ (คั่นด้วยจุลภาค) รูปแบบคือ "type=_subtype1,_subtype2" ปัจจุบันระบบรองรับเฉพาะอุปกรณ์ย่อยประเภทเครื่องพิมพ์
type=printer
ควรโฆษณาสับไทป์แต่ละรายการที่ระบุโดยใช้ระเบียน PTR ที่เกี่ยวข้อง สำหรับบริการย่อยที่รองรับแต่ละรายการ ควรมีรายการที่สอดคล้องกัน 1 รายการ ชื่อประเภทย่อยของบริการ (<subtype>._sub._privet._tcp) ควรเท่ากับประเภทอุปกรณ์ที่นี่
2.2.6. id
รหัสอุปกรณ์ หากยังไม่ได้ลงทะเบียนอุปกรณ์ คีย์นี้ควรมีอยู่ แต่ค่า ควรว่างเปล่า เช่น
id=11111111-2222-3333-4444-555555555555 id=
2.2.7. cs
ระบุสถานะการเชื่อมต่อปัจจุบันของอุปกรณ์ ค่าที่เป็นไปได้ 4 ค่าได้รับการกำหนดไว้ใน ข้อกำหนดนี้
- "ออนไลน์" หมายความว่าอุปกรณ์เชื่อมต่อกับระบบคลาวด์อยู่
- "ออฟไลน์" หมายความว่าอุปกรณ์พร้อมใช้งานในเครือข่ายภายใน แต่ สื่อสารกับเซิร์ฟเวอร์ไม่ได้
- "กำลังเชื่อมต่อ" แสดงว่าอุปกรณ์กำลังดำเนินการตามลำดับการเริ่มต้นระบบและยัง ไม่ได้ออนไลน์อย่างเต็มรูปแบบ
- "not-configured" แสดงว่ายังไม่ได้กำหนดค่าการเข้าถึงอินเทอร์เน็ตของอุปกรณ์ ปัจจุบันยังไม่มีการใช้ค่านี้ แต่อาจมีประโยชน์ในข้อกำหนดเวอร์ชันอนาคต
- cs=online
- cs=offline
- cs=connecting
หากอุปกรณ์ลงทะเบียนกับระบบคลาวด์แล้ว เมื่อเริ่มต้นระบบ อุปกรณ์ควรตรวจสอบการเชื่อมต่อกับเซิร์ฟเวอร์เพื่อตรวจหาสถานะการเชื่อมต่อ (เช่น เรียกใช้ Cloud API เพื่อรับการตั้งค่าอุปกรณ์) อุปกรณ์อาจใช้สถานะการเชื่อมต่อแชแนลการแจ้งเตือน (เช่น XMPP) เพื่อรายงานค่านี้ อุปกรณ์ที่ไม่ได้ลงทะเบียนเมื่อเริ่มต้นระบบอาจส่งคำสั่ง ping ไปยังโดเมนเพื่อตรวจหาสถานะการเชื่อมต่อ (เช่น ping www.google.com สำหรับอุปกรณ์ Cloud Print)
3. ประกาศ
เมื่อเปิดเครื่อง ปิดเครื่อง หรือเปลี่ยนสถานะ อุปกรณ์ต้องดำเนินการตามขั้นตอนการประกาศตามที่อธิบายไว้ในข้อกำหนด mDNS โดย ควรส่งประกาศที่เกี่ยวข้องอย่างน้อย 2 ครั้งโดยมีช่วงเวลาอย่างน้อย 1 วินาที ระหว่างประกาศ
3.1 สตาร์ทอัพ
เมื่อเริ่มต้นระบบ อุปกรณ์ต้องดำเนินการตามขั้นตอนการตรวจสอบและการประกาศตามที่อธิบายไว้ในข้อกำหนด mDNS ในกรณีนี้ควรส่งระเบียน SRV, PTR และ TXT ขอแนะนำให้จัดกลุ่มระเบียนทั้งหมดไว้ในการตอบกลับ DNS รายการเดียวหากเป็นไปได้ หากไม่ได้ใช้ เราขอแนะนำให้ใช้ลำดับต่อไปนี้ SRV, ระเบียน PTR และ TXT
3.2 ปิดการทำงาน
เมื่อปิดอุปกรณ์ ระบบควรพยายามแจ้งให้ทุกฝ่ายที่เกี่ยวข้องทราบโดยการส่ง "แพ็กเก็ตบอกลา" ที่มี TTL=0 (ตามที่อธิบายไว้ในเอกสารประกอบ mDNS)
3.3. อัปเดต
ในกรณีที่ข้อมูลใดๆ ที่อธิบายไว้ใน TXT มีการเปลี่ยนแปลง อุปกรณ์ต้องส่งประกาศอัปเดต ในกรณีนี้ คุณเพียงแค่ส่งระเบียน TXT ใหม่ก็เพียงพอแล้ว ตัวอย่างเช่น หลังจากลงทะเบียนอุปกรณ์แล้ว อุปกรณ์จะต้องส่งประกาศการอัปเดตซึ่งมีรหัสอุปกรณ์ใหม่
4. API
หลังจากค้นพบอุปกรณ์ในระบบคลาวด์แล้ว ระบบจะเปิดใช้การสื่อสารของไคลเอ็นต์กับอุปกรณ์ โดยตรงผ่านเครือข่ายท้องถิ่น API ทั้งหมดใช้ HTTP 1.1 รูปแบบข้อมูลอิงตาม JSON คำขอ API อาจเป็นคำขอ GET หรือ POST
คำขอแต่ละรายการต้องมีส่วนหัว "X-Privet-Token" ที่ถูกต้อง คำขอเดียว ที่อนุญาตให้มีส่วนหัว "X-Privet-Token" ว่างเปล่าคือคำขอ /privet/info (โปรดทราบ ว่าส่วนหัวยังคงต้องมีอยู่) หากไม่มีส่วนหัว "X-Privet-Token" อุปกรณ์ ต้องตอบกลับด้วยข้อผิดพลาด HTTP 400 ต่อไปนี้
HTTP/1.1 400 Missing X-Privet-Token header.
หากส่วนหัว "X-Privet-Token" ว่างเปล่าหรือไม่ถูกต้อง อุปกรณ์ต้องตอบกลับด้วย "ข้อผิดพลาด X-Privet-Token ไม่ถูกต้อง" (invalid_x_privet_token โปรดดูรายละเอียดในส่วนข้อผิดพลาด) ยกเว้น /info API ดูข้อมูลเพิ่มเติมเกี่ยวกับสาเหตุที่ต้องดำเนินการเช่นนี้และวิธีสร้างโทเค็น ได้ที่ภาคผนวก ก: การโจมตีและการป้องกัน XSSI และ XSRF
หาก API ที่ขอไม่มีอยู่หรือระบบไม่รองรับ อุปกรณ์ต้องแสดงข้อผิดพลาด HTTP 404
4.1 ความพร้อมใช้งานของ API
ก่อนที่จะเปิดเผย API ใดๆ (รวมถึง /info API) อุปกรณ์ต้องติดต่อเซิร์ฟเวอร์เพื่อตรวจสอบการตั้งค่าในเครื่อง การตั้งค่าในเครื่องต้องคงอยู่ระหว่างการรีสตาร์ท หากเซิร์ฟเวอร์ไม่พร้อมใช้งาน ควรใช้การตั้งค่าภาษาท้องถิ่นที่ทราบล่าสุด หากยังไม่ได้ลงทะเบียนอุปกรณ์ อุปกรณ์ควรใช้การตั้งค่าเริ่มต้น
อุปกรณ์ Cloud Print ต้องทำตามขั้นตอนด้านล่างเพื่อลงทะเบียน รับ และอัปเดตการตั้งค่าในเครื่อง
4.1.1. การลงทะเบียน
เมื่อลงทะเบียนอุปกรณ์ จะต้องระบุพารามิเตอร์ "local_settings" ดังนี้
{
"current": {
"local_discovery": true,
"access_token_enabled": true,
"printer/local_printing_enabled": true,
"printer/conversion_printing_enabled": true,
"xmpp_timeout_value": 300
}
}
| ชื่อค่า | ประเภทค่า | คำอธิบาย |
|---|---|---|
| local_discovery | บูลีน | ระบุว่าอนุญาตฟังก์ชันการค้นหาในเครือข่ายเดียวกันหรือไม่ หากเป็น "false" จะต้องปิดใช้ API ในเครื่องทั้งหมด (รวมถึง /info) และการค้นหา DNS-SD โดย ค่าเริ่มต้น อุปกรณ์ที่ลงทะเบียนใหม่ควรส่งค่า "จริง" |
| access_token_enabled | บูลีน (ไม่บังคับ) | ระบุว่าควรแสดง API /accesstoken ในเครือข่าย LAN หรือไม่ ค่าเริ่มต้นควรเป็น "true" |
| printer/local_printing_enabled | บูลีน (ไม่บังคับ) | ระบุว่าควรแสดงฟังก์ชันการพิมพ์ในเครื่อง (/printer/createjob, /printer/submitdoc, /printer/jobstate) ในเครือข่ายภายในหรือไม่ ค่าเริ่มต้นควรเป็น "true" |
| printer/conversion_printing_enabled | บูลีน (ไม่บังคับ) | ระบุว่าการพิมพ์ในเครื่อง อาจส่งงานไปยังเซิร์ฟเวอร์เพื่อทำการแปลงหรือไม่ ใช้ได้เมื่อเปิดใช้การพิมพ์ในพื้นที่เท่านั้น |
| xmpp_timeout_value | int (ไม่บังคับ) | ระบุจำนวนวินาทีระหว่าง การ Ping ช่อง XMPP โดยค่าเริ่มต้นต้องเป็น 300 (5 นาที) ขึ้นไป |
สำคัญ: การไม่มีค่าใดๆ ที่เป็นค่าที่ไม่บังคับแสดงว่าอุปกรณ์ไม่รองรับฟังก์ชันที่เกี่ยวข้องเลย
4.1.2. สตาร์ทอัพ
เมื่อเริ่มต้นอุปกรณ์ อุปกรณ์ควรติดต่อเซิร์ฟเวอร์เพื่อตรวจสอบว่ามี API ใดบ้างที่พร้อมใช้งานในเครือข่ายท้องถิ่น สำหรับเครื่องพิมพ์ที่เชื่อมต่อกับ Cloud Print ควรโทรหา
/cloudprint/printer?printerid=<printer_id>
/cloudprint/list
เราขอแนะนำให้ใช้ /cloudprint/printer มากกว่า /cloudprint/list แต่ทั้ง 2 รายการจะใช้งานได้
API นี้จะแสดงผลพารามิเตอร์ปัจจุบันของอุปกรณ์ รวมถึงการตั้งค่าสำหรับ Local API การตอบกลับจากเซิร์ฟเวอร์ จะมีรูปแบบดังนี้
"local_settings": {
"current": {
"local_discovery": true,
"access_token_enabled": true,
"printer/local_printing_enabled": true,
"printer/conversion_printing_enabled": true,
"xmpp_timeout_value": 300
},
"pending": {
"local_discovery": true,
"access_token_enabled": true,
"printer/local_printing_enabled": false,
"printer/conversion_printing_enabled": false,
"xmpp_timeout_value": 500
}
}
ออบเจ็กต์ "current" จะระบุการตั้งค่าที่มีผลในขณะนี้
ออบเจ็กต์ "pending" บ่งบอกถึงการตั้งค่าที่ควรใช้กับอุปกรณ์ (ออบเจ็กต์นี้อาจไม่มี)
เมื่ออุปกรณ์เห็นการตั้งค่า "รอดำเนินการ" อุปกรณ์จะต้องอัปเดตสถานะ (ดูด้านล่าง)
4.1.3. อัปเดต
หากต้องอัปเดตการตั้งค่า ระบบจะส่งการแจ้งเตือน XMPP ไปยังอุปกรณ์ การแจ้งเตือน จะอยู่ในรูปแบบต่อไปนี้
<device_id>/update_settings
เมื่อได้รับการแจ้งเตือนดังกล่าว อุปกรณ์ต้องส่งคำค้นหาไปยังเซิร์ฟเวอร์เพื่อรับการตั้งค่าล่าสุด อุปกรณ์ Cloud Print ต้องใช้
/cloudprint/printer?printerid=<printer_id>
เมื่ออุปกรณ์เห็นส่วน "รอดำเนินการ" เป็นผลลัพธ์ของ API /cloudprint/printer (เมื่อ เริ่มต้นหรือเนื่องจากการแจ้งเตือน) อุปกรณ์จะต้องอัปเดตสถานะภายในเพื่อจดจำการตั้งค่าใหม่ โดยจะต้องเรียกใช้ Server API เพื่อยืนยันการตั้งค่าใหม่ สำหรับเครื่องพิมพ์ระบบคลาวด์ อุปกรณ์ ต้องเรียกใช้ API /cloudprint/update และใช้พารามิเตอร์ "local_settings" เหมือนกับในระหว่าง การลงทะเบียน
เมื่อเชื่อมต่อกับช่อง XMPP อีกครั้ง อุปกรณ์ต้องเรียกใช้ API /cloudprint/printer เพื่อตรวจสอบว่ามีการเปลี่ยนแปลงการตั้งค่าในเครื่องตั้งแต่ครั้งล่าสุดหรือไม่
4.1.3.1. การตั้งค่าในเครื่องที่รอดำเนินการ
พารามิเตอร์ "local_settings" ที่อุปกรณ์ใช้เรียก API ของเซิร์ฟเวอร์ต้องไม่มีส่วน "pending"
4.1.3.2. การตั้งค่าในพื้นที่ปัจจุบัน
มีเพียงอุปกรณ์เท่านั้นที่เปลี่ยนส่วน "ปัจจุบัน" ของ "local_settings" ได้ ส่วนคนอื่นๆ จะเปลี่ยนส่วน "รอดำเนินการ" และรอจนกว่าอุปกรณ์จะเผยแพร่การเปลี่ยนแปลงไปยังส่วน "ปัจจุบัน"
4.1.4. ออฟไลน์
เมื่อติดต่อเซิร์ฟเวอร์ไม่ได้ในระหว่างการเริ่มต้นระบบ หลังจากได้รับการแจ้งเตือนแล้ว อุปกรณ์ต้องใช้การตั้งค่า ในเครื่องที่ทราบล่าสุด
4.1.5. การลบอุปกรณ์ออกจากบริการ
หากมีการลบอุปกรณ์ออกจากบริการ (เช่น GCP) ระบบจะส่งการแจ้งเตือน XMPP ไปยังอุปกรณ์ การแจ้งเตือนจะอยู่ในรูปแบบต่อไปนี้
<device_id>/delete
เมื่อได้รับการแจ้งเตือนดังกล่าว อุปกรณ์ต้องไปที่เซิร์ฟเวอร์เพื่อตรวจสอบสถานะ อุปกรณ์ Cloud Print ต้องใช้
/cloudprint/printer?printerid=<printer_id>
อุปกรณ์ต้องได้รับการตอบกลับ HTTP ที่สำเร็จโดยมี success=false และไม่มีคำอธิบายอุปกรณ์/เครื่องพิมพ์ ซึ่งหมายความว่าระบบได้นำอุปกรณ์ออกจากเซิร์ฟเวอร์แล้ว และอุปกรณ์ต้องลบข้อมูลเข้าสู่ระบบ และเข้าสู่โหมดการตั้งค่าเริ่มต้นจากโรงงาน
เมื่อใดก็ตามที่อุปกรณ์ได้รับการตอบกลับซึ่งระบุว่ามีการลบอุปกรณ์เนื่องจาก /cloudprint/printer API (การเริ่มต้น การแจ้งเตือนการตั้งค่าอัปเดต การ Ping รายวัน) อุปกรณ์จะต้องลบข้อมูลเข้าสู่ระบบ และเข้าสู่โหมดเริ่มต้น
4.2 /privet/info API
API ข้อมูลเป็น API ที่จำเป็นและอุปกรณ์ทุกเครื่องต้องใช้งาน ซึ่งเป็นคำขอ HTTP GET สำหรับ URL "/privet/info" ดังนี้ GET /privet/info HTTP/1.1
API ข้อมูลจะแสดงข้อมูลพื้นฐานเกี่ยวกับอุปกรณ์และฟังก์ชันที่รองรับ API นี้ ต้องไม่เปลี่ยนสถานะอุปกรณ์หรือดำเนินการใดๆ เนื่องจากมีความเสี่ยงต่อการโจมตีแบบ XSRF นี่เป็น API เดียวที่ได้รับอนุญาตให้มีส่วนหัว "X-Privet-Token" ว่างเปล่า ไคลเอ็นต์ควร เรียก API /privet/info โดยตั้งค่าส่วนหัว "X-Privet-Token" เป็น X-Privet-Token: ""
API ข้อมูลต้องแสดงข้อมูลที่สอดคล้องกับข้อมูลที่มีอยู่ในระเบียน TXT ระหว่างการค้นพบ
4.2.1. อินพุต
API /privet/info ไม่มีพารามิเตอร์อินพุต
4.2.2. รีเทิร์น
API /privet/info จะแสดงข้อมูลพื้นฐานเกี่ยวกับอุปกรณ์และฟังก์ชันที่รองรับ
คอลัมน์ TXT จะระบุฟิลด์ที่เกี่ยวข้องในระเบียน TXT ของ DNS-SD
| ชื่อค่า | ประเภทค่า | คำอธิบาย | TXT |
|---|---|---|---|
| เวอร์ชัน | สตริง | เวอร์ชันสูงสุด (เมเจอร์.ไมเนอร์) ของ API ที่รองรับ ปัจจุบันคือ 1.0 | |
| ชื่อ | สตริง | ชื่ออุปกรณ์ที่ผู้ใช้อ่านได้ | ty |
| คำอธิบาย | สตริง | (ไม่บังคับ) คำอธิบายอุปกรณ์ ควรแก้ไขได้โดย ผู้ใช้ | โน้ต |
| URL | สตริง | URL ของเซิร์ฟเวอร์ที่อุปกรณ์นี้สื่อสารด้วย URL ต้องมี การระบุโปรโตคอล เช่น https://www.google.com/cloudprint | URL |
| ประเภท | รายการสตริง | รายการประเภทอุปกรณ์ที่รองรับ | ประเภท |
| id | สตริง | รหัสอุปกรณ์ ว่างเปล่าหากยังไม่ได้ลงทะเบียนอุปกรณ์ | id |
| device_state | สตริง | สถานะของอุปกรณ์ ไม่ได้ใช้งาน หมายความว่าอุปกรณ์ พร้อม กำลังประมวลผล หมายความว่าอุปกรณ์กำลังทำงานและฟังก์ชันการทำงานอาจถูกจำกัดชั่วคราว หยุด หมายความว่าอุปกรณ์ไม่ทำงานและต้องมีการแทรกแซงจากผู้ใช้ | |
| connection_state | สตริง | สถานะของการเชื่อมต่อกับเซิร์ฟเวอร์ (base_url)
ออนไลน์ - มีการเชื่อมต่อ ออฟไลน์ - ไม่มีการเชื่อมต่อ กำลังเชื่อมต่อ - กำลังดำเนินการตามขั้นตอนการเริ่มต้น ไม่ได้กำหนดค่า - ยังไม่ได้กำหนดค่าการเชื่อมต่อ อุปกรณ์ที่ลงทะเบียนอาจรายงานสถานะการเชื่อมต่อตามสถานะของช่องทางการแจ้งเตือน (เช่น สถานะการเชื่อมต่อ XMPP) | cs |
| ผู้ผลิต | สตริง | ชื่อผู้ผลิตอุปกรณ์ | |
| รุ่น | สตริง | รุ่นของอุปกรณ์ | |
| serial_number | สตริง | ตัวระบุอุปกรณ์ที่ไม่ซ้ำกัน ในข้อกำหนดนี้ ค่านี้ต้องเป็น
UUID (ข้อกำหนด GCP 1.1)
(ไม่บังคับ) เราขอแนะนำอย่างยิ่งให้ใช้รหัสหมายเลขซีเรียลเดียวกันทุกที่ เพื่อให้ไคลเอ็นต์ ที่แตกต่างกันระบุอุปกรณ์เดียวกันได้ ตัวอย่างเช่น เครื่องพิมพ์ที่ใช้ IPP อาจใช้รหัสหมายเลขซีเรียลนี้ในฟิลด์ "printer-device-id" | |
| เฟิร์มแวร์ | สตริง | เวอร์ชันเฟิร์มแวร์ของอุปกรณ์ | |
| ระยะเวลาทำงาน | int | จำนวนวินาทีตั้งแต่เปิดเครื่องอุปกรณ์ | |
| setup_url | สตริง | (ไม่บังคับ) URL (รวมถึงโปรโตคอล) ของหน้าที่มี วิธีการตั้งค่า | |
| support_url | สตริง | (ไม่บังคับ) URL (รวมถึงโปรโตคอล) ของหน้าเว็บที่มี ข้อมูลการสนับสนุนและคำถามที่พบบ่อย | |
| update_url | สตริง | (ไม่บังคับ) URL (รวมถึงโปรโตคอล) ของหน้าเว็บที่มี วิธีการอัปเดตเฟิร์มแวร์ | |
| x-privet-token | สตริง | ค่าของส่วนหัว X-Privet-Token ที่ต้องส่งไปยัง API ทั้งหมดเพื่อป้องกันการโจมตีแบบ XSSI และ XSRF ดูรายละเอียดได้ที่ 6.1 | |
| api | คำอธิบายของ API | รายการ API ที่รองรับ (อธิบายไว้ด้านล่าง) | |
| semantic_state | JSON | (ไม่บังคับ) สถานะเชิงความหมายของอุปกรณ์ในรูปแบบ CloudDeviceState |
api - เป็นรายการ JSON ที่มีรายการ API ที่พร้อมใช้งานผ่านเครือข่ายท้องถิ่น โปรดทราบ ว่า API บางรายการอาจไม่พร้อมใช้งานพร้อมกันในเครือข่ายท้องถิ่น เช่น อุปกรณ์ที่เพิ่งเชื่อมต่อ ควรจะรองรับเฉพาะ API /register เท่านั้น
"api": [
"/privet/register",
]
"api": [
"/privet/accesstoken",
"/privet/capabilities",
"/privet/printer/submitdoc",
]
ขณะนี้ API ต่อไปนี้พร้อมใช้งาน
- /privet/register - API สำหรับการลงทะเบียนอุปกรณ์ผ่านเครือข่ายท้องถิ่น (ดูรายละเอียดได้ที่ /privet/register API) ต้องซ่อน API นี้เมื่อลงทะเบียนอุปกรณ์ในระบบคลาวด์เรียบร้อยแล้ว
- /privet/accesstoken - API สำหรับขอโทเค็นเพื่อการเข้าถึงจากอุปกรณ์ (ดูรายละเอียดใน /privet/accesstoken API)
- /privet/capabilities - API สำหรับดึงความสามารถของอุปกรณ์ (ดูรายละเอียดใน /privet/capabilities API)
- /privet/printer/* - API สำหรับอุปกรณ์ประเภท "เครื่องพิมพ์" โดยเฉพาะ โปรดดูรายละเอียดใน API สำหรับเครื่องพิมพ์ โดยเฉพาะ
{
"version": "1.0",
"name": "Gene’s printer",
"description": "Printer connected through Chrome connector",
"url": "https://www.google.com/cloudprint",
"type": [
"printer"
],
"id": "11111111-2222-3333-4444-555555555555",
"device_state": "idle",
"connection_state": "online",
"manufacturer": "Google",
"model": "Google Chrome",
"serial_number": "1111-22222-33333-4444",
"firmware": "24.0.1312.52",
"uptime": 600,
"setup_url": "http://support.google.com/cloudprint/answer/1686197/?hl=en",
"support_url": "http://support.google.com/cloudprint/?hl=en",
"update_url": "http://support.google.com/cloudprint/?hl=en",
"x-privet-token": "AIp06DjQd80yMoGYuGmT_VDAApuBZbInsQ:1358377509659",
"api": [
"/privet/accesstoken",
"/privet/capabilities",
"/privet/printer/submitdoc",
]
}
{
"version": "1.0",
"name": "Gene’s printer",
"description": "Printer connected through Chrome connector",
"url": "https://www.google.com/cloudprint",
"type": [
"printer"
],
"id": "11111111-2222-3333-4444-555555555555",
"device_state": "stopped",
"connection_state": "online",
"manufacturer": "Google",
"model": "Google Chrome",
"serial_number": "1111-22222-33333-4444",
"firmware": "24.0.1312.52",
"uptime": 600,
"setup_url": "http://support.google.com/cloudprint/answer/1686197/?hl=en",
"support_url": "http://support.google.com/cloudprint/?hl=en",
"update_url": "http://support.google.com/cloudprint/?hl=en",
"x-privet-token": "AIp06DjQd80yMoGYuGmT_VDAApuBZbInsQ:1358377509659",
"api": [
"/privet/accesstoken",
"/privet/capabilities",
"/privet/printer/submitdoc",
],
"semantic_state": {
"version": "1.0",
"printer": {
"state": "STOPPED",
"marker_state": {
"item": [
{
"vendor_id": "ink",
"state": "EXHAUSTED",
"level_percent": 0
}
]
}
}
}
}
4.2.3. ข้อผิดพลาด
API /privet/info ควรแสดงข้อผิดพลาดก็ต่อเมื่อไม่มีส่วนหัว X-Privet-Token เท่านั้น ต้องเป็นข้อผิดพลาด HTTP 400
HTTP/1.1 400 Missing X-Privet-Token header.
4.3 /privet/register API
/privet/register API เป็นทางเลือก ซึ่งเป็นคำขอ HTTP POST API /privet/register ต้องตรวจสอบ ส่วนหัว X-Privet-Token ที่ถูกต้อง อุปกรณ์ต้องใช้ API นี้ใน URL "/privet/register"
POST /privet/register?action=start&user=user@domain.com HTTP/1.1 POST /privet/register?action=complete&user=user@domain.com HTTP/1.1
อุปกรณ์ควรแสดง API /privet/register เมื่ออนุญาตให้ลงทะเบียนโดยไม่ระบุตัวตนในขณะนั้นเท่านั้น เช่น
- เมื่อเปิดอุปกรณ์ (หรือหลังจากคลิกปุ่มพิเศษในอุปกรณ์) และยังไม่ได้ลงทะเบียน อุปกรณ์ควรแสดง API /privet/register เพื่ออนุญาตให้ผู้ใช้จากเครือข่าย LAN อ้างสิทธิ์เครื่องพิมพ์
- หลังจากลงทะเบียนเสร็จแล้ว อุปกรณ์ควรหยุดแสดง /privet/register API เพื่อ ป้องกันไม่ให้ผู้ใช้รายอื่นในเครือข่ายท้องถิ่นอ้างสิทธิ์ในอุปกรณ์
- อุปกรณ์บางเครื่องอาจมีวิธีลงทะเบียนอุปกรณ์ที่แตกต่างกัน และไม่ควรแสดง API /privet/register เลย (เช่น ตัวเชื่อมต่อ Chrome Cloud Print)
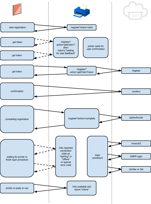
กระบวนการจดทะเบียนประกอบด้วย 3 ขั้นตอน (ดูการจดทะเบียนแบบไม่ระบุตัวตนสำหรับ Cloud Print)
- เริ่มกระบวนการลงทะเบียนแบบไม่ระบุตัวบุคคล
- ไคลเอ็นต์จะเริ่มกระบวนการนี้โดยการเรียกใช้ API /privet/register อุปกรณ์อาจรอ การยืนยันจากผู้ใช้ในเวลานั้น
- รับโทเค็นการอ้างสิทธิ์
ไคลเอ็นต์จะสำรวจเพื่อดูว่าเมื่อใดที่อุปกรณ์พร้อมดำเนินการต่อ เมื่ออุปกรณ์พร้อมแล้ว อุปกรณ์จะส่งคำขอไปยังเซิร์ฟเวอร์เพื่อดึงโทเค็นการลงทะเบียนและ URL การลงทะเบียน ควรส่งคืนโทเค็น และ URL ที่ได้รับไปยังไคลเอ็นต์ ในขั้นตอนนี้ หากอุปกรณ์รับสายเรียกเข้าอีกสายเพื่อ เริ่มต้นการลงทะเบียน อุปกรณ์ควรทำดังนี้
- หากเป็นผู้ใช้รายเดียวกันกับที่เริ่มการลงทะเบียน ให้ทิ้งข้อมูลก่อนหน้าทั้งหมด (หากมี) และเริ่มกระบวนการลงทะเบียนใหม่
- หากเป็นผู้ใช้รายอื่น ให้แสดงข้อผิดพลาด device_busy และหมดเวลา 30 วินาที
ทำตามขั้นตอนการลงทะเบียนให้เสร็จสมบูรณ์
หลังจากที่ไคลเอ็นต์อ้างสิทธิ์อุปกรณ์แล้ว ไคลเอ็นต์ควรแจ้งให้อุปกรณ์ลงทะเบียนให้เสร็จสมบูรณ์ เมื่อกระบวนการลงทะเบียนเสร็จสมบูรณ์ อุปกรณ์ควรส่งประกาศการอัปเดต รวมถึงรหัสอุปกรณ์ที่เพิ่งได้รับ
หมายเหตุ: เมื่ออุปกรณ์กำลังประมวลผลการเรียก API /privet/register ระบบจะประมวลผลการเรียก API /privet/register อื่นๆ พร้อมกันไม่ได้ อุปกรณ์ต้องแสดงข้อผิดพลาด device_busy และหมดเวลา 30 วินาที
ขอแนะนำอย่างยิ่งให้ผู้ใช้ยืนยันการลงทะเบียนในอุปกรณ์ หากมีการติดตั้งใช้งาน อุปกรณ์ต้องรอการยืนยันจากผู้ใช้หลังจากได้รับคำขอ API /privet/register?action=start ไคลเอ็นต์จะเรียกใช้ API /privet/register?action=getClaimToken เพื่อดูว่าเมื่อใดที่ การยืนยันผู้ใช้เสร็จสมบูรณ์และโทเค็นการอ้างสิทธิ์พร้อมใช้งาน หากผู้ใช้ยกเลิกการลงทะเบียนในอุปกรณ์ (เช่น กดปุ่มยกเลิก) ระบบจะต้องแสดงข้อผิดพลาด user_cancel หากผู้ใช้ ยังไม่ได้ยืนยันการลงทะเบียนภายในกรอบเวลาที่กำหนด ระบบจะต้องแสดงข้อผิดพลาด confirmation_timeout ดูรายละเอียดเพิ่มเติมได้ที่ส่วนค่าเริ่มต้น
4.3.1. อินพุต
/privet/register API มีพารามิเตอร์อินพุตต่อไปนี้| ชื่อ | ค่า |
|---|---|
| การดำเนินการ | อาจเป็นค่าใดค่าหนึ่งต่อไปนี้
start - เพื่อเริ่มกระบวนการลงทะเบียน getClaimToken - ดึงโทเค็นการอ้างสิทธิ์สำหรับอุปกรณ์ cancel - เพื่อยกเลิกกระบวนการลงทะเบียน complete - เพื่อสิ้นสุดกระบวนการลงทะเบียน |
| ผู้ใช้ | อีเมลของผู้ใช้ที่จะอ้างสิทธิ์อุปกรณ์นี้ |
อุปกรณ์ต้องตรวจสอบว่าอีเมลจากทุกการดำเนินการ (start, getClaimToken, cancel, complete) ตรงกัน
4.3.2. รีเทิร์น
/privet/register API จะแสดงข้อมูลต่อไปนี้| ชื่อค่า | ประเภทค่า | คำอธิบาย |
|---|---|---|
| การดำเนินการ | สตริง | การดำเนินการเดียวกันกับในพารามิเตอร์อินพุต |
| ผู้ใช้ | สตริง (ไม่บังคับ) | ผู้ใช้คนเดียวกับในพารามิเตอร์อินพุต (อาจไม่มี หากละเว้นในอินพุต) |
| โทเค็น | สตริง (ไม่บังคับ) | โทเค็นการลงทะเบียน (ต้องระบุสำหรับ การตอบกลับ "getClaimToken" ไม่ต้องระบุสำหรับ "start", "complete", "cancel") |
| claim_url | สตริง (ไม่บังคับ) | URL การลงทะเบียน (ต้องระบุสำหรับ การตอบกลับ "getClaimToken" ละเว้นสำหรับ "start", "complete", "cancel") สำหรับเครื่องพิมพ์ระบบคลาวด์ URL ต้องเป็น "complete_invite_url" ที่ได้รับจากเซิร์ฟเวอร์ |
| automated_claim_url | สตริง (ไม่บังคับ) | URL การลงทะเบียน (ต้องระบุสำหรับ การตอบกลับ "getClaimToken" ละเว้นสำหรับ "start", "complete", "cancel") สำหรับเครื่องพิมพ์ระบบคลาวด์ จะต้อง เป็น "automated_invite_url" ที่ได้รับจากเซิร์ฟเวอร์ |
| device_id | สตริง (ไม่บังคับ) | รหัสอุปกรณ์ใหม่ (ละเว้นสำหรับคำตอบ "start" ต้องระบุสำหรับคำตอบ "complete") |
อุปกรณ์ต้องแสดงรหัสอุปกรณ์ในการตอบกลับของ /privet/info API หลังจากลงทะเบียนเสร็จสมบูรณ์แล้วเท่านั้น
ตัวอย่างที่ 1:
{
"action": "start",
"user": "user@domain.com",
}
ตัวอย่างที่ 2:
{
"action": "getClaimToken",
"user": "user@domain.com",
"token": "AAA111222333444555666777",
"claim_url": "https://domain.com/SoMeUrL",
}
ตัวอย่างที่ 3:
{
"action": "complete",
"user": "user@domain.com",
"device_id": "11111111-2222-3333-4444-555555555555",
}
4.3.3. ข้อผิดพลาด
API /privet/register อาจแสดงข้อผิดพลาดต่อไปนี้ (ดูรายละเอียดในส่วนข้อผิดพลาด)| ข้อผิดพลาด | คำอธิบาย |
|---|---|
| device_busy | อุปกรณ์กำลังทำงานอยู่และดำเนินการตามที่ขอไม่ได้ ลองอีกครั้ง หลังจากหมดเวลา |
| pending_user_action | ในการตอบกลับ "getClaimToken" ข้อผิดพลาดนี้บ่งชี้ว่า อุปกรณ์ยังคงรอการยืนยันจากผู้ใช้ และควรลองส่งคำขอ "getClaimToken" อีกครั้งหลังจาก หมดเวลา |
| user_cancel | ผู้ใช้ยกเลิกกระบวนการลงทะเบียนจากอุปกรณ์โดยตรง |
| confirmation_timeout | การยืนยันผู้ใช้หมดเวลา |
| invalid_action | มีการเรียกใช้การดำเนินการที่ไม่ถูกต้อง ตัวอย่างเช่น หากไคลเอ็นต์เรียกใช้ action=complete ก่อนเรียกใช้ action=start และ action=getClaimToken |
| invalid_params | ระบุพารามิเตอร์ที่ไม่ถูกต้องในคำขอ (ควรละเว้นพารามิเตอร์ที่ไม่รู้จัก เพื่อความเข้ากันได้ในอนาคต) เช่น ส่งคืนค่านี้หากไคลเอ็นต์ เรียกใช้ action=unknown หรือ user= |
| device_config_error | วันที่/เวลา (หรือการตั้งค่าอื่นๆ) ในฝั่งอุปกรณ์ไม่ถูกต้อง ผู้ใช้ต้องไปที่ (เว็บไซต์ภายในของอุปกรณ์) และกำหนดการตั้งค่าอุปกรณ์ |
| ออฟไลน์ | ขณะนี้อุปกรณ์ออฟไลน์อยู่และไม่สามารถสื่อสารกับเซิร์ฟเวอร์ได้ |
| server_error | เกิดข้อผิดพลาดของเซิร์ฟเวอร์ระหว่างกระบวนการลงทะเบียน |
| invalid_x_privet_token | X-Privet-Token ไม่ถูกต้องหรือว่างเปล่าในคำขอ |
อุปกรณ์ต้องหยุดแสดง API /privet/register หลังจากลงทะเบียนเสร็จสมบูรณ์แล้ว หากอุปกรณ์ไม่ได้เปิดเผย API /privet/register อุปกรณ์จะต้องแสดงข้อผิดพลาด HTTP 404 ดังนั้น หากมีการลงทะเบียนอุปกรณ์แล้ว การเรียก API นี้จะต้องแสดงผล 404 หากไม่มีส่วนหัว X-Privet-Token อุปกรณ์ต้องแสดงข้อผิดพลาด HTTP 400
4.4 /privet/accesstoken API
API /privet/accesstoken เป็น API ที่ไม่บังคับ เป็นคำขอ HTTP GET API /privet/accesstoken ต้องตรวจสอบ ส่วนหัว "X-Privet-Token" ที่ถูกต้อง อุปกรณ์ต้องใช้ API นี้ใน URL "/privet/accesstoken"GET /privet/accesstoken HTTP/1.1
เมื่ออุปกรณ์ได้รับการเรียกใช้ API /accesstoken อุปกรณ์ควรเรียกใช้เซิร์ฟเวอร์เพื่อเรียกโทเค็นเพื่อเข้าถึง สำหรับผู้ใช้ที่ระบุและส่งคืนโทเค็นไปยังไคลเอ็นต์ จากนั้นไคลเอ็นต์จะใช้โทเค็นการเข้าถึงเพื่อเข้าถึงอุปกรณ์นี้ผ่านระบบคลาวด์
อุปกรณ์ Cloud Print ต้องเรียก API ต่อไปนี้
/cloudprint/proximitytoken
"proximity_token": {
"user": "user@domain.com",
"token": "AAA111222333444555666777",
"expires_in": 600
}
4.4.1. อินพุต
API /privet/accesstoken มีพารามิเตอร์อินพุตต่อไปนี้| ชื่อ | ค่า |
|---|---|
| ผู้ใช้ | อีเมลของผู้ใช้ที่ต้องการใช้โทเค็นเพื่อการเข้าถึงนี้ อาจว่างเปล่าในคำขอ |
4.4.2. รีเทิร์น
API /privet/accesstoken จะแสดงข้อมูลต่อไปนี้| ชื่อค่า | ประเภทค่า | คำอธิบาย |
|---|---|---|
| โทเค็น | สตริง | โทเค็นเพื่อการเข้าถึงที่เซิร์ฟเวอร์ส่งคืน |
| ผู้ใช้ | สตริง | ผู้ใช้คนเดียวกับในพารามิเตอร์อินพุต |
| expires_in | int | จำนวนวินาทีจนกว่าโทเค็นนี้จะหมดอายุ ได้รับจาก เซิร์ฟเวอร์และส่งผ่านในการตอบกลับนี้ |
ตัวอย่าง
{
"token": "AAA111222333444555666777",
"user": "user@domain.com",
"expires_in": 600
}
4.4.3. ข้อผิดพลาด
API /privet/accesstoken อาจแสดงข้อผิดพลาดต่อไปนี้ (ดูรายละเอียดในส่วนข้อผิดพลาด)| ข้อผิดพลาด | คำอธิบาย |
|---|---|
| ออฟไลน์ | ขณะนี้อุปกรณ์ออฟไลน์อยู่และไม่สามารถสื่อสารกับเซิร์ฟเวอร์ได้ |
| access_denied | สิทธิ์ไม่เพียงพอ การเข้าถึงถูกปฏิเสธ อุปกรณ์ควรแสดงข้อผิดพลาดนี้ เมื่อเซิร์ฟเวอร์ปฏิเสธคำขออย่างชัดแจ้ง |
| invalid_params | ระบุพารามิเตอร์ที่ไม่ถูกต้องในคำขอ (ควรละเว้นพารามิเตอร์ที่ไม่รู้จัก เพื่อความเข้ากันได้ในอนาคต) เช่น หากไคลเอ็นต์เรียก /accesstoken?user= หรือ /accesstoken |
| server_error | เกิดข้อผิดพลาดกับเซิร์ฟเวอร์ |
| invalid_x_privet_token | X-Privet-Token ไม่ถูกต้องหรือว่างเปล่าในคำขอ |
หากอุปกรณ์ไม่ได้เปิดเผย API /privet/accesstoken อุปกรณ์จะต้องแสดงข้อผิดพลาด HTTP 404 หากไม่มีส่วนหัว X-Privet-Token อุปกรณ์ต้องแสดงข้อผิดพลาด HTTP 400
4.5 /privet/capabilities API
/privet/capabilities API เป็นทางเลือก เป็นคำขอ HTTP GET API /privet/capabilities ต้องตรวจสอบ ส่วนหัว "X-Privet-Token" ที่ถูกต้อง อุปกรณ์ต้องใช้ API นี้ใน URL "/privet/capabilities"GET /privet/capabilities HTTP/1.1
4.5.1. อินพุต
/privet/capabilities API มีพารามิเตอร์อินพุตต่อไปนี้| ชื่อ | ค่า |
|---|---|
| ออฟไลน์ | (ไม่บังคับ) ต้องเป็น "offline=1" เท่านั้น ในกรณีนี้ อุปกรณ์ควรแสดงความสามารถสำหรับการใช้งานแบบออฟไลน์ (หากแตกต่างจากความสามารถ "ออนไลน์") |
4.5.2. รีเทิร์น
API /privet/capabilities จะแสดงความสามารถของอุปกรณ์ในรูปแบบ JSON ของคำอธิบายอุปกรณ์ในระบบคลาวด์ (CDD) (ดูรายละเอียดในเอกสาร CDD) เครื่องพิมพ์อย่างน้อยที่สุดต้องแสดงรายการประเภทที่รองรับ ที่นี่ ตัวอย่างเช่น เครื่องพิมพ์ที่ใช้งานได้ในระบบคลาวด์ซึ่งออนไลน์อยู่ในขณะนี้อาจแสดงผลคล้ายกับตัวอย่างต่อไปนี้ (อย่างน้อย)
{
"version": "1.0",
"printer": {
"supported_content_type": [
{
"content_type": "application/pdf",
"min_version": "1.4"
},
{ "content_type": "image/pwg-raster" },
{ "content_type": "image/jpeg" },
{ "content_type": "*/*" }
]
}
}
{
"version": "1.0",
"printer": {
"supported_content_type": [
{
"content_type": "application/pdf",
"min_version": "1.4"
},
{ "content_type": "image/pwg-raster" },
{ "content_type": "image/jpeg" }
]
}
}
หมายเหตุ: เครื่องพิมพ์จะแสดงลำดับความสำคัญของประเภทเนื้อหาที่รองรับโดยใช้ลำดับ ตัวอย่างเช่น ในตัวอย่างด้านบน เครื่องพิมพ์ระบุว่าต้องการข้อมูล "application/pdf" มากกว่า "image/pwg-raster" และ "image/jpeg" ไคลเอ็นต์ควรพิจารณาลำดับความสำคัญของเครื่องพิมพ์หากเป็นไปได้ (ดูรายละเอียดในเอกสาร CDD)
4.5.3. ข้อผิดพลาด
API /privet/capabilities อาจแสดงข้อผิดพลาดต่อไปนี้ (ดูรายละเอียดในส่วนข้อผิดพลาด)| ข้อผิดพลาด | คำอธิบาย |
|---|---|
| invalid_x_privet_token | X-Privet-Token ไม่ถูกต้องหรือว่างเปล่าในคำขอ |
หากอุปกรณ์ไม่ได้เปิดเผย API /privet/capabilities จะต้องแสดงข้อผิดพลาด HTTP 404 หากไม่มีส่วนหัว X-Privet-Token อุปกรณ์ต้องแสดงข้อผิดพลาด HTTP 400
4.6 ข้อผิดพลาด
API ข้างต้นจะแสดงข้อผิดพลาดในรูปแบบต่อไปนี้| ชื่อค่า | ประเภทค่า | คำอธิบาย |
|---|---|---|
| ข้อผิดพลาด | สตริง | ประเภทข้อผิดพลาด (กำหนดต่อ API) |
| คำอธิบาย | สตริง (ไม่บังคับ) | คำอธิบายข้อผิดพลาดที่มนุษย์อ่านได้ |
| server_api | สตริง (ไม่บังคับ) | ในกรณีที่เกิดข้อผิดพลาดของเซิร์ฟเวอร์ ฟิลด์นี้จะมี API ของเซิร์ฟเวอร์ที่ไม่สำเร็จ |
| server_code | int (ไม่บังคับ) | ในกรณีที่เกิดข้อผิดพลาดเกี่ยวกับเซิร์ฟเวอร์ ฟิลด์นี้จะมี รหัสข้อผิดพลาดที่เซิร์ฟเวอร์ส่งคืน |
| server_http_code | int (ไม่บังคับ) | ในกรณีที่เกิดข้อผิดพลาด HTTP ของเซิร์ฟเวอร์ ฟิลด์นี้ จะมีรหัสข้อผิดพลาด HTTP ที่เซิร์ฟเวอร์ส่งคืน |
| เวลานอก | int (ไม่บังคับ) | จำนวนวินาทีที่ไคลเอ็นต์ต้องรอก่อน ลองอีกครั้ง (สำหรับข้อผิดพลาดที่กู้คืนได้เท่านั้น) ไคลเอ็นต์ต้องสุ่มค่าหมดเวลาจริงจากค่านี้เป็น ค่าที่เพิ่มขึ้น 20% |
API ทั้งหมดต้องแสดงข้อผิดพลาด HTTP 400 หากไม่มีส่วนหัว X-Privet-Token
HTTP/1.1 400 Missing X-Privet-Token header.
ตัวอย่างที่ 1:
{
"error": "server_error",
"description": "Service unavailable",
"server_api": "/submit",
"server_http_code": 503
}
ตัวอย่างที่ 2:
{
"error": "printer_busy",
"description": "Printer is currently printing other job",
"timeout": 15
}
5. Printer API
อุปกรณ์ประเภทหนึ่งที่โปรโตคอลนี้รองรับคือเครื่องพิมพ์ประเภท อุปกรณ์ที่รองรับประเภทนี้อาจ ใช้ฟังก์ชันการทำงานบางอย่างที่เฉพาะเจาะจงสำหรับเครื่องพิมพ์ โดยปกติแล้ว การพิมพ์ไปยังเครื่องพิมพ์ที่ใช้งานได้ในระบบคลาวด์จะ ผ่านเซิร์ฟเวอร์ Cloud Print ดังนี้
ในบางกรณี ลูกค้าอาจต้องส่งเอกสารในพื้นที่ อาจจำเป็นในกรณีที่ไคลเอ็นต์ไม่มี รหัส Google หรือไม่สามารถสื่อสารกับเซิร์ฟเวอร์ Cloud Print ได้ ในกรณีดังกล่าว ระบบจะส่งงานพิมพ์ไปยังเครื่องพิมพ์ในเครื่อง จากนั้นเครื่องพิมพ์จะใช้บริการ Cloud Print สำหรับ การจัดคิวงานและการแปลง เครื่องพิมพ์จะโพสต์งานที่ส่งในเครื่องไปยังบริการ Cloud Print อีกครั้ง แล้วขอรับงานดังกล่าวเนื่องจากมีการส่งผ่านระบบคลาวด์ กระบวนการนี้จะมอบ ประสบการณ์การใช้งานที่ยืดหยุ่นในแง่ของบริการ (Conversion) และการจัดการ/ติดตามงานพิมพ์
เนื่องจากบริการ Cloud Print ใช้การแปลง เครื่องพิมพ์จึงควรประกาศว่ารองรับรูปแบบอินพุตทั้งหมด ("*/*") ในรายการประเภทเนื้อหาที่รองรับ
{
"version": "1.0",
"printer": {
"supported_content_type": [
{ "content_type": "image/pwg-raster" },
{ "content_type": "*/*" }
]
}
}
ในบางกรณี คุณอาจต้องการโซลูชันที่ทำงานแบบออฟไลน์โดยสมบูรณ์ เนื่องจากเครื่องพิมพ์รองรับรูปแบบอินพุตจำนวนจำกัด ไคลเอ็นต์จึงต้องแปลงเอกสารเป็นรูปแบบเครื่องพิมพ์ที่รองรับโดยเนทีฟ ไม่กี่รูปแบบ
ข้อกำหนดนี้กำหนดให้เครื่องพิมพ์ทั้งหมดต้องรองรับรูปแบบ PWG Raster ("image/pwg-raster") อย่างน้อย สำหรับกรณีการพิมพ์แบบออฟไลน์ เครื่องพิมพ์อาจรองรับรูปแบบอื่นๆ (เช่น JPEG) และหากไคลเอ็นต์รองรับ เครื่องพิมพ์อาจส่งเอกสารในรูปแบบนั้น เครื่องพิมพ์ต้องแสดงประเภทที่รองรับ ผ่าน /capabilities API เช่น
{
"version": "1.0",
"printer": {
"supported_content_type": [
{ "content_type": "image/pwg-raster" },
{ "content_type": "image/jpeg" }
]
}
}
การพิมพ์อย่างง่าย - ไคลเอ็นต์ส่งเอกสารผ่านเครือข่ายท้องถิ่นไปยัง API /submitdoc (โดยไม่ต้องระบุพารามิเตอร์ job_id) ระบบจะพิมพ์เอกสารที่ส่งโดยใช้การตั้งค่าตั๋วพิมพ์เริ่มต้น และไม่จำเป็นต้องมีสถานะของงานพิมพ์ หากเครื่องพิมพ์รองรับการพิมพ์ประเภทนี้เท่านั้น จะต้องโฆษณาเฉพาะ API /submitdoc ในการตอบกลับ API /privet/info
"api": [
"/privet/accesstoken",
"/privet/capabilities",
"/privet/printer/submitdoc",
]
การพิมพ์ขั้นสูง - ไคลเอ็นต์ควรสร้างงานพิมพ์ในเครื่องพิมพ์ก่อนโดยเรียกใช้ API /privet/printer/createjob พร้อมตั๋วงาน CJT ที่ถูกต้องในคำขอ เครื่องพิมพ์ ต้องจัดเก็บตั๋วการพิมพ์ไว้ในหน่วยความจำและส่ง job_id กลับไปยังไคลเอ็นต์ จากนั้นไคลเอ็นต์จะ เรียกใช้ API /printer/submitdoc และระบุ job_id ที่ได้รับก่อนหน้านี้ เมื่อถึงเวลานั้น เครื่องพิมพ์จะเริ่มพิมพ์ ไคลเอ็นต์จะสำรวจสถานะของงานพิมพ์ในเครื่องพิมพ์โดยการเรียก API /privet/printer/jobstate
ในสภาพแวดล้อมแบบหลายลูกค้า เราไม่รับประกันว่าจะมีการเรียก API นี้อย่างไร ไคลเอ็นต์หนึ่งสามารถเรียกใช้ /createjob ระหว่างการเรียกใช้ /createjob->/submitdoc ของไคลเอ็นต์อื่นได้ เราขอแนะนำให้มีคิวงานพิมพ์ที่รอดำเนินการบนเครื่องพิมพ์จำนวนเล็กน้อย (อย่างน้อย 3-5 รายการ) เพื่อป้องกันการหยุดชะงักที่อาจเกิดขึ้นและปรับปรุงความสามารถในการใช้งาน
- /createjob จะใช้ตำแหน่งแรกที่ว่างในคิว
- อายุของงาน (ในคิว) อย่างน้อย 5 นาที
- หากคิวเต็ม ระบบจะนำงานที่เก่าที่สุดซึ่งไม่ได้พิมพ์ออกและแทนที่ด้วยงานใหม่
- หากมีงานพิมพ์ที่กำลังพิมพ์ในอุปกรณ์ (การพิมพ์แบบธรรมดาหรือขั้นสูง) /submitdoc ควรแสดงสถานะว่าไม่ว่างและเสนอการหมดเวลาเพื่อลองส่งงานพิมพ์นี้อีกครั้ง
- หาก /submitdoc อ้างอิงถึงงานที่ถูกนำออกจากคิว (เนื่องจาก การแทนที่หรือหมดเวลา) เครื่องพิมพ์ควรแสดงข้อผิดพลาด invalid_print_job และ ไคลเอ็นต์จะลองกระบวนการอีกครั้งจากขั้นตอน /createjob ไคลเอ็นต์ต้องรอ ระยะหมดเวลาแบบสุ่มสูงสุด 5 วินาทีก่อนลองอีกครั้ง
หากข้อจำกัดด้านหน่วยความจำทำให้จัดเก็บงานที่รอดำเนินการหลายรายการในอุปกรณ์ไม่ได้ คุณอาจมีคิวงานพิมพ์ยาว 1 งาน โดยยังคงต้องเป็นไปตามโปรโตคอลเดียวกันกับด้านบน หลังจากงานเสร็จสมบูรณ์หรือล้มเหลวโดยมีข้อผิดพลาด เครื่องพิมพ์ควรจัดเก็บข้อมูลเกี่ยวกับสถานะของงานเป็นเวลาอย่างน้อย 5 นาที ขนาดคิวสำหรับจัดเก็บสถานะของงานที่เสร็จสมบูรณ์ควรมีอย่างน้อย 10 หากมีสถานะงานที่ต้องจัดเก็บเพิ่มเติม ระบบอาจนำสถานะงานที่เก่าที่สุดออกจากคิว ก่อนที่จะหมดเวลา 5 นาที
หมายเหตุ: ตอนนี้ไคลเอ็นต์จะสำรวจสถานะงาน ในอนาคต เราอาจกำหนดให้เครื่องพิมพ์ส่งการแจ้งเตือน DNS TXT เมื่อสถานะของงานพิมพ์มีการเปลี่ยนแปลง
5.1 /privet/printer/createjob API
/privet/printer/createjob API เป็น API ที่ไม่บังคับ (ดูการพิมพ์อย่างง่ายด้านบน) ซึ่งเป็นคำขอ HTTP POST API /privet/printer/createjob ต้องตรวจสอบส่วนหัว "X-Privet-Token" ที่ถูกต้อง อุปกรณ์ต้องติดตั้งใช้งาน API นี้ใน URL "/privet/printer/createjob"
POST /privet/printer/createjob HTTP/1.1
5.1.1. อินพุต
/privet/printer/createjob API ไม่มีพารามิเตอร์อินพุตใน URL เนื้อความของคำขอควรมีข้อมูลตั๋วงานพิมพ์ในรูปแบบ CJT5.1.2. รีเทิร์น
API /privet/printer/createjob จะแสดงข้อมูลต่อไปนี้| ชื่อค่า | ประเภทค่า | คำอธิบาย |
|---|---|---|
| job_id | สตริง | รหัสของงานพิมพ์ที่สร้างขึ้นใหม่ |
| expires_in | int | จำนวนวินาทีที่งานพิมพ์นี้ใช้ได้ |
ตัวอย่าง
{
"job_id": "123",
"expires_in": 600
}
5.1.3. ข้อผิดพลาด
API /privet/printer/createjob อาจแสดงข้อผิดพลาดต่อไปนี้ (ดูรายละเอียดในส่วนข้อผิดพลาด)| ข้อผิดพลาด | คำอธิบาย |
|---|---|
| invalid_ticket | ตั๋วการพิมพ์ที่ส่งไม่ถูกต้อง |
| printer_busy | เครื่องพิมพ์กำลังทำงานและไม่สามารถประมวลผล /createjob ได้ในขณะนี้ ลองอีกครั้ง หลังจากหมดเวลา |
| printer_error | เครื่องพิมพ์อยู่ในสถานะข้อผิดพลาดและต้องมีการโต้ตอบจากผู้ใช้เพื่อแก้ไข คำอธิบายควรมีคำอธิบายโดยละเอียดเพิ่มเติม (เช่น "กระดาษติดในถาด 1") |
| invalid_x_privet_token | X-Privet-Token ไม่ถูกต้องหรือว่างเปล่าในคำขอ |
หากอุปกรณ์ไม่แสดง /privet/printer/createjob อุปกรณ์ต้องแสดงข้อผิดพลาด HTTP 404 หากไม่มีส่วนหัว X-Privet-Token อุปกรณ์ต้องแสดงข้อผิดพลาด HTTP 400
5.2 /privet/printer/submitdoc API
ต้องใช้ API /privet/printer/submitdoc เพื่อใช้การพิมพ์ผ่านเครือข่ายท้องถิ่น (ออฟไลน์หรือ โพสต์ไปยัง Cloud Print อีกครั้ง) ซึ่งเป็นคำขอ HTTP POST API /privet/printer/submitdoc ต้องตรวจสอบส่วนหัว "X-Privet-Token" ที่ถูกต้อง อุปกรณ์ต้องใช้ API นี้ใน URL "/privet/printer/submitdoc"POST /privet/printer/submitdoc HTTP/1.1
หากเครื่องพิมพ์ไม่สามารถเก็บข้อมูลทั้งหมดไว้ในบัฟเฟอร์ภายในได้ เครื่องพิมพ์ควรใช้กลไก TCP เพื่อชะลอการโอนข้อมูลจนกว่าจะพิมพ์เอกสารบางส่วน ซึ่งจะทำให้บัฟเฟอร์ บางส่วนพร้อมใช้งานอีกครั้ง (เช่น เครื่องพิมพ์อาจตั้งค่า windowsize=0 ในเลเยอร์ TCP ซึ่งจะทำให้ไคลเอ็นต์ต้องรอ)
การส่งเอกสารไปยังเครื่องพิมพ์อาจใช้เวลานาน ไคลเอ็นต์ควร ตรวจสอบสถานะของเครื่องพิมพ์และงาน (การพิมพ์ขั้นสูง) ได้ในขณะที่การพิมพ์กำลังดำเนินการอยู่ หากต้องการดำเนินการดังกล่าว เครื่องพิมพ์ต้องอนุญาตให้ไคลเอ็นต์เรียกใช้ API /privet/info และ /privet/printer/jobstate ขณะประมวลผลการเรียกใช้ API /privet/printer/submitdoc เราขอแนะนำให้ไคลเอ็นต์ทุกรายเริ่มเธรดใหม่เพื่อเรียกใช้ API /privet/printer/submitdoc เพื่อให้เธรดหลักใช้ API /privet/info และ /privet/printer/jobstate เพื่อตรวจสอบสถานะเครื่องพิมพ์และสถานะงานได้
หมายเหตุ: เมื่อพิมพ์งานในเครื่องเสร็จสมบูรณ์หรือยกเลิก เราขอแนะนำเป็นอย่างยิ่ง (และจะต้องรายงานในข้อกำหนดนี้เวอร์ชันในอนาคต) ให้รายงานสถานะสุดท้ายของงานไปยังอินเทอร์เฟซ /cloudprint/submit เพื่อวัตถุประสงค์ด้านการบัญชีและประสบการณ์ของผู้ใช้ ต้องระบุพารามิเตอร์ "printerid", "title", "contentType" และ "final_semantic_state" (ในรูปแบบ PrintJobState) รวมถึงพารามิเตอร์ "tag" (พารามิเตอร์ที่ทำซ้ำ) และ "ticket" (ตั๋วของงานในรูปแบบ CloudJobTicket) โปรดทราบว่า PrintJobState ที่ระบุต้องเป็นสถานะสุดท้ายจริง กล่าวคือ ประเภทต้องเป็น DONE หรือ ABORTED และต้องระบุสาเหตุในกรณีที่เป็น ABORTED (ดูรายละเอียดได้ที่ JobState ) นอกจากนี้ โปรดทราบว่าการใช้ อินเทอร์เฟซ /cloudprint/submit เพื่อรายงานงานพิมพ์ในเครื่องไม่ได้ระบุไว้ใน ข้อกำหนดเนื่องจากส่วนดังกล่าวมีไว้เพื่ออธิบาย การใช้งานหลักของอินเทอร์เฟซ ซึ่งก็คือการส่งงานพิมพ์พร้อมเอกสารที่จะพิมพ์ที่ระบุไว้ใน พารามิเตอร์ "content"
5.2.1. อินพุต
API /privet/printer/submitdoc มีพารามิเตอร์อินพุตต่อไปนี้| ชื่อ | ค่า |
|---|---|
| job_id | (ไม่บังคับ) รหัสงานพิมพ์ อาจละเว้นได้ในกรณีการพิมพ์อย่างง่าย (ดูด้านบน) ต้องตรงกับหมายเลขที่เครื่องพิมพ์ส่งคืน |
| user_name | (ไม่บังคับ) ชื่อผู้ใช้ที่ผู้ใช้อ่านได้ ค่านี้ไม่แน่นอนและควรใช้ เฉพาะสำหรับการอธิบายประกอบงานพิมพ์เท่านั้น หากมีการโพสต์งานไปยังบริการ Cloud Print อีกครั้ง ควรแนบสตริงนี้ไปกับงาน Cloud Print |
| client_name | (ไม่บังคับ) ชื่อของแอปพลิเคชันไคลเอ็นต์ที่ส่งคำขอนี้ สำหรับการแสดงผลเท่านั้น หากมีการโพสต์งานไปยังบริการ Cloud Print อีกครั้ง ควรแนบสตริงนี้ ไปกับงาน Cloud Print |
| job_name | (ไม่บังคับ) ชื่อของงานพิมพ์ที่จะบันทึก หากมีการโพสต์งานอีกครั้งไปยัง บริการ Cloud Print ควรแนบสตริงนี้ไปกับงาน Cloud Print |
| ออฟไลน์ | (ไม่บังคับ) ต้องเป็น "offline=1" เท่านั้น ในกรณีนี้ เครื่องพิมพ์ควร ลองพิมพ์แบบออฟไลน์เท่านั้น (ไม่ต้องโพสต์ไปยังเซิร์ฟเวอร์ Cloud Print อีก) |
เนื้อหาของคำขอควรมีเอกสารที่ถูกต้องสำหรับการพิมพ์ "Content-Length" ควร มีความยาวที่ถูกต้องของคำขอ ควรตั้งค่าส่วนหัว "Content-Type" เป็น ประเภท MIME ของเอกสารและตรงกับประเภทใดประเภทหนึ่งใน CDD (เว้นแต่ CDD จะระบุ "*/*")
เราขอแนะนำให้ลูกค้าอย่างยิ่งระบุชื่อผู้ใช้ (หรืออีเมล) ชื่อลูกค้า และชื่องานที่ถูกต้องพร้อมกับคำขอนี้ ฟิลด์เหล่านั้นจะใช้ใน UI เพื่อปรับปรุงประสบการณ์ของผู้ใช้เท่านั้น
5.2.2. รีเทิร์น
API /privet/printer/submitdoc จะแสดงข้อมูลต่อไปนี้| ชื่อค่า | ประเภทค่า | คำอธิบาย |
|---|---|---|
| job_id | สตริง | รหัสของงานพิมพ์ที่สร้างขึ้นใหม่ (การพิมพ์อย่างง่าย) หรือ job_id ที่ระบุในคำขอ (การพิมพ์ขั้นสูง) |
| expires_in | int | จำนวนวินาทีที่งานพิมพ์นี้ใช้ได้ |
| job_type | สตริง | ประเภทเนื้อหาของเอกสารที่ส่ง |
| job_size | int 64 บิต | ขนาดของข้อมูลการพิมพ์ในหน่วยไบต์ |
| job_name | สตริง | (ไม่บังคับ) ชื่องานเดียวกันกับในอินพุต (หากมี) |
ตัวอย่าง
{
"job_id": "123",
"expires_in": 500,
"job_type": "application/pdf",
"job_size": 123456,
"job_name": "My PDF document"
}
5.2.3. ข้อผิดพลาด
API /privet/printer/submitdoc อาจแสดงข้อผิดพลาดต่อไปนี้ (ดูรายละเอียดในส่วนข้อผิดพลาด)| ข้อผิดพลาด | คำอธิบาย |
|---|---|
| invalid_print_job | มีการระบุรหัสงานที่ไม่ถูกต้อง/หมดอายุในคำขอ ลองอีกครั้งหลังจาก หมดเวลา |
| invalid_document_type | เครื่องพิมพ์ไม่รองรับประเภท MIME ของเอกสาร |
| invalid_document | เอกสารที่ส่งไม่ถูกต้อง |
| document_too_large | เอกสารมีขนาดเกินขนาดสูงสุดที่อนุญาต |
| printer_busy | เครื่องพิมพ์ไม่ว่างและประมวลผลเอกสารไม่ได้ในขณะนี้ ลองอีกครั้ง หลังจากหมดเวลา |
| printer_error | เครื่องพิมพ์อยู่ในสถานะข้อผิดพลาดและต้องมีการโต้ตอบจากผู้ใช้เพื่อแก้ไข คำอธิบายควรมีคำอธิบายโดยละเอียดเพิ่มเติม (เช่น "กระดาษติดในถาด 1") |
| invalid_params | ระบุพารามิเตอร์ที่ไม่ถูกต้องในคำขอ (ระบบควรไม่สนใจพารามิเตอร์ที่ไม่รู้จัก เพื่อความเข้ากันได้ในอนาคต) |
| user_cancel | ผู้ใช้ยกเลิกกระบวนการพิมพ์จากอุปกรณ์โดยตรง |
| server_error | โพสต์เอกสารไปยัง Cloud Print ไม่สำเร็จ |
| invalid_x_privet_token | X-Privet-Token ไม่ถูกต้องหรือว่างเปล่าในคำขอ |
หากอุปกรณ์ไม่ได้แสดง /privet/printer/submitdoc อุปกรณ์จะต้องแสดงข้อผิดพลาด HTTP 404 หากไม่มีส่วนหัว X-Privet-Token อุปกรณ์ต้องแสดงข้อผิดพลาด HTTP 400
หมายเหตุ: API /privet/printer/submitdoc อาจต้องมีการจัดการพิเศษในฝั่งเครื่องพิมพ์ (เนื่องจากมีเพย์โหลดขนาดใหญ่แนบมา) ในบางกรณี (ขึ้นอยู่กับการติดตั้งใช้งานเซิร์ฟเวอร์ HTTP ของเครื่องพิมพ์ และแพลตฟอร์ม) เครื่องพิมพ์อาจปิดซ็อกเก็ตก่อนที่จะแสดงข้อผิดพลาด HTTP ในกรณีอื่นๆ เครื่องพิมพ์อาจแสดงข้อผิดพลาด 503 (แทนที่จะเป็นข้อผิดพลาด Privet) เครื่องพิมพ์ควรพยายามส่งคืน Privet ให้ได้มากที่สุด อย่างไรก็ตาม ไคลเอ็นต์ทุกรายที่ใช้ข้อกำหนด Privet ควรจัดการ การปิดซ็อกเก็ต (ไม่มีข้อผิดพลาด HTTP) และกรณีข้อผิดพลาด HTTP 503 สำหรับ API /privet/printer/submitdoc ได้ ในกรณีนี้ ไคลเอ็นต์ควรจัดการเป็นข้อผิดพลาด "printer_busy" แบบส่วนตัวโดยตั้งค่า "timeout" เป็น 15 วินาที ไคลเอ็นต์อาจหยุดลองอีกครั้งหลังจากพยายามแล้วหลายครั้ง (เช่น 3 ครั้ง) เพื่อหลีกเลี่ยงการลองอีกครั้งอย่างไม่สิ้นสุด
5.3 /privet/printer/jobstate API
/privet/printer/jobstate API เป็น API ที่ไม่บังคับ (ดูการพิมพ์อย่างง่ายด้านบน) เป็นคำขอ HTTP GET API /privet/printer/jobstate ต้องตรวจสอบส่วนหัว "X-Privet-Token" ที่ถูกต้อง อุปกรณ์ ต้องใช้ API นี้ใน URL "/privet/printer/jobstate"GET /privet/printer/jobstate HTTP/1.1
5.3.1. อินพุต
API /privet/printer/jobstate มีพารามิเตอร์อินพุตต่อไปนี้| ชื่อ | ค่า |
|---|---|
| job_id | รหัสงานพิมพ์เพื่อแสดงสถานะ |
5.3.2. รีเทิร์น
API /privet/printer/jobstate จะแสดงข้อมูลต่อไปนี้| ชื่อค่า | ประเภทค่า | คำอธิบาย |
|---|---|---|
| job_id | สตริง | รหัสงานพิมพ์ที่มีข้อมูลสถานะ |
| รัฐ | สตริง | ฉบับร่าง - สร้างงานพิมพ์ในอุปกรณ์แล้ว (ยังไม่ได้รับ
การเรียกใช้ /privet/printer/submitdoc)
อยู่ในคิว - ระบบได้รับงานพิมพ์และจัดคิวแล้ว แต่ยังไม่ได้เริ่มพิมพ์ in_progress - งานพิมพ์อยู่ระหว่างการพิมพ์ หยุด - งานพิมพ์หยุดชั่วคราว แต่สามารถเริ่มต้นใหม่ได้ด้วยตนเองหรือโดยอัตโนมัติ done - งานพิมพ์เสร็จแล้ว ยกเลิก - งานพิมพ์ไม่สำเร็จ |
| คำอธิบาย | สตริง | (ไม่บังคับ) คำอธิบายที่มนุษย์อ่านได้ของสถานะ งานพิมพ์ ควรระบุข้อมูลเพิ่มเติมหากสถานะเป็นหยุดหรือยกเลิก โดยปกติแล้วฟิลด์ semantic_state จะให้คำอธิบายที่ดีและมีความหมายมากกว่าแก่ไคลเอ็นต์ |
| expires_in | int | จำนวนวินาทีที่งานพิมพ์นี้ใช้ได้ |
| job_type | สตริง | (ไม่บังคับ) ประเภทเนื้อหาของเอกสารที่ส่ง |
| job_size | int 64 บิต | (ไม่บังคับ) ขนาดของข้อมูลการพิมพ์ในหน่วยไบต์ |
| job_name | สตริง | (ไม่บังคับ) ชื่องานเดียวกันกับในอินพุต (หากมี) |
| server_job_id | สตริง | (ไม่บังคับ) รหัสของงานที่เซิร์ฟเวอร์ส่งคืน (หากมีการโพสต์งานไปยังบริการ Cloud Print) ละเว้นสำหรับการพิมพ์ออฟไลน์ |
| semantic_state | JSON | (ไม่บังคับ) สถานะเชิงความหมายของงานในรูปแบบ PrintJobState |
ตัวอย่าง (การพิมพ์โดยการรายงานผ่าน Cloud Print)
{
"job_id": "123",
"state": "in_progress",
"expires_in": 100,
"job_type": "application/pdf",
"job_size": 123456,
"job_name": "My PDF document",
"server_job_id": "1111-2222-3333-4444"
}
ตัวอย่าง (ข้อผิดพลาดในการพิมพ์ออฟไลน์)
{
"job_id": "123",
"state": "stopped",
"description": "Out of paper",
"expires_in": 100,
"job_type": "application/pdf",
"job_size": 123456,
"job_name": "My PDF document"
}
ตัวอย่าง (ผู้ใช้ยกเลิกงานพิมพ์)
{
"job_id": "123",
"state": "aborted",
"description": "User action",
"expires_in": 100,
"job_type": "application/pdf",
"job_size": 123456,
"job_name": "My PDF document",
"semantic_state": {
"version": "1.0",
"state": {
"type": "ABORTED",
"user_action_cause": {"action_code": "CANCELLED"}
},
"pages_printed": 7
}
}
ตัวอย่าง (หยุดงานพิมพ์เนื่องจากกระดาษหมด) สังเกตการอ้างอิงถึงสถานะของอุปกรณ์ ไคลเอ็นต์จะต้องเรียกใช้ API /privet/info เพื่อดูรายละเอียดเพิ่มเติมเกี่ยวกับสถานะอุปกรณ์
{
"job_id": "123",
"state": "stopped",
"description": "Out of paper",
"expires_in": 100,
"job_type": "application/pdf",
"job_size": "123456",
"job_name": "My PDF document",
"semantic_state": {
"version": "1.0",
"state": {
"type": "STOPPED",
"device_state_cause": {"error_code": "INPUT_TRAY"}
},
"pages_printed": 7
}
}
5.3.3. ข้อผิดพลาด
API /privet/printer/jobstate อาจแสดงข้อผิดพลาดต่อไปนี้ (ดูรายละเอียดในส่วนข้อผิดพลาด)| ข้อผิดพลาด | คำอธิบาย |
|---|---|
| invalid_print_job | ระบุรหัสงานที่ไม่ถูกต้อง/หมดอายุในคำขอ |
| server_error | รับสถานะงานพิมพ์ (สำหรับงานพิมพ์ที่โพสต์ไปยัง Cloud Print) ไม่สำเร็จ |
| invalid_x_privet_token | X-Privet-Token ไม่ถูกต้องหรือว่างเปล่าในคำขอ |
หากอุปกรณ์ไม่แสดง /privet/printer/jobstate อุปกรณ์จะต้องแสดงข้อผิดพลาด HTTP 404 หากไม่มีส่วนหัว X-Privet-Token อุปกรณ์ต้องแสดงข้อผิดพลาด HTTP 400
6. ภาคผนวก
6.1 ลักษณะการทำงานและการตั้งค่าเริ่มต้น
ส่วนนี้จะอธิบายลักษณะการทำงานเริ่มต้นที่เราคาดหวังจากอุปกรณ์ที่รองรับ Privet ทั้งหมด- อุปกรณ์ที่พร้อมใช้งานควรรองรับเฉพาะ API /privet/info และ /privet/register ควรปิดใช้ API อื่นๆ ทั้งหมด (เช่น /privet/accesstoken, การพิมพ์ในเครื่อง)
- การลงทะเบียนต้องมีการโต้ตอบทางกายภาพกับอุปกรณ์
- ผู้ใช้ต้องดำเนินการทางกายภาพบนอุปกรณ์ (เช่น กดปุ่ม) เพื่อยืนยันสิทธิ์เข้าถึงอุปกรณ์ ของตน
- หลังจากที่ผู้ใช้ดำเนินการตามที่ระบุไว้ข้างต้น เครื่องพิมพ์ควรส่งคำขอ /cloudprint/register โดยไม่ควรส่งคำขอนี้จนกว่าจะมีการดำเนินการ (ดูแผนภาพลำดับที่ 1)
- หากอุปกรณ์กำลังประมวลผลคำขอ /privet/register (เช่น รอการดำเนินการ ข้างต้น) อุปกรณ์ต้องปฏิเสธคำขอ /privet/register อื่นๆ ทั้งหมด ในกรณีนี้ อุปกรณ์ต้องแสดงข้อผิดพลาด device_busy
- อุปกรณ์ควรกำหนดระยะหมดเวลาสำหรับคำขอ /register ที่ไม่ได้รับการดำเนินการทางกายภาพ ที่กล่าวถึงข้างต้นภายใน 60 วินาที อุปกรณ์ต้องแสดงข้อผิดพลาด confirmation_timeout ในกรณีนี้
- ไม่บังคับ: รายการต่อไปนี้อาจช่วยปรับปรุงประสบการณ์ของผู้ใช้ได้ แต่ไม่จำเป็นต้องระบุ
- เครื่องพิมพ์อาจกะพริบไฟหรือหน้าจอเพื่อระบุว่าผู้ใช้ต้องดำเนินการเพื่อยืนยันการลงทะเบียน
- เครื่องพิมพ์อาจแสดงข้อความบนหน้าจอว่า "ระบบกำลังลงทะเบียนกับ Google Cloud Print สำหรับผู้ใช้ "abc@def.com" - กด OK เพื่อ ดำเนินการต่อ" โดย abc@def.com คือพารามิเตอร์ผู้ใช้จาก การเรียก API /register ซึ่งจะช่วยให้ผู้ใช้ทราบอย่างชัดเจนว่า
- เป็นการยืนยันคำขอลงทะเบียน
- จะเกิดอะไรขึ้นหากผู้ใช้ไม่ได้เป็นผู้ทริกเกอร์คำขอ
- นอกจากการดำเนินการทางกายภาพเพื่อยืนยันจากเครื่องพิมพ์ (เช่น ปุ่ม"ตกลง" ) เครื่องพิมพ์อาจมีปุ่มให้ผู้ใช้ยกเลิกคำขอด้วย (เช่น "กด "ยกเลิก" เพื่อปฏิเสธ") ซึ่งจะช่วยให้ผู้ใช้ที่ไม่ได้ทริกเกอร์คำขอลงทะเบียนสามารถยกเลิกคำขอดังกล่าวก่อนที่ระบบจะหมดเวลา 60 วินาที อุปกรณ์ต้องแสดงข้อผิดพลาด user_cancel ในกรณีนี้
- การโอนการเป็นเจ้าของ
- อุปกรณ์อาจถูกลบออกจากบริการระบบคลาวด์อย่างชัดเจน
- หากอุปกรณ์ได้รับผลสำเร็จ แต่ไม่มีคำอธิบายอุปกรณ์อันเป็นผลมาจากการเรียกใช้ /cloudprint/printer (สำหรับ GCP) อุปกรณ์จะต้องกลับไปใช้โหมดเริ่มต้น (พร้อมใช้งานทันที)
- หากข้อมูลเข้าสู่ระบบของอุปกรณ์ใช้ไม่ได้อีกต่อไป (เนื่องจากการตอบกลับจากเซิร์ฟเวอร์ระบุว่า "ข้อมูลเข้าสู่ระบบไม่ถูกต้อง") อุปกรณ์จะต้องกลับไปใช้โหมดเริ่มต้น (พร้อมใช้งานทันที)
- การรีเซ็ตเป็นค่าเริ่มต้นในเครื่องต้องล้างข้อมูลเข้าสู่ระบบของอุปกรณ์และตั้งค่าเป็นสถานะเริ่มต้น
- ไม่บังคับ: อุปกรณ์อาจมีรายการเมนูเพื่อล้างข้อมูลเข้าสู่ระบบและตั้งค่าเป็นโหมดเริ่มต้น
- อุปกรณ์ที่รองรับการแจ้งเตือน XMPP ต้องมีความสามารถในการ Ping เซิร์ฟเวอร์ เซิร์ฟเวอร์ต้องควบคุมการหมดเวลาของ Ping ได้ผ่าน "local_settings"
- อุปกรณ์อาจปิงเซิร์ฟเวอร์อย่างชัดเจน (/cloudprint/printer API สำหรับ GCP นอกเหนือจาก ปิง XMPP) ไม่เกินวันละครั้ง (24 ชั่วโมง) เพื่อให้แน่ใจว่าอุปกรณ์ซิงค์กัน เราขอแนะนำให้สุ่มกรอบเวลาการตรวจสอบภายในกรอบเวลา 24-32 ชั่วโมง
- ไม่บังคับ: สำหรับอุปกรณ์ Cloud Print เราขอแนะนำให้มีวิธีด้วยตนเอง (ปุ่ม) เพื่อให้ผู้ใช้เริ่มตรวจสอบงานพิมพ์ใหม่จากอุปกรณ์ได้ เครื่องพิมพ์บางรุ่น มีฟีเจอร์นี้อยู่แล้ว
- ไม่บังคับ เครื่องพิมพ์ระดับองค์กรอาจมีตัวเลือกในการปิดใช้การค้นหาในพื้นที่โดยสมบูรณ์ ใน กรณีดังกล่าว อุปกรณ์ต้องอัปเดตการตั้งค่าในเครื่องเหล่านี้บนเซิร์ฟเวอร์ การตั้งค่าใหม่ในเครื่องต้อง ว่างเปล่า (การตั้งค่า "local_discovery" เป็น "false" หมายความว่า เปิดใช้ซ้ำจากบริการ GCP ได้)
6.1.2 แผนภาพการลงทะเบียนเริ่มต้น
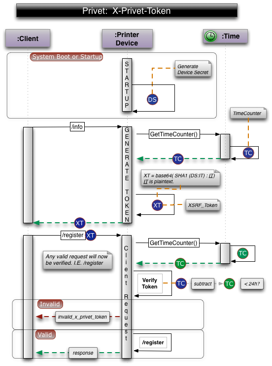
6.2 การโจมตีและการป้องกัน XSSI และ XSRF
ส่วนนี้จะอธิบายความเป็นไปได้ของการโจมตีแบบ XSSI และ XSRF ในอุปกรณ์ รวมถึงวิธีป้องกัน การโจมตีดังกล่าว (รวมถึงเทคนิคการสร้างโทเค็น)ดูรายละเอียดเพิ่มเติมได้ที่ http://googleonlinesecurity.blogspot.com/2011/05/website-security-for-webmasters.html
โดยปกติแล้ว การโจมตี XSSI และ XSRF จะเกิดขึ้นได้เมื่อเว็บไซต์ใช้กลไกการตรวจสอบสิทธิ์ด้วยคุกกี้ แม้ว่า Google จะไม่ได้ใช้คุกกี้กับบริการ Cloud Print แต่การโจมตีดังกล่าวก็ยังคงเป็นไปได้ การเข้าถึงเครือข่ายภายในเชื่อถือคำขอโดยปริยายตามการออกแบบ
6.2.1. XSSI
เว็บไซต์ที่เป็นอันตรายอาจคาดเดาที่อยู่ IP และหมายเลขพอร์ตของอุปกรณ์ที่เข้ากันได้กับ Privet และพยายามเรียกใช้ Privet API โดยใช้ "src=<ชื่อ API>" ภายในแท็ก <script><script type="text/javascript" src="http://192.168.1.42:8080/privet/info"></script>
เพื่อป้องกันการโจมตีประเภทนี้ การเรียกใช้ Privet API ทั้งหมดต้องมีส่วนหัว "X-Privet-Token" ในคำขอ แท็กสคริปต์ "src=<api>" จะ เพิ่มส่วนหัวไม่ได้ ซึ่งเป็นการป้องกันการโจมตีประเภทนี้อย่างมีประสิทธิภาพ
6.2.2. XSRF
http://en.wikipedia.org/wiki/Cross-site_request_forgeryเว็บไซต์ที่เป็นอันตรายอาจคาดเดาที่อยู่ IP และหมายเลขพอร์ตของอุปกรณ์ที่เข้ากันได้กับ Privet และพยายามเรียกใช้ Privet API โดยใช้ <iframe>, แบบฟอร์ม หรือกลไกการโหลดข้ามเว็บไซต์อื่นๆ ผู้โจมตีจะเข้าถึงผลลัพธ์ของคำขอไม่ได้ แต่หากคำขอจะดำเนินการ (เช่น การพิมพ์) ผู้โจมตีก็สามารถทริกเกอร์ได้
เราจึงกำหนดให้มีการป้องกันต่อไปนี้เพื่อป้องกันการโจมตีนี้
- ปล่อยให้ /privet/info API เปิดต่อ XSRF
- API /privet/info ต้องไม่ดำเนินการใดๆ ในอุปกรณ์
- ใช้ /privet/info API เพื่อรับ x-privet-token
- API อื่นๆ ทั้งหมดต้องตรวจสอบโทเค็น x-privet ที่ถูกต้องในส่วนหัว "X-Privet-Token"
- x-privet-token ควรใช้งานได้เพียง 24 ชั่วโมงเท่านั้น
แม้ว่าผู้โจมตีจะสามารถเรียกใช้ API /privet/info ได้ แต่ก็จะไม่สามารถ อ่าน x-privet-token จากการตอบกลับได้ จึงไม่สามารถเรียกใช้ API อื่นๆ ได้
ขอแนะนำอย่างยิ่งให้สร้างโทเค็น XSRF โดยใช้อัลกอริทึมต่อไปนี้
XSRF_token = base64( SHA1(device_secret + DELIMITER + issue_timecounter) + DELIMITER + issue_timecounter )
องค์ประกอบการสร้างโทเค็น XSRF
- DELIMITER เป็นอักขระพิเศษ โดยปกติคือ ":"
- issue_timecounter คือจำนวนวินาทีนับตั้งแต่เหตุการณ์หนึ่งๆ (Epoch สำหรับการประทับเวลา) หรือ เวลาเปิดเครื่องของอุปกรณ์ (สำหรับตัวนับ CPU) issue_timecounter จะเพิ่มขึ้นเรื่อยๆ เมื่อ อุปกรณ์ทำงานอยู่ (ดูการยืนยันโทเค็นด้านล่าง)
- SHA1 - ฟังก์ชันแฮชที่ใช้อัลกอริทึม SHA1
- base64 - การเข้ารหัส base64
- device_secret - ข้อมูลลับเฉพาะของอุปกรณ์ ต้องอัปเดตข้อมูลลับของอุปกรณ์ทุกครั้งที่ รีสตาร์ท
วิธีที่แนะนำในการสร้างข้อมูลลับของอุปกรณ์
- สร้าง UUID ใหม่ทุกครั้งที่รีสตาร์ท
- สร้างหมายเลขสุ่ม 64 บิตทุกครั้งที่รีสตาร์ท
อุปกรณ์ไม่จำเป็นต้องจัดเก็บโทเค็น XSRF ทั้งหมดที่ออก เมื่ออุปกรณ์ต้อง ยืนยันโทเค็น XSRF เพื่อตรวจสอบความถูกต้อง อุปกรณ์ควรถอดรหัสโทเค็นแบบ Base64 รับ issue_timecounter จากครึ่งหลัง (ข้อความธรรมดา) แล้วลองสร้างแฮช SHA1 ของ device_secret + DELIMITER + issue_timecounter โดยที่ issue_timecounter มาจากโทเค็น หาก SHA1 ที่สร้างขึ้นใหม่ตรงกับ SHA1 ในโทเค็น อุปกรณ์จะต้องตรวจสอบว่า issue_timecounter อยู่ภายในระยะเวลาที่ถูกต้องจาก (24 ชั่วโมง) ของตัวนับเวลาปัจจุบันหรือไม่ โดยอุปกรณ์จะใช้ตัวนับเวลาปัจจุบัน (เช่น ตัวนับ CPU) และลบ issue_timecounter ออกจากตัวนับนั้น ผลลัพธ์ต้องเป็นจำนวนวินาทีตั้งแต่มีการออกโทเค็น
สำคัญ: วิธีนี้เป็นวิธีที่แนะนำในการใช้การป้องกัน XSRF ไคลเอ็นต์ของข้อกำหนด Privet จะไม่พยายามทำความเข้าใจโทเค็น XSRF แต่จะถือว่าเป็นกล่องดำแทน รูปที่ 6.2.3 แสดงวิธีที่แนะนำในการใช้ X-Privet-Token และการยืนยันคำขอทั่วไป
6.2.3 แผนภาพลำดับการสร้างและการยืนยันโทเค็น X-Privet
6.3 ไดอะแกรมเวิร์กโฟลว์
ส่วนนี้จะแสดงเวิร์กโฟลว์ในกรณีต่างๆ6.3.1. เวิร์กโฟลว์ของเครื่องพิมพ์ที่พร้อมใช้งานทันที
6.3.2. การเริ่มต้นใช้งานเครื่องพิมพ์ที่ลงทะเบียน
6.3.3 เวิร์กโฟลว์การจัดการการแจ้งเตือน XMPP
6.3.4. ขั้นตอนการตรวจสอบการตั้งค่าเครื่องพิมพ์