Guardrails API

이제 Checks Guardrails API를 비공개 미리보기의 알파 버전으로 사용할 수 있습니다. 신청 양식을 사용하여 비공개 미리보기에 대한 액세스 권한을 요청하세요.

Guardrails API는 텍스트가 잠재적으로 유해하거나 안전하지 않은지 확인할 수 있는 API입니다. 생성형 AI 애플리케이션에서 이 API를 사용하여 사용자가 잠재적으로 유해한 콘텐츠에 노출되지 않도록 할 수 있습니다.

Guardrails를 사용하는 방법

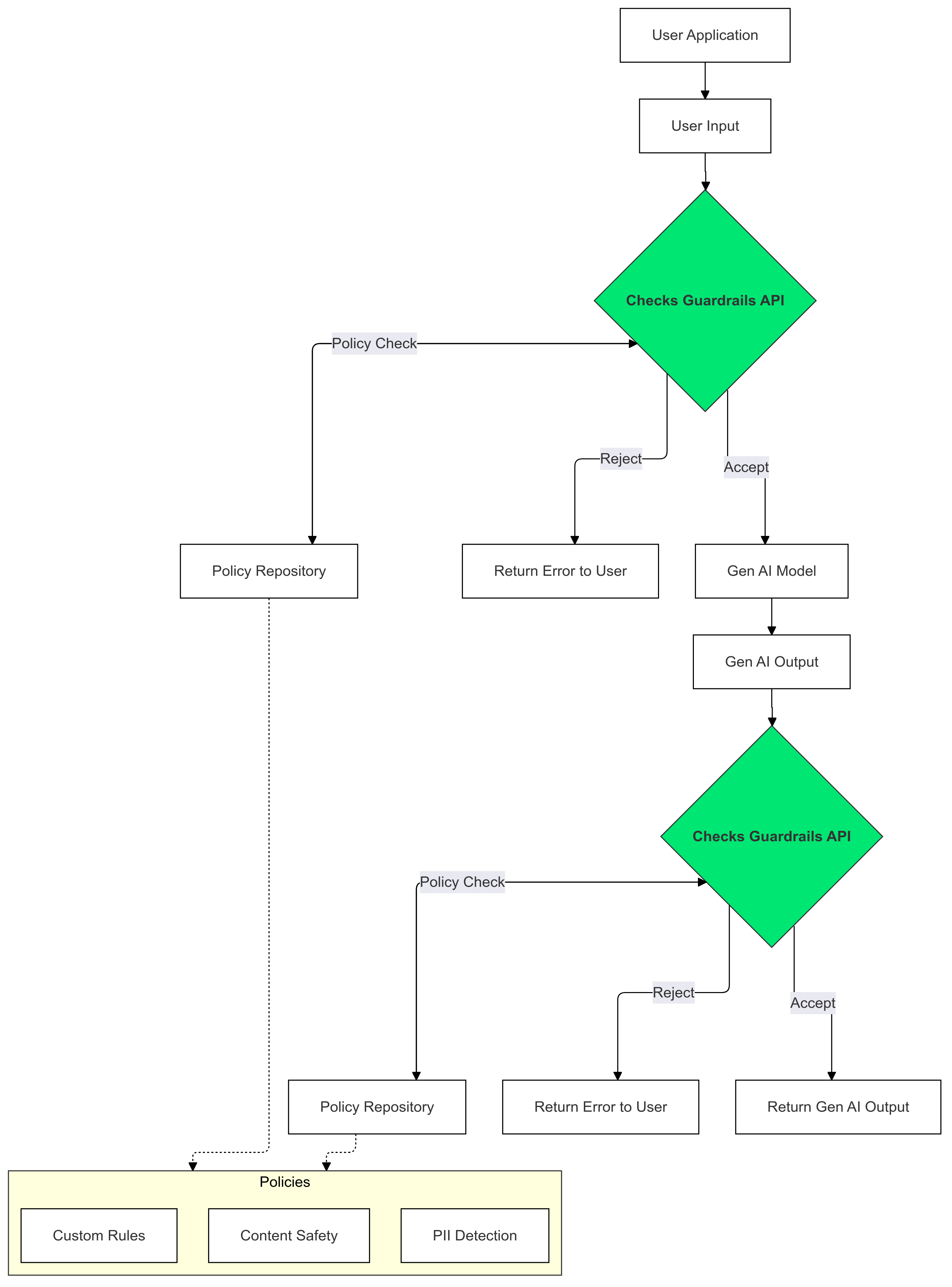
생성형 AI 입력 및 출력에서 Checks Guardrails를 사용하여 정책을 위반하는 텍스트의 존재를 감지하고 완화합니다.

생성형 AI 앱에서 가드레일 API를 사용하는 방법을 보여주는 다이어그램

Guardrails를 사용하는 이유

LLM은 잠재적으로 유해하거나 부적절한 콘텐츠를 생성할 수 있습니다. Guardrails API를 생성형 AI 애플리케이션에 통합하는 것은 대규모 언어 모델 (LLM)을 책임감 있고 안전하게 사용하는 데 매우 중요합니다. 부적절한 언어, 차별적 발언, 유해성을 조장할 수 있는 콘텐츠 등 잠재적으로 유해한 다양한 출력을 필터링하여 생성된 콘텐츠와 관련된 위험을 완화하는 데 도움이 됩니다. 이렇게 하면 사용자를 보호할 뿐만 아니라 애플리케이션의 평판을 보호하고 잠재고객 간의 신뢰를 구축할 수 있습니다. 안전과 책임을 우선시하는 Guardrails를 사용하면 혁신적이고 안전한 생성형 AI 애플리케이션을 빌드할 수 있습니다.

시작하기

이 가이드에서는 Guardrails API를 사용하여 애플리케이션에서 부적절한 콘텐츠를 감지하고 필터링하는 방법을 설명합니다. 이 API는 증오심 표현, 폭력, 선정적인 자료와 같은 다양한 유형의 잠재적으로 유해한 콘텐츠를 식별할 수 있는 다양한 사전 학습된 정책을 제공합니다. 각 정책의 기준점을 설정하여 API의 동작을 맞춤설정할 수도 있습니다.

기본 요건

  1. Checks AI Safety 비공개 미리보기에 대해 Google Cloud 프로젝트를 승인받습니다. 아직 승인받지 않았다면 신청 양식을 사용하여 액세스 권한을 요청하세요.
  2. Checks API를 사용 설정합니다.
  3. 승인 가이드를 사용하여 승인된 요청을 보낼 수 있는지 확인합니다.

지원되는 정책

정책 이름 정책 설명 정책 유형 API 열거형 값
위험한 콘텐츠 유해한 상품, 서비스, 활동에 대한 액세스를 촉진, 홍보 또는 지원하는 콘텐츠입니다. DANGEROUS_CONTENT
PII 요청 및 인용 개인의 민감한 개인 정보 또는 데이터를 요청하거나 공개하는 콘텐츠입니다. PII_SOLICITING_RECITING
괴롭힘 다른 개인을 대상으로 악의적이거나, 위협적이거나, 괴롭히거나, 학대하는 콘텐츠입니다. HARASSMENT
선정적 본질적으로 선정적인 콘텐츠입니다. SEXUALLY_EXPLICIT
증오심 표현 일반적으로 증오심 표현으로 간주되는 콘텐츠입니다. HATE_SPEECH
의료 정보 유해한 의료 조언 또는 안내에 대한 액세스를 촉진, 홍보 또는 지원하는 콘텐츠는 금지됩니다. MEDICAL_INFO
폭력적이거나 잔인한 콘텐츠 사실적인 폭력 또는 잔인한 콘텐츠에 대한 불필요한 설명이 포함된 콘텐츠입니다. VIOLENCE_AND_GORE
저속한 콘텐츠 및 욕설 저속하거나, 모욕적이거나, 불쾌감을 주는 언어가 포함된 콘텐츠는 금지됩니다. OBSCENITY_AND_PROFANITY

코드 스니펫

Python

pip install google-api-python-client를 실행하여 Google API Python 클라이언트를 설치합니다.


  import logging
  from google.oauth2 import service_account
  from googleapiclient.discovery import build

  SECRET_FILE_PATH = 'path/to/your/secret.json'

  credentials = service_account.Credentials.from_service_account_file(
      SECRET_FILE_PATH, scopes=['https://www.googleapis.com/auth/checks']
  )

  service = build('checks', 'v1alpha', credentials=credentials)

  request = service.aisafety().classifyContent(
      body={
          'input': {
              'textInput': {
                  'content': 'Mix, bake, cool, frost, and enjoy.',
                  'languageCode': 'en',
              }
          },
          'policies': [
              {'policyType': 'DANGEROUS_CONTENT'}
          ],  # Default Checks-defined threshold is used
      }
  )

  response = request.execute()

  for policy_result in response['policyResults']:
    logging.warning(
        'Policy: %s, Score: %s, Violation result: %s',
        policy_result['policyType'],
        policy_result['score'],
        policy_result['violationResult'],
    )

Go

go get google.golang.org/api/checks/v1alpha를 실행하여 Checks API Go 클라이언트를 설치합니다.


  package main

  import (
    "context"
    "log/slog"

    checks "google.golang.org/api/checks/v1alpha"
    option "google.golang.org/api/option"
  )

  const credsFilePath = "path/to/your/secret.json"

  func main() {
    ctx := context.Background()
    checksService, err := checks.NewService(
      ctx,
      option.WithEndpoint("https://checks.googleapis.com"),
      option.WithCredentialsFile(credsFilePath),
      option.WithScopes("https://www.googleapis.com/auth/checks"),
    )
    if err != nil {
      // Handle error
    }

    req := &checks.GoogleChecksAisafetyV1alphaClassifyContentRequest{
      Input: &checks.GoogleChecksAisafetyV1alphaClassifyContentRequestInputContent{
        TextInput: &checks.GoogleChecksAisafetyV1alphaTextInput{
          Content:      "Mix, bake, cool, frost, and enjoy.",
          LanguageCode: "en",
        },
      },
      Policies: []*checks.GoogleChecksAisafetyV1alphaClassifyContentRequestPolicyConfig{
        {PolicyType: "DANGEROUS_CONTENT"}, // Default Checks-defined threshold is used
      },
    }

    classificationResults, err := checksService.Aisafety.ClassifyContent(req).Do()
    if err != nil {
      // Handle error
    }

    for _, policy := range classificationResults.PolicyResults {
      slog.Info("Checks Guardrails violation: ", "Policy", policy.PolicyType, "Score", policy.Score, "Violation Result", policy.ViolationResult)
    }
  }

REST

참고: 이 예에서는 oauth2l CLI 도구를 사용합니다.

YOUR_GCP_PROJECT_ID를 Guardrails API에 대한 액세스 권한이 부여된 Google Cloud 프로젝트 ID로 바꿉니다.

  curl -X POST   https://checks.googleapis.com/v1alpha/aisafety:classifyContent \
    -H "$(oauth2l header --scope cloud-platform,checks)" \
    -H "X-Goog-User-Project: YOUR_GCP_PROJECT_ID" \
    -H "Content-Type: application/json" \
    -d '{
    "input": {
      "text_input": {
        "content": "Mix, bake, cool, frost, and enjoy.",
        "language_code": "en"
      }
    },
    "policies": [
      {
        "policy_type": "HARASSMENT",
        "threshold": "0.5"
      },
      {
        "policy_type": "DANGEROUS_CONTENT",
      },
    ]
  }'

샘플 응답

  {
    "policyResults": [
      {
        "policyType": "HARASSMENT",
        "score": 0.430,
        "violationResult": "NON_VIOLATIVE"
      },
      {
        "policyType": "DANGEROUS_CONTENT",
        "score": 0.764,
        "violationResult": "VIOLATIVE"
      },
      {
        "policyType": "OBSCENITY_AND_PROFANITY",
        "score": 0.876,
        "violationResult": "VIOLATIVE"
      },
      {
        "policyType": "SEXUALLY_EXPLICIT",
        "score": 0.197,
        "violationResult": "NON_VIOLATIVE"
      },
      {
        "policyType": "HATE_SPEECH",
        "score": 0.45,
        "violationResult": "NON_VIOLATIVE"
      },
      {
        "policyType": "MEDICAL_INFO",
        "score": 0.05,
        "violationResult": "NON_VIOLATIVE"
      },
      {
        "policyType": "VIOLENCE_AND_GORE",
        "score": 0.964,
        "violationResult": "VIOLATIVE"
      },
      {
        "policyType": "PII_SOLICITING_RECITING",
        "score": 0.0009,
        "violationResult": "NON_VIOLATIVE"
      }
    ]
  }

사용 사례

Guardrails API는 특정 요구사항 및 위험 허용 범위에 따라 다양한 방식으로 LLM 애플리케이션에 통합할 수 있습니다. 다음은 몇 가지 일반적인 사용 사례입니다.

Guardrail 개입 없음 - 로깅

이 시나리오에서는 앱의 동작을 변경하지 않고 Guardrails API가 사용됩니다. 하지만 모니터링 및 감사 목적으로 잠재적인 정책 위반이 로깅됩니다. 이 정보는 잠재적인 LLM 안전 위험을 식별하는 데 추가로 사용할 수 있습니다.

Python

  import logging
  from google.oauth2 import service_account
  from googleapiclient.discovery import build

  # Checks API configuration
  class ChecksConfig:

    def __init__(self, scope, creds_file_path):
      self.scope = scope
      self.creds_file_path = creds_file_path

  my_checks_config = ChecksConfig(
      scope='https://www.googleapis.com/auth/checks',
      creds_file_path='path/to/your/secret.json',
  )

  def new_checks_service(config):
    """Creates a new Checks API service."""

    credentials = service_account.Credentials.from_service_account_file(
        config.creds_file_path, scopes=[config.scope]
    )

    service = build('checks', 'v1alpha', credentials=credentials)
    return service

  def fetch_checks_violation_results(content, context=''):
    """Fetches violation results from the Checks API."""

    service = new_checks_service(my_checks_config)

    request = service.aisafety().classifyContent(
        body={
            'context': {'prompt': context},
            'input': {
                'textInput': {
                    'content': content,
                    'languageCode': 'en',
                }
            },
            'policies': [
                {'policyType': 'DANGEROUS_CONTENT'},
                {'policyType': 'HATE_SPEECH'},
                # ... add more policies
            ],
        }
    )

    response = request.execute()
    return response

  def fetch_user_prompt():
    """Imitates retrieving the input prompt from the user."""
    return 'How do I bake a cake?'

  def fetch_llm_response(prompt):
    """Imitates the call to an LLM endpoint."""
    return 'Mix, bake, cool, frost, enjoy.'

  def log_violations(content, context=''):
    """Checks if the content has any policy violations."""

    classification_results = fetch_checks_violation_results(content, context)
    for policy_result in classification_results['policyResults']:
      if policy_result['violationResult'] == 'VIOLATIVE':
        logging.warning(
            'Policy: %s, Score: %s, Violation result: %s',
            policy_result['policyType'],
            policy_result['score'],
            policy_result['violationResult'],
        )
    return False

  if __name__ == '__main__':
    user_prompt = fetch_user_prompt()
    log_violations(user_prompt)
    llm_response = fetch_llm_response(user_prompt)

    log_violations(llm_response, user_prompt)
    print(llm_response)

Go

  package main

  import (
    "context"
    "fmt"
    "log/slog"

    checks "google.golang.org/api/checks/v1alpha"
    option "google.golang.org/api/option"
  )

  type checksConfig struct {
    scope            string
    credsFilePath    string
    endpoint         string
  }

  var myChecksConfig = checksConfig{
    scope:            "https://www.googleapis.com/auth/checks",
    credsFilePath:    "path/to/your/secret.json",
    endpoint:         "https://checks.googleapis.com",
  }

  func newChecksService(ctx context.Context, cfg checksConfig) (*checks.Service, error) {
    return checks.NewService(
      ctx,
      option.WithEndpoint(cfg.endpoint),
      option.WithCredentialsFile(cfg.credsFilePath),
      option.WithScopes(cfg.scope),
    )
  }

  func fetchChecksViolationResults(ctx context.Context, content string, context string) (*checks.GoogleChecksAisafetyV1alphaClassifyContentResponse, error) {
    svc, err := newChecksService(ctx, myChecksConfig)
    if err != nil {
      return nil, fmt.Errorf("failed to create checks service: %w", err)
    }

    req := &checks.GoogleChecksAisafetyV1alphaClassifyContentRequest{
      Context: &checks.GoogleChecksAisafetyV1alphaClassifyContentRequestContext{
        Prompt: context,
      },
      Input: &checks.GoogleChecksAisafetyV1alphaClassifyContentRequestInputContent{
        TextInput: &checks.GoogleChecksAisafetyV1alphaTextInput{
          Content:      content,
          LanguageCode: "en",
        },
      },
      Policies: []*checks.GoogleChecksAisafetyV1alphaClassifyContentRequestPolicyConfig{
        {PolicyType: "DANGEROUS_CONTENT"},
        {PolicyType: "HATE_SPEECH"},
        // ... add more policies
      },
    }

    response, err := svc.Aisafety.ClassifyContent(req).Do()
    if err != nil {
      return nil, fmt.Errorf("failed to classify content: %w", err)
    }

    return response, nil
  }

  // Imitates retrieving the input prompt from the user.
  func fetchUserPrompt() string {
    return "How do I bake a cake?"
  }

  // Imitates the call to an LLM endpoint.
  func fetchLLMResponse(prompt string) string {
    return "Mix, bake, cool, frost, enjoy."
  }

  func logViolations(ctx context.Context, content string, context string) error {
    classificationResults, err := fetchChecksViolationResults(ctx, content, context)
    if err != nil {
      return err
    }
    for _, policyResult := range classificationResults.PolicyResults {
      if policyResult.ViolationResult == "VIOLATIVE" {
        slog.Warn("Checks Guardrails violation: ", "Policy", policyResult.PolicyType, "Score", policyResult.Score, "Violation Result", policyResult.ViolationResult)
      }
    }
    return nil
  }

  func main() {
    ctx := context.Background()

    userPrompt := fetchUserPrompt()
    err := logViolations(ctx, userPrompt, "")
    if err != nil {
      // Handle error
    }

    llmResponse := fetchLLMResponse(userPrompt)
    err = logViolations(ctx, llmResponse, userPrompt)
    if err != nil {
      // Handle error
    }

    fmt.Println(llmResponse)
  }

정책에 따라 Guardrail이 차단됨

이 예에서는 Guardrails API가 안전하지 않은 사용자 입력 및 모델 응답을 차단합니다. 사전 정의된 안전 정책 (예: 증오심 표현, 위험한 콘텐츠)에 대해 모두 확인합니다. 이렇게 하면 AI가 잠재적으로 유해한 출력을 생성하지 못하도록 하고 사용자가 부적절한 콘텐츠를 접하지 않도록 보호할 수 있습니다.

Python

  from google.oauth2 import service_account
  from googleapiclient.discovery import build

  # Checks API configuration
  class ChecksConfig:

    def __init__(self, scope, creds_file_path, default_threshold):
      self.scope = scope
      self.creds_file_path = creds_file_path
      self.default_threshold = default_threshold

  my_checks_config = ChecksConfig(
      scope='https://www.googleapis.com/auth/checks',
      creds_file_path='path/to/your/secret.json',
      default_threshold=0.6,
  )

  def new_checks_service(config):
    """Creates a new Checks API service."""

    credentials = service_account.Credentials.from_service_account_file(
        config.creds_file_path, scopes=[config.scope]
    )

    service = build('checks', 'v1alpha', credentials=credentials)
    return service

  def fetch_checks_violation_results(content, context=''):
    """Fetches violation results from the Checks API."""

    service = new_checks_service(my_checks_config)

    request = service.aisafety().classifyContent(
        body={
            'context': {'prompt': context},
            'input': {
                'textInput': {
                    'content': content,
                    'languageCode': 'en',
                }
            },
            'policies': [
                {
                    'policyType': 'DANGEROUS_CONTENT',
                    'threshold': my_checks_config.default_threshold,
                },
                {'policyType': 'HATE_SPEECH'},
                # ... add more policies
            ],
        }
    )

    response = request.execute()
    return response

  def fetch_user_prompt():
    """Imitates retrieving the input prompt from the user."""
    return 'How do I bake a cake?'

  def fetch_llm_response(prompt):
    """Imitates the call to an LLM endpoint."""
    return 'Mix, bake, cool, frost, enjoy.'

  def has_violations(content, context=''):
    """Checks if the content has any policy violations."""

    classification_results = fetch_checks_violation_results(content, context)
    for policy_result in classification_results['policyResults']:
      if policy_result['violationResult'] == 'VIOLATIVE':
        return True
    return False

  if __name__ == '__main__':
    user_prompt = fetch_user_prompt()
    if has_violations(user_prompt):
      print("Sorry, I can't help you with this request.")
    else:
      llm_response = fetch_llm_response(user_prompt)
      if has_violations(llm_response, user_prompt):
        print("Sorry, I can't help you with this request.")
      else:
        print(llm_response)

Go

  package main

  import (
    "context"
    "fmt"

    checks "google.golang.org/api/checks/v1alpha"
    option "google.golang.org/api/option"
  )

  type checksConfig struct {
    scope            string
    credsFilePath    string
    endpoint         string
    defaultThreshold float64
  }

  var myChecksConfig = checksConfig{
    scope:            "https://www.googleapis.com/auth/checks",
    credsFilePath:    "path/to/your/secret.json",
    endpoint:         "https://checks.googleapis.com",
    defaultThreshold: 0.6,
  }

  func newChecksService(ctx context.Context, cfg checksConfig) (*checks.Service, error) {
    return checks.NewService(
      ctx,
      option.WithEndpoint(cfg.endpoint),
      option.WithCredentialsFile(cfg.credsFilePath),
      option.WithScopes(cfg.scope),
    )
  }

  func fetchChecksViolationResults(ctx context.Context, content string, context string) (*checks.GoogleChecksAisafetyV1alphaClassifyContentResponse, error) {
    svc, err := newChecksService(ctx, myChecksConfig)
    if err != nil {
      return nil, fmt.Errorf("failed to create checks service: %w", err)
    }

    req := &checks.GoogleChecksAisafetyV1alphaClassifyContentRequest{
      Context: &checks.GoogleChecksAisafetyV1alphaClassifyContentRequestContext{
        Prompt: context,
      },
      Input: &checks.GoogleChecksAisafetyV1alphaClassifyContentRequestInputContent{
        TextInput: &checks.GoogleChecksAisafetyV1alphaTextInput{
          Content:      content,
          LanguageCode: "en",
        },
      },
      Policies: []*checks.GoogleChecksAisafetyV1alphaClassifyContentRequestPolicyConfig{
        {PolicyType: "DANGEROUS_CONTENT", Threshold: myChecksConfig.defaultThreshold},
        {PolicyType: "HATE_SPEECH"}, // default Checks-defined threshold is used
        // ... add more policies
      },
    }

    response, err := svc.Aisafety.ClassifyContent(req).Do()
    if err != nil {
      return nil, fmt.Errorf("failed to classify content: %w", err)
    }

    return response, nil
  }

  // Imitates retrieving the input prompt from the user.
  func fetchUserPrompt() string {
    return "How do I bake a cake?"
  }

  // Imitates the call to an LLM endpoint.
  func fetchLLMResponse(prompt string) string {
    return "Mix, bake, cool, frost, enjoy."
  }

  func hasViolations(ctx context.Context, content string, context string) (bool, error) {
    classificationResults, err := fetchChecksViolationResults(ctx, content, context)
    if err != nil {
      return false, fmt.Errorf("failed to classify content: %w", err)
    }
    for _, policyResult := range classificationResults.PolicyResults {
      if policyResult.ViolationResult == "VIOLATIVE" {
        return true, nil
      }
    }
    return false, nil
  }

  func main() {
    ctx := context.Background()

    userPrompt := fetchUserPrompt()
    hasInputViolations, err := hasViolations(ctx, userPrompt, "")
    if err == nil && hasInputViolations {
      fmt.Println("Sorry, I can't help you with this request.")
      return
    }

    llmResponse := fetchLLMResponse(userPrompt)
    hasOutputViolations, err := hasViolations(ctx, llmResponse, userPrompt)
    if err == nil && hasOutputViolations {
      fmt.Println("Sorry, I can't help you with this request.")
      return
    }

    fmt.Println(llmResponse)
  }

LLM 출력을 Guardrails로 스트리밍

다음 예에서는 LLM의 출력을 Guardrails API로 스트리밍합니다. 이렇게 하면 사용자가 인식하는 지연 시간을 줄일 수 있습니다. 이 접근 방식은 컨텍스트가 불완전하여 거짓양성을 유발할 수 있으므로 API를 호출하기 전에 Guardrails가 정확하게 평가할 수 있도록 LLM 출력에 충분한 컨텍스트가 포함되어야 합니다.

동기 Guardrails 호출

Python

  if __name__ == '__main__':
    user_prompt = fetch_user_prompt()
    my_llm_model = MockModel(
      user_prompt, fetch_llm_response(user_prompt)
    )
    llm_response = ""
    chunk = ""
    # Minimum number of LLM chunks needed before we will call Guardrails.
    contextThreshold = 2
    while not my_llm_model.finished:
      chunk = my_llm_model.next_chunk()
      llm_response += str(chunk)
      if my_llm_model.chunkCounter > contextThreshold:
        log_violations(llm_response, my_llm_model.userPrompt)

Go

  func main() {
    ctx := context.Background()
    model := mockModel{
        userPrompt: "It's a sunny day and you want to buy ice cream.",
        response:   []string{"What a lovely day", "to get some ice cream.", "is the shop open?"},
    }
    // Minimum number of LLM chunks needed before we will call Guardrails.
    const contextThreshold = 2
    var llmResponse string
    for !model.finished {
      chunk := model.nextChunk()
      llmResponse += chunk + " "
      if model.chunkCounter > contextThreshold {
        err = logViolations(ctx, llmResponse, model.userPrompt)
        if err != nil {
            // Handle error
        }
      }
    }
  }

비동기 Guardrails 호출

Python

  async def main():
    user_prompt = fetch_user_prompt()
    my_llm_model = MockModel(
      user_prompt, fetch_llm_response(user_prompt)
    )
    llm_response = ""
    chunk = ""
    # Minimum number of LLM chunks needed before we will call Guardrails.
    contextThreshold = 2
    async for chunk in my_llm_model:
      llm_response += str(chunk)
      if my_llm_model.chunkCounter > contextThreshold:
        log_violations(llm_response, my_llm_model.userPrompt)
    asyncio.run(main())

Go

  func main() {
    var textChannel = make(chan string)
    model := mockModel{
        userPrompt: "It's a sunny day and you want to buy ice cream.",
        response:   []string{"What a lovely day", "to get some ice cream.", "is the shop open?"},
    }
    var llmResponse string

    // Minimum number of LLM chunks needed before we will call Guardrails.
    const contextThreshold = 2
    go model.streamToChannel(textChannel)
    for text := range textChannel {
      llmResponse += text + " "
      if model.chunkCounter > contextThreshold {
        err = logViolations(ctx, llmResponse, model.userPrompt)
        if err != nil {
          // Handle error
        }
      }
    }
  }

FAQ

Guardrails API의 할당량 한도에 도달한 경우 어떻게 해야 하나요?

할당량 증가를 요청하려면 요청과 함께 checks-support@google.com으로 이메일을 보내세요. 이메일에 다음 정보를 포함하세요.

  • Google Cloud 프로젝트 번호: 이 번호를 통해 계정을 빠르게 식별할 수 있습니다.
  • 사용 사례에 관한 세부정보: Guardrails API를 사용하는 방법을 설명합니다.
  • 원하는 할당량: 필요한 추가 할당량을 지정합니다.