Guardrails API

Checks Guardrails API kini tersedia dalam versi alfa di pratinjau pribadi. Minta akses ke Pratinjau Pribadi menggunakan formulir minat kami.

Guardrails API adalah API yang memungkinkan Anda memeriksa apakah teks berpotensi berbahaya atau tidak aman. Anda dapat menggunakan API ini di aplikasi GenAI untuk mencegah pengguna Anda terpapar konten yang berpotensi berbahaya.

Bagaimana cara menggunakan Pembatasan?

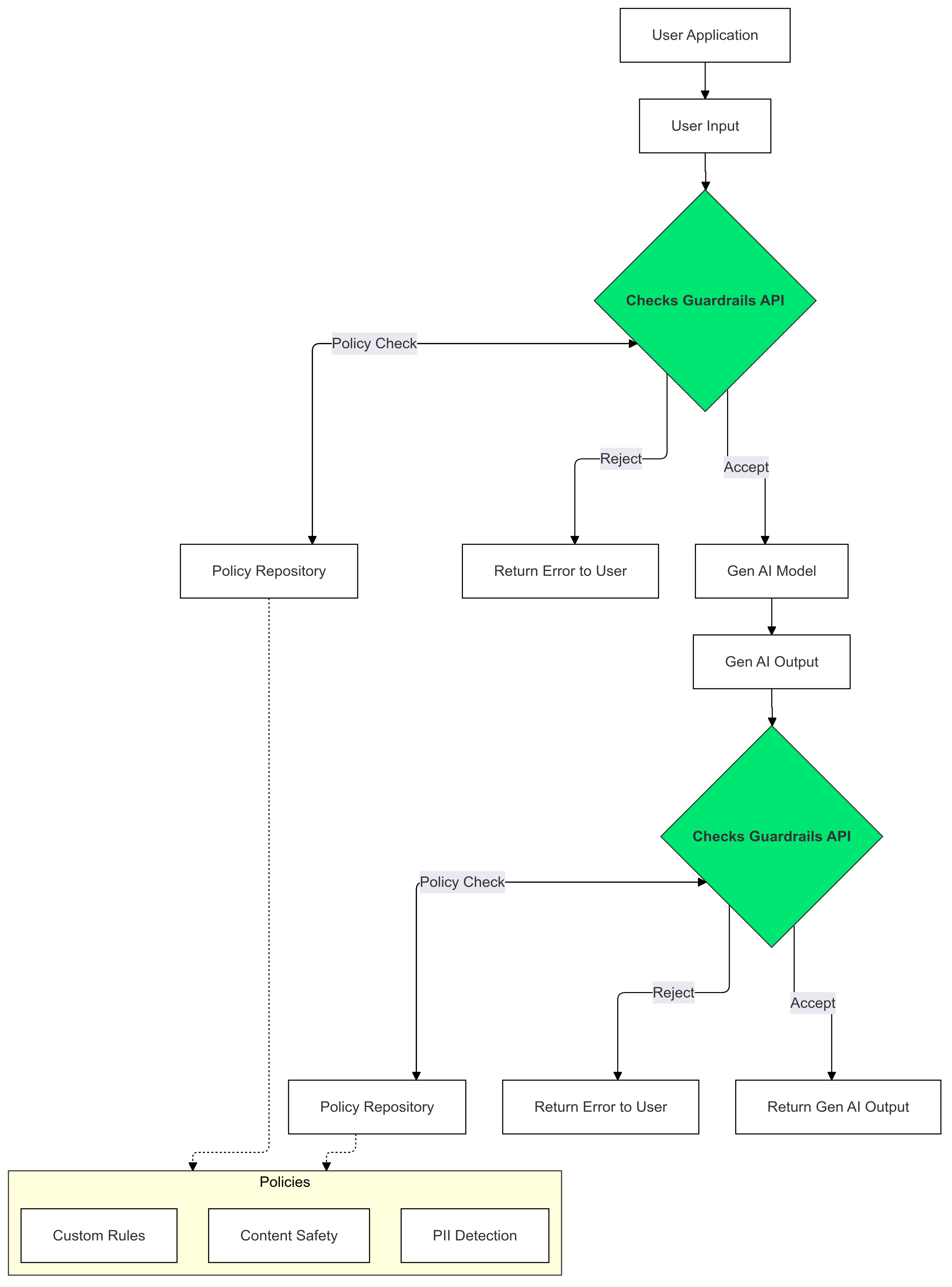
Gunakan Pembatasan Pemeriksaan pada input dan output AI Generatif Anda untuk mendeteksi dan memitigasi keberadaan teks yang melanggar kebijakan Anda.

Diagram yang menunjukkan cara menggunakan Guardrails API di aplikasi AI Generatif

Mengapa menggunakan Pembatasan?

LLM terkadang dapat membuat konten yang berpotensi berbahaya atau tidak pantas. Mengintegrasikan Guardrails API ke dalam aplikasi GenAI Anda sangat penting untuk memastikan penggunaan model bahasa besar (LLM) yang bertanggung jawab dan lebih aman. Fitur ini membantu Anda mengurangi risiko yang terkait dengan konten yang dihasilkan dengan memfilter berbagai output yang berpotensi berbahaya, termasuk bahasa yang tidak pantas, pernyataan diskriminatif, dan konten yang dapat memfasilitasi bahaya. Hal ini tidak hanya melindungi pengguna Anda, tetapi juga menjaga reputasi aplikasi Anda dan menumbuhkan kepercayaan di antara audiens Anda. Dengan memprioritaskan keamanan dan tanggung jawab, Pembatasan ini memungkinkan Anda membangun aplikasi GenAI yang inovatif dan lebih aman.

Memulai

Panduan ini memberikan petunjuk untuk menggunakan Guardrails API guna mendeteksi dan memfilter konten tidak pantas di aplikasi Anda. API ini menawarkan berbagai kebijakan terlatih yang dapat mengidentifikasi berbagai jenis konten yang berpotensi berbahaya, seperti ujaran kebencian, kekerasan, dan materi seksual vulgar. Anda juga dapat menyesuaikan perilaku API dengan menetapkan nilai minimum untuk setiap kebijakan.

Prasyarat

  1. Minta project Google Cloud Anda disetujui untuk Pratinjau Pribadi Keselamatan AI Cek. Jika belum, minta akses menggunakan formulir minat kami.
  2. Aktifkan Checks API.
  3. Pastikan Anda dapat mengirim permintaan yang sah menggunakan Panduan otorisasi kami.

Kebijakan yang didukung

Nama Kebijakan Deskripsi kebijakan Nilai Enum API Jenis Kebijakan
Konten Berbahaya Konten yang memfasilitasi, mempromosikan, atau memungkinkan akses ke barang, layanan, dan aktivitas berbahaya. DANGEROUS_CONTENT
Meminta & Membaca PII Konten yang meminta atau mengungkapkan informasi atau data pribadi sensitif seseorang. PII_SOLICITING_RECITING
Pelecehan Konten yang berbahaya, mengintimidasi, menindas, atau melecehkan individu lain. HARASSMENT
Seksual Vulgar Konten yang bersifat seksual vulgar. SEXUALLY_EXPLICIT
Ujaran Kebencian Konten yang umumnya dianggap sebagai ujaran kebencian. HATE_SPEECH
Informasi Medis Konten yang memfasilitasi, mempromosikan, atau memungkinkan akses ke saran atau panduan medis yang berbahaya dilarang. MEDICAL_INFO
Konten Kekerasan & Berdarah-darah Konten yang menyertakan deskripsi kekerasan dan/atau adegan sadis yang realistis secara berlebihan. VIOLENCE_AND_GORE
Cabul & Kata-Kata Tidak Sopan Konten yang berisi kata-kata vulgar, tidak sopan, atau menyinggung dilarang. OBSCENITY_AND_PROFANITY

Cuplikan kode

Python

Instal klien Python Google API dengan menjalankan pip install google-api-python-client.


  import logging
  from google.oauth2 import service_account
  from googleapiclient.discovery import build

  SECRET_FILE_PATH = 'path/to/your/secret.json'

  credentials = service_account.Credentials.from_service_account_file(
      SECRET_FILE_PATH, scopes=['https://www.googleapis.com/auth/checks']
  )

  service = build('checks', 'v1alpha', credentials=credentials)

  request = service.aisafety().classifyContent(
      body={
          'input': {
              'textInput': {
                  'content': 'Mix, bake, cool, frost, and enjoy.',
                  'languageCode': 'en',
              }
          },
          'policies': [
              {'policyType': 'DANGEROUS_CONTENT'}
          ],  # Default Checks-defined threshold is used
      }
  )

  response = request.execute()

  for policy_result in response['policyResults']:
    logging.warning(
        'Policy: %s, Score: %s, Violation result: %s',
        policy_result['policyType'],
        policy_result['score'],
        policy_result['violationResult'],
    )

Go

Instal Checks API Go Client dengan menjalankan go get google.golang.org/api/checks/v1alpha.


  package main

  import (
    "context"
    "log/slog"

    checks "google.golang.org/api/checks/v1alpha"
    option "google.golang.org/api/option"
  )

  const credsFilePath = "path/to/your/secret.json"

  func main() {
    ctx := context.Background()
    checksService, err := checks.NewService(
      ctx,
      option.WithEndpoint("https://checks.googleapis.com"),
      option.WithCredentialsFile(credsFilePath),
      option.WithScopes("https://www.googleapis.com/auth/checks"),
    )
    if err != nil {
      // Handle error
    }

    req := &checks.GoogleChecksAisafetyV1alphaClassifyContentRequest{
      Input: &checks.GoogleChecksAisafetyV1alphaClassifyContentRequestInputContent{
        TextInput: &checks.GoogleChecksAisafetyV1alphaTextInput{
          Content:      "Mix, bake, cool, frost, and enjoy.",
          LanguageCode: "en",
        },
      },
      Policies: []*checks.GoogleChecksAisafetyV1alphaClassifyContentRequestPolicyConfig{
        {PolicyType: "DANGEROUS_CONTENT"}, // Default Checks-defined threshold is used
      },
    }

    classificationResults, err := checksService.Aisafety.ClassifyContent(req).Do()
    if err != nil {
      // Handle error
    }

    for _, policy := range classificationResults.PolicyResults {
      slog.Info("Checks Guardrails violation: ", "Policy", policy.PolicyType, "Score", policy.Score, "Violation Result", policy.ViolationResult)
    }
  }

REST

Catatan: Contoh ini menggunakan alat CLI oauth2l.

Ganti YOUR_GCP_PROJECT_ID dengan project ID Google Cloud Anda yang diberi akses ke Guardrails API.

  curl -X POST   https://checks.googleapis.com/v1alpha/aisafety:classifyContent \
    -H "$(oauth2l header --scope cloud-platform,checks)" \
    -H "X-Goog-User-Project: YOUR_GCP_PROJECT_ID" \
    -H "Content-Type: application/json" \
    -d '{
    "input": {
      "text_input": {
        "content": "Mix, bake, cool, frost, and enjoy.",
        "language_code": "en"
      }
    },
    "policies": [
      {
        "policy_type": "HARASSMENT",
        "threshold": "0.5"
      },
      {
        "policy_type": "DANGEROUS_CONTENT",
      },
    ]
  }'

Contoh respons

  {
    "policyResults": [
      {
        "policyType": "HARASSMENT",
        "score": 0.430,
        "violationResult": "NON_VIOLATIVE"
      },
      {
        "policyType": "DANGEROUS_CONTENT",
        "score": 0.764,
        "violationResult": "VIOLATIVE"
      },
      {
        "policyType": "OBSCENITY_AND_PROFANITY",
        "score": 0.876,
        "violationResult": "VIOLATIVE"
      },
      {
        "policyType": "SEXUALLY_EXPLICIT",
        "score": 0.197,
        "violationResult": "NON_VIOLATIVE"
      },
      {
        "policyType": "HATE_SPEECH",
        "score": 0.45,
        "violationResult": "NON_VIOLATIVE"
      },
      {
        "policyType": "MEDICAL_INFO",
        "score": 0.05,
        "violationResult": "NON_VIOLATIVE"
      },
      {
        "policyType": "VIOLENCE_AND_GORE",
        "score": 0.964,
        "violationResult": "VIOLATIVE"
      },
      {
        "policyType": "PII_SOLICITING_RECITING",
        "score": 0.0009,
        "violationResult": "NON_VIOLATIVE"
      }
    ]
  }

Kasus penggunaan

Guardrails API dapat diintegrasikan ke dalam aplikasi LLM Anda dengan berbagai cara, bergantung pada kebutuhan spesifik dan toleransi risiko Anda. Berikut beberapa contoh kasus penggunaan umum:

Tidak Ada Intervensi Pembatasan - Logging

Dalam skenario ini, Guardrails API digunakan tanpa perubahan apa pun pada perilaku aplikasi. Namun, potensi pelanggaran kebijakan dicatat untuk tujuan pemantauan dan audit. Informasi ini selanjutnya dapat digunakan untuk mengidentifikasi potensi risiko keamanan LLM.

Python

  import logging
  from google.oauth2 import service_account
  from googleapiclient.discovery import build

  # Checks API configuration
  class ChecksConfig:

    def __init__(self, scope, creds_file_path):
      self.scope = scope
      self.creds_file_path = creds_file_path

  my_checks_config = ChecksConfig(
      scope='https://www.googleapis.com/auth/checks',
      creds_file_path='path/to/your/secret.json',
  )

  def new_checks_service(config):
    """Creates a new Checks API service."""

    credentials = service_account.Credentials.from_service_account_file(
        config.creds_file_path, scopes=[config.scope]
    )

    service = build('checks', 'v1alpha', credentials=credentials)
    return service

  def fetch_checks_violation_results(content, context=''):
    """Fetches violation results from the Checks API."""

    service = new_checks_service(my_checks_config)

    request = service.aisafety().classifyContent(
        body={
            'context': {'prompt': context},
            'input': {
                'textInput': {
                    'content': content,
                    'languageCode': 'en',
                }
            },
            'policies': [
                {'policyType': 'DANGEROUS_CONTENT'},
                {'policyType': 'HATE_SPEECH'},
                # ... add more policies
            ],
        }
    )

    response = request.execute()
    return response

  def fetch_user_prompt():
    """Imitates retrieving the input prompt from the user."""
    return 'How do I bake a cake?'

  def fetch_llm_response(prompt):
    """Imitates the call to an LLM endpoint."""
    return 'Mix, bake, cool, frost, enjoy.'

  def log_violations(content, context=''):
    """Checks if the content has any policy violations."""

    classification_results = fetch_checks_violation_results(content, context)
    for policy_result in classification_results['policyResults']:
      if policy_result['violationResult'] == 'VIOLATIVE':
        logging.warning(
            'Policy: %s, Score: %s, Violation result: %s',
            policy_result['policyType'],
            policy_result['score'],
            policy_result['violationResult'],
        )
    return False

  if __name__ == '__main__':
    user_prompt = fetch_user_prompt()
    log_violations(user_prompt)
    llm_response = fetch_llm_response(user_prompt)

    log_violations(llm_response, user_prompt)
    print(llm_response)

Go

  package main

  import (
    "context"
    "fmt"
    "log/slog"

    checks "google.golang.org/api/checks/v1alpha"
    option "google.golang.org/api/option"
  )

  type checksConfig struct {
    scope            string
    credsFilePath    string
    endpoint         string
  }

  var myChecksConfig = checksConfig{
    scope:            "https://www.googleapis.com/auth/checks",
    credsFilePath:    "path/to/your/secret.json",
    endpoint:         "https://checks.googleapis.com",
  }

  func newChecksService(ctx context.Context, cfg checksConfig) (*checks.Service, error) {
    return checks.NewService(
      ctx,
      option.WithEndpoint(cfg.endpoint),
      option.WithCredentialsFile(cfg.credsFilePath),
      option.WithScopes(cfg.scope),
    )
  }

  func fetchChecksViolationResults(ctx context.Context, content string, context string) (*checks.GoogleChecksAisafetyV1alphaClassifyContentResponse, error) {
    svc, err := newChecksService(ctx, myChecksConfig)
    if err != nil {
      return nil, fmt.Errorf("failed to create checks service: %w", err)
    }

    req := &checks.GoogleChecksAisafetyV1alphaClassifyContentRequest{
      Context: &checks.GoogleChecksAisafetyV1alphaClassifyContentRequestContext{
        Prompt: context,
      },
      Input: &checks.GoogleChecksAisafetyV1alphaClassifyContentRequestInputContent{
        TextInput: &checks.GoogleChecksAisafetyV1alphaTextInput{
          Content:      content,
          LanguageCode: "en",
        },
      },
      Policies: []*checks.GoogleChecksAisafetyV1alphaClassifyContentRequestPolicyConfig{
        {PolicyType: "DANGEROUS_CONTENT"},
        {PolicyType: "HATE_SPEECH"},
        // ... add more policies
      },
    }

    response, err := svc.Aisafety.ClassifyContent(req).Do()
    if err != nil {
      return nil, fmt.Errorf("failed to classify content: %w", err)
    }

    return response, nil
  }

  // Imitates retrieving the input prompt from the user.
  func fetchUserPrompt() string {
    return "How do I bake a cake?"
  }

  // Imitates the call to an LLM endpoint.
  func fetchLLMResponse(prompt string) string {
    return "Mix, bake, cool, frost, enjoy."
  }

  func logViolations(ctx context.Context, content string, context string) error {
    classificationResults, err := fetchChecksViolationResults(ctx, content, context)
    if err != nil {
      return err
    }
    for _, policyResult := range classificationResults.PolicyResults {
      if policyResult.ViolationResult == "VIOLATIVE" {
        slog.Warn("Checks Guardrails violation: ", "Policy", policyResult.PolicyType, "Score", policyResult.Score, "Violation Result", policyResult.ViolationResult)
      }
    }
    return nil
  }

  func main() {
    ctx := context.Background()

    userPrompt := fetchUserPrompt()
    err := logViolations(ctx, userPrompt, "")
    if err != nil {
      // Handle error
    }

    llmResponse := fetchLLMResponse(userPrompt)
    err = logViolations(ctx, llmResponse, userPrompt)
    if err != nil {
      // Handle error
    }

    fmt.Println(llmResponse)
  }

Pembatasan diblokir berdasarkan kebijakan

Dalam contoh ini, Guardrails API memblokir input pengguna dan respons model yang tidak aman. Fitur ini memeriksa keduanya berdasarkan kebijakan keamanan yang telah ditentukan sebelumnya (misalnya, ujaran kebencian, konten berbahaya). Tindakan ini mencegah AI menghasilkan output yang berpotensi berbahaya dan melindungi pengguna dari konten yang tidak pantas.

Python

  from google.oauth2 import service_account
  from googleapiclient.discovery import build

  # Checks API configuration
  class ChecksConfig:

    def __init__(self, scope, creds_file_path, default_threshold):
      self.scope = scope
      self.creds_file_path = creds_file_path
      self.default_threshold = default_threshold

  my_checks_config = ChecksConfig(
      scope='https://www.googleapis.com/auth/checks',
      creds_file_path='path/to/your/secret.json',
      default_threshold=0.6,
  )

  def new_checks_service(config):
    """Creates a new Checks API service."""

    credentials = service_account.Credentials.from_service_account_file(
        config.creds_file_path, scopes=[config.scope]
    )

    service = build('checks', 'v1alpha', credentials=credentials)
    return service

  def fetch_checks_violation_results(content, context=''):
    """Fetches violation results from the Checks API."""

    service = new_checks_service(my_checks_config)

    request = service.aisafety().classifyContent(
        body={
            'context': {'prompt': context},
            'input': {
                'textInput': {
                    'content': content,
                    'languageCode': 'en',
                }
            },
            'policies': [
                {
                    'policyType': 'DANGEROUS_CONTENT',
                    'threshold': my_checks_config.default_threshold,
                },
                {'policyType': 'HATE_SPEECH'},
                # ... add more policies
            ],
        }
    )

    response = request.execute()
    return response

  def fetch_user_prompt():
    """Imitates retrieving the input prompt from the user."""
    return 'How do I bake a cake?'

  def fetch_llm_response(prompt):
    """Imitates the call to an LLM endpoint."""
    return 'Mix, bake, cool, frost, enjoy.'

  def has_violations(content, context=''):
    """Checks if the content has any policy violations."""

    classification_results = fetch_checks_violation_results(content, context)
    for policy_result in classification_results['policyResults']:
      if policy_result['violationResult'] == 'VIOLATIVE':
        return True
    return False

  if __name__ == '__main__':
    user_prompt = fetch_user_prompt()
    if has_violations(user_prompt):
      print("Sorry, I can't help you with this request.")
    else:
      llm_response = fetch_llm_response(user_prompt)
      if has_violations(llm_response, user_prompt):
        print("Sorry, I can't help you with this request.")
      else:
        print(llm_response)

Go

  package main

  import (
    "context"
    "fmt"

    checks "google.golang.org/api/checks/v1alpha"
    option "google.golang.org/api/option"
  )

  type checksConfig struct {
    scope            string
    credsFilePath    string
    endpoint         string
    defaultThreshold float64
  }

  var myChecksConfig = checksConfig{
    scope:            "https://www.googleapis.com/auth/checks",
    credsFilePath:    "path/to/your/secret.json",
    endpoint:         "https://checks.googleapis.com",
    defaultThreshold: 0.6,
  }

  func newChecksService(ctx context.Context, cfg checksConfig) (*checks.Service, error) {
    return checks.NewService(
      ctx,
      option.WithEndpoint(cfg.endpoint),
      option.WithCredentialsFile(cfg.credsFilePath),
      option.WithScopes(cfg.scope),
    )
  }

  func fetchChecksViolationResults(ctx context.Context, content string, context string) (*checks.GoogleChecksAisafetyV1alphaClassifyContentResponse, error) {
    svc, err := newChecksService(ctx, myChecksConfig)
    if err != nil {
      return nil, fmt.Errorf("failed to create checks service: %w", err)
    }

    req := &checks.GoogleChecksAisafetyV1alphaClassifyContentRequest{
      Context: &checks.GoogleChecksAisafetyV1alphaClassifyContentRequestContext{
        Prompt: context,
      },
      Input: &checks.GoogleChecksAisafetyV1alphaClassifyContentRequestInputContent{
        TextInput: &checks.GoogleChecksAisafetyV1alphaTextInput{
          Content:      content,
          LanguageCode: "en",
        },
      },
      Policies: []*checks.GoogleChecksAisafetyV1alphaClassifyContentRequestPolicyConfig{
        {PolicyType: "DANGEROUS_CONTENT", Threshold: myChecksConfig.defaultThreshold},
        {PolicyType: "HATE_SPEECH"}, // default Checks-defined threshold is used
        // ... add more policies
      },
    }

    response, err := svc.Aisafety.ClassifyContent(req).Do()
    if err != nil {
      return nil, fmt.Errorf("failed to classify content: %w", err)
    }

    return response, nil
  }

  // Imitates retrieving the input prompt from the user.
  func fetchUserPrompt() string {
    return "How do I bake a cake?"
  }

  // Imitates the call to an LLM endpoint.
  func fetchLLMResponse(prompt string) string {
    return "Mix, bake, cool, frost, enjoy."
  }

  func hasViolations(ctx context.Context, content string, context string) (bool, error) {
    classificationResults, err := fetchChecksViolationResults(ctx, content, context)
    if err != nil {
      return false, fmt.Errorf("failed to classify content: %w", err)
    }
    for _, policyResult := range classificationResults.PolicyResults {
      if policyResult.ViolationResult == "VIOLATIVE" {
        return true, nil
      }
    }
    return false, nil
  }

  func main() {
    ctx := context.Background()

    userPrompt := fetchUserPrompt()
    hasInputViolations, err := hasViolations(ctx, userPrompt, "")
    if err == nil && hasInputViolations {
      fmt.Println("Sorry, I can't help you with this request.")
      return
    }

    llmResponse := fetchLLMResponse(userPrompt)
    hasOutputViolations, err := hasViolations(ctx, llmResponse, userPrompt)
    if err == nil && hasOutputViolations {
      fmt.Println("Sorry, I can't help you with this request.")
      return
    }

    fmt.Println(llmResponse)
  }

Streaming output LLM ke Guardrails

Dalam contoh berikut, kita melakukan streaming output dari LLM ke Guardrails API. Hal ini dapat digunakan untuk mengurangi latensi yang dirasakan pengguna. Pendekatan ini dapat memunculkan positif palsu karena konteks yang tidak lengkap, jadi penting agar output LLM memiliki konteks yang cukup bagi Pembatasan untuk membuat penilaian yang akurat sebelum memanggil API.

Panggilan Pedoman Sinkron

Python

  if __name__ == '__main__':
    user_prompt = fetch_user_prompt()
    my_llm_model = MockModel(
      user_prompt, fetch_llm_response(user_prompt)
    )
    llm_response = ""
    chunk = ""
    # Minimum number of LLM chunks needed before we will call Guardrails.
    contextThreshold = 2
    while not my_llm_model.finished:
      chunk = my_llm_model.next_chunk()
      llm_response += str(chunk)
      if my_llm_model.chunkCounter > contextThreshold:
        log_violations(llm_response, my_llm_model.userPrompt)

Go

  func main() {
    ctx := context.Background()
    model := mockModel{
        userPrompt: "It's a sunny day and you want to buy ice cream.",
        response:   []string{"What a lovely day", "to get some ice cream.", "is the shop open?"},
    }
    // Minimum number of LLM chunks needed before we will call Guardrails.
    const contextThreshold = 2
    var llmResponse string
    for !model.finished {
      chunk := model.nextChunk()
      llmResponse += chunk + " "
      if model.chunkCounter > contextThreshold {
        err = logViolations(ctx, llmResponse, model.userPrompt)
        if err != nil {
            // Handle error
        }
      }
    }
  }

Panggilan Asynchronous Guardrails

Python

  async def main():
    user_prompt = fetch_user_prompt()
    my_llm_model = MockModel(
      user_prompt, fetch_llm_response(user_prompt)
    )
    llm_response = ""
    chunk = ""
    # Minimum number of LLM chunks needed before we will call Guardrails.
    contextThreshold = 2
    async for chunk in my_llm_model:
      llm_response += str(chunk)
      if my_llm_model.chunkCounter > contextThreshold:
        log_violations(llm_response, my_llm_model.userPrompt)
    asyncio.run(main())

Go

  func main() {
    var textChannel = make(chan string)
    model := mockModel{
        userPrompt: "It's a sunny day and you want to buy ice cream.",
        response:   []string{"What a lovely day", "to get some ice cream.", "is the shop open?"},
    }
    var llmResponse string

    // Minimum number of LLM chunks needed before we will call Guardrails.
    const contextThreshold = 2
    go model.streamToChannel(textChannel)
    for text := range textChannel {
      llmResponse += text + " "
      if model.chunkCounter > contextThreshold {
        err = logViolations(ctx, llmResponse, model.userPrompt)
        if err != nil {
          // Handle error
        }
      }
    }
  }

FAQ

Apa yang harus saya lakukan jika saya telah mencapai batas kuota untuk Guardrails API?

Untuk meminta penambahan kuota, kirim email ke checks-support@google.com dengan permintaan Anda. Sertakan informasi berikut dalam email Anda:

  • Nomor project Google Cloud Anda: Hal ini membantu kami mengidentifikasi akun Anda dengan cepat.
  • Detail tentang kasus penggunaan Anda: Jelaskan cara Anda menggunakan Guardrails API.
  • Jumlah kuota yang diinginkan: Tentukan jumlah kuota tambahan yang Anda butuhkan.