דף זה מספק סקירה כללית של הארכיטקטורה של Google Ad Manager API ומתאר מושגים ומונחים כלליים ב-Ad Manager.
ארכיטקטורת API
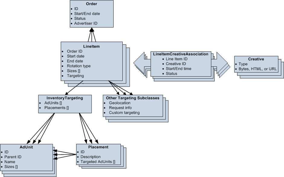
לפניכם תרשים פשוט של המחלקות הראשיות ב-Ad Manager API, והאופן שבו הן קשורות זו לזו:

הזמנה
- אובייקט
Orderמכיל מידע כללי על ההזמנה, כמו המטבע או איש המכירות, ומכיל לפחות מופע אחד שלLineItem. בקוד, כלLineItemמכיל את המזהה של ה-Orderשלו, ולא אתOrderשמכיל רשימה שלLineItemאובייקטים. LineItem
- אובייקט
LineItemמתאר קבוצה של דרישות בנוגע להצגה של מודעה, כולל האופן והמועד שבהם צריך להציג את המודעות, הגדלים של נכסי הקריאייטיב שבהם הן יוצגו והסדר שבו הן יוצגו (לפי הסדר, לפי שקלול או בהתאם לביצועים שלהן), העדיפות של המודעות האלה ומאפיינים רבים שמתארים את מבנה העלויות. ל-LineItemיש אובייקטInventoryTargetingאחד שמתאר לאילו אובייקטיםAdUnitו-Placementהוא יכול לטרגט, ואובייקטים אופציונליים שלTargetingשל מחלקה משנית שמייצגים קריטריונים גיאוגרפיים, מותאמים אישית או אחרים. LineItemCreativeAssociation
LineItemCreativeAssociation(שנקרא גם LICA) מקשר ביןLineItemלביןCreative. פריטים יכולים להיות מקושרים ליותר מקריאייטיב אחד, ובהתאם לסוג החשבון, ייתכן שתהיה אפשרות לקשר קריאייטיב ליותר מפריט אחד. כשיוצריםLineItemCreativeAssociation, מערכת Ad Manager בודקת קודם אם גם הקריאייטיב וגם הפריט תואמים. אם הגדלים שונים, למשל, תופיע הודעת שגיאה כשתנסו ליצור את השיוך או לעדכן אותו. באמצעות האובייקט הזה אפשר גם לשנות ערכים מסוימים בשדהLineItemהמשויך, כמו תאריכי התחלה וסיום או גודל (אם יש לך קריאייטיב שלא מתאים בדיוק לגודל שצוין על ידי הפריט, אבל ברצונך לאפשר ל-Ad Manager להתאים את גודל הקריאייטיב תוך כדי תנועה) מספרי LICA לא נחשפים בממשק המשתמש של Ad Manager. מדובר במוסכמה של API.Creative
Creativeמייצג את המודעה עצמה. אם המודעה מתארחת ב-Ad Manager, האובייקט הזה מכיל את הבייטים של התמונות, קובצי ה-Flash או תגי ה-HTML המותאמים אישית שמאוחסנים בשרתים של Ad Manager. אם הקריאייטיב מתארח באתר של צד שלישי, הקריאייטיב הוא כתובת URL או קטע קוד HTML ששולח את הבקשה מהשרת של הצד השלישי.מחלקות משנה של טירגוט וטירגוט של מלאי שטחי פרסום
- האובייקט
InventoryTargetingמפרט אילו יחידות מודעות משויכות אלLineItemספציפי. אפשר לציין קריטריוני טירגוט אופציונליים נוספים באמצעות מופעים נוספים של סוג המשנה המתאים שלTargeting. מיקום המודעה
- אובייקט
Placementהוא אוסף של אובייקטAdUnitאחד או יותר. AdUnit
AdUnitמייצג מיקום מודעה בדף אחד או יותר.AdUnitיכול להיות יעד של אובייקטInventoryTargetingשלLineItemאו אובייקטPlacement. אובייקטAdUnitכולל גודל, מזהה ושם ייחודי. המזהה משמש לזיהוי אובייקטים אחרים שלAdUnitב-API. השם משמש כמזהה ייחודי בתגי ה-HTML כדי לזהות אובייקטAdUnitספציפי, והוא נשלח חזרה אל Ad Manager כחלק מבקשת הדף.