Na tej stronie znajdziesz omówienie architektury interfejsu API Google Ad Manager oraz ogólne zagadnienia i terminy związane z Ad Managerem.
Architektura interfejsów API
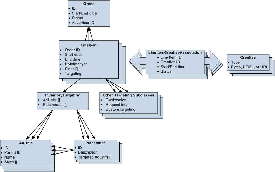
Oto uproszczony schemat głównych klas w interfejsie API Ad Managera i ich wzajemnych powiązań:

Zamów
- Obiekt
Orderzawiera ogólne informacje o zamówieniu, takie jak waluta czy sprzedawca, i zawiera co najmniej 1 wystąpienieLineItem. Każdy elementLineItemzawiera w kodzie identyfikator elementu zawierającegoOrder, a nieOrder, który zawiera listę obiektówLineItem. LineItem
- Obiekt
LineItemopisuje zestaw wymagań dotyczących wyświetlania reklam, w tym sposób i czas wyświetlania reklam, rozmiary kreacji, kolejność wyświetlania kreacji (kolejność, ważenie lub według ich skuteczności), priorytet reklam oraz wiele właściwości opisujących strukturę kosztów. ZasóbLineItemma 1 obiektInventoryTargeting, który opisuje, do których obiektówAdUnitiPlacementmoże być kierowany, oraz opcjonalnie dodatkowe obiekty podklasyTargetingreprezentujące kryteria geograficzne, niestandardowe lub inne. LineItemCreativeAssociation
- Element
LineItemCreativeAssociation(często nazywany LICA) łączy jeden elementLineItemz jednymCreative. Elementy zamówienia można połączyć z więcej niż jedną kreacją, a w zależności od typu konta – z więcej niż jednym elementem zamówienia. Gdy tworzysz elementLineItemCreativeAssociation, Ad Manager najpierw sprawdza, czy zarówno kreacja, jak i element zamówienia są zgodne. Jeśli rozmiary się różnią, podczas próby utworzenia lub zaktualizowania powiązania pojawi się błąd. Ten obiekt umożliwia również zastąpienie niektórych wartości w powiązanym elemencieLineItem, np. daty rozpoczęcia i zakończenia lub rozmiaru (jeśli masz kreację, która nie pasuje do rozmiaru określonego w elemencie zamówienia, ale chcesz pozwolić Ad Managerowi na dostosowywanie rozmiaru kreacji na bieżąco tak, aby pasowała do jednostki reklamowej). Identyfikatory te nie są wyświetlane w interfejsie Ad Managera. To konwencja interfejsu API. Kreacja
Creativereprezentuje rzeczywistą reklamę. Jeśli reklama jest hostowana przez Ad Managera, ten obiekt zawiera rzeczywiste bajty obrazu, pliki Flash lub niestandardowe tagi HTML zapisane na serwerach Ad Managera. Jeśli kreacja jest hostowana w witrynie innej firmy, kreacja to URL lub fragment kodu HTML, który wysyła żądanie z serwera zewnętrznego.Podklasy kierowania na zasoby reklamowe i kierowanie reklam
- Obiekt
InventoryTargetingzawiera listę jednostek reklamowych powiązanych z określonymLineItem. Możesz określić dodatkowe, opcjonalne kryteria kierowania, używając dodatkowych wystąpień odpowiedniej podklasyTargeting. Miejsce docelowe
- Obiekt
Placementto zbiór zawierający co najmniej 1 obiektAdUnit. AdUnit
- Element
AdUnitoznacza lokalizację reklamy na co najmniej jednej stronie. ElementAdUnitmoże być celem obiektuInventoryTargetingLineItemlub obiektuPlacement. ObiektAdUnitma rozmiar, identyfikator i unikalną nazwę. Identyfikator służy do identyfikowania innych obiektówAdUnitw interfejsie API. Jest używany jako unikalny identyfikator w tagach HTML do identyfikowania konkretnego obiektuAdUniti jest wysyłany z powrotem do Ad Managera w ramach żądania strony.